电脑桌面
添加小米粒文库到电脑桌面
安装后可以在桌面快捷访问

芝蔓代理协议书

芝蔓代理协议书_第1页
1/6
芝蔓代理协议书_第2页
2/6
芝蔓代理协议书_第3页
3/6
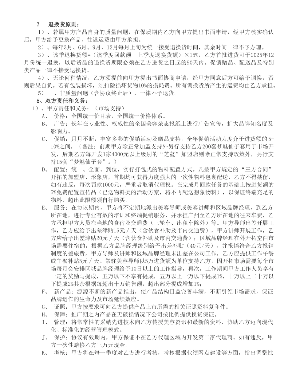
“芝蔓”产品销售代理合同甲方: 广州雅奴斯化妆品公司 乙方: 根据【中华人民共和国合同法】和【商标法】的有关规定,甲乙双方本着平等互利、共同进展的原则,就乙方代理、销售甲方“芝蔓”品牌系列产品的有关事宜,经双方协商一致,特签订如下合同,共同遵守履行双方职责。1代理产品:本合同指向的代理产品为 芝蔓 品牌专业美容护肤品。2代理区域及期限:1、甲方授权乙方为 四川 省独家代理商。2、代理有效期从 2025 年 8 月 11 日至 2025 年 8 月 10 日止(共1年)。3代理条件和要求:1)、首期货款为 3 万元整,以后每月最低回款任务额为 3 万元整,年度最低回款任务额为 50 万元整。2)、经双方签字盖章后,乙方在 5 日之前将首批货款定金10000 元 全额打到甲方指定帐户,货到成都后支付余下20000 元 货款后方可提货,则本合同自动生效,否则无效。3)、自本合同生效之日起,乙方三个月后必须成立芝蔓品牌部,设立品牌经理 1 人(经甲方公司培训考核后任命)、美容导师 4 名、销售代表 2 名以上专职负责销售芝蔓产品,不得监管其它品牌。4)、全年月度进展加盟美容院 10 家以上,年度进展美容院 120 家以上。4代理价格及原则:1)、甲方全国统一的市场价格体系如下(未含税):级别省级代理加盟店消费者供货价渠道进货价的2.5折渠道进货价的5折全国统一的终端零售价 注:渠道进货价×5折=终端零售价×4折2)、产品加盟合同(三方)由代理商直接签订,但首批加盟进货款的60%须汇至甲方,甲方根据加盟合同和汇款凭证发放加盟物料礼包给乙方,再由乙方发放给加盟店。3)、乙方须遵循以上甲方制定的全国统一市场价格体系(一牌两价),严格按甲方指定的产品价目表执行,如未经甲方许可随意上调或降价销售,属违约行为,甲方有权随时终止协议并追究相关经济责任。5供货结算方式与运输方式:1)、甲方供货方式为款到发货,双方之间帐务往来采纳电汇、转帐、汇票或现金结算方式。2)、付款方式:乙方以银行汇票或现金的形式,将货款汇入甲方指定帐户。3)、乙方货款必须汇入甲方指定帐户方视为有效,或交给甲方财务部并取得正式收据,不得将货款私自交给甲方其他工作人员,否则后果自负。4)、乙方选定运输方式,运输费用乙方承担,甲方收到乙方进货款后,在3个工作日之内送往乙方指定托运点发货。6货物验收:货物到达乙方指定地点后,乙方应立即组织验收,如有破损(非运输中造成)、数量不符、产品质量等问...

1、当您付费下载文档后,您只拥有了使用权限,并不意味着购买了版权,文档只能用于自身使用,不得用于其他商业用途(如 [转卖]进行直接盈利或[编辑后售卖]进行间接盈利)。
2、本站所有内容均由合作方或网友上传,本站不对文档的完整性、权威性及其观点立场正确性做任何保证或承诺!文档内容仅供研究参考,付费前请自行鉴别。
3、如文档内容存在违规,或者侵犯商业秘密、侵犯著作权等,请点击“违规举报”。

碎片内容

芝蔓代理协议书

确认删除?
VIP
微信客服
  • 扫码咨询
会员Q群
  • 会员专属群点击这里加入QQ群
客服邮箱
回到顶部