电脑桌面
添加小米粒文库到电脑桌面
安装后可以在桌面快捷访问

java学生成绩管理系统实验报告

java学生成绩管理系统实验报告_第1页
1/8
java学生成绩管理系统实验报告_第2页
2/8
java学生成绩管理系统实验报告_第3页
3/8
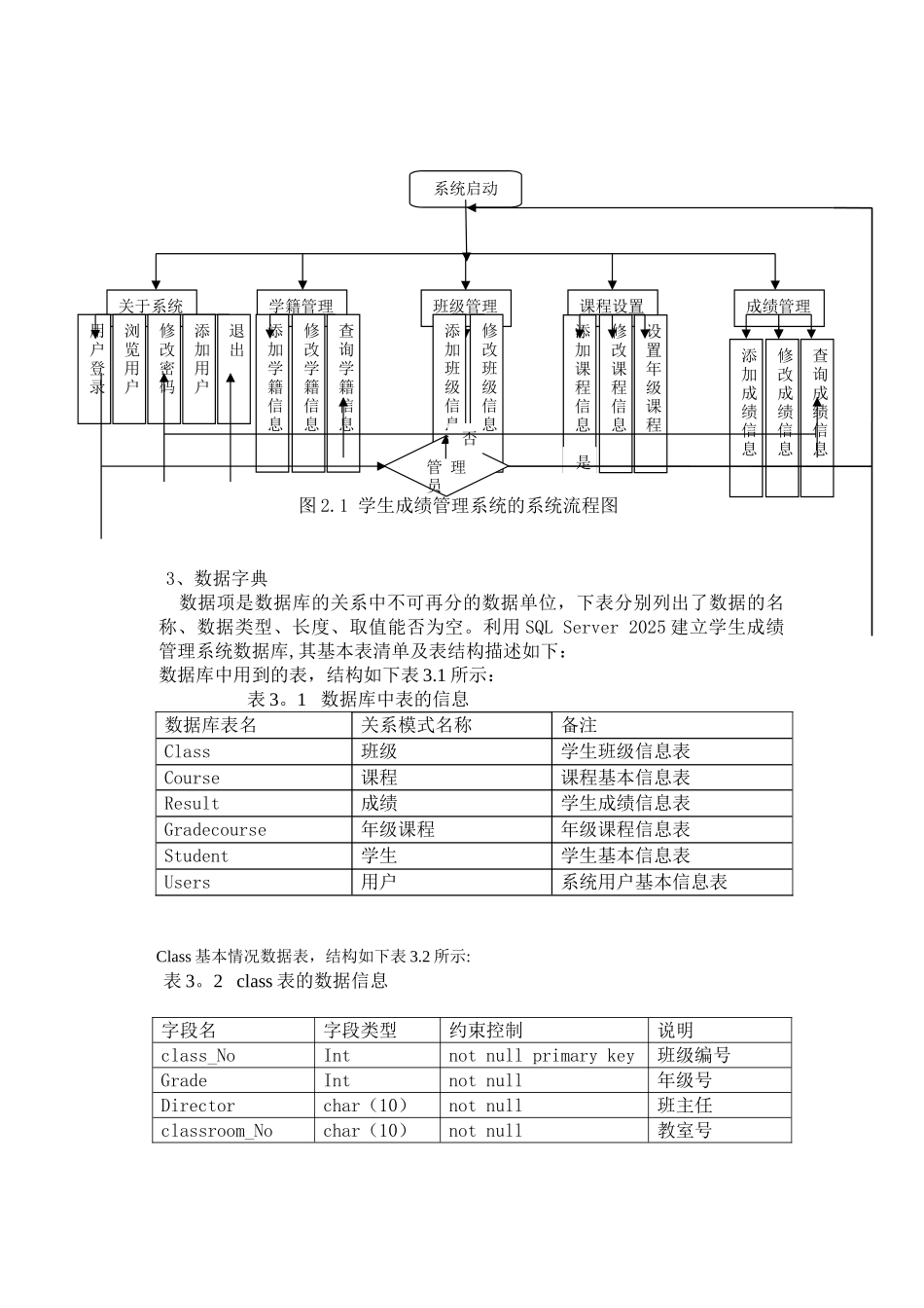
JAVA 课内实验报告学生成绩管理系统一. 实验目的及实验环境实验目的:在如今的高校日常管理当中,学生成绩管理系统就是其中非常重要的一环,特别是当前学生规模大,课程门类多,校区分散等实际情况,学生成绩管理系统更具有非常大的实际应用意义。但是,我们看到,其实我们学校的学生成绩管理系统在很多方面作的不是很完善,功能方面也有欠缺。随着科技的进展,基本上所有的具有一定数量数据的机构都开始使用计算机数据库来做管理。几乎所有学校也都已经在使用计算机管理数据的机制,大大减少了学校学生成绩管理的工作量.该课程设计旨在设计一个学生成绩的数据库管理系统,数据库中要求包含学生的基本信息,学科基本信息,以及学生所学课程的考试成绩。要方便学生进行成绩查询,通过该课程设计,应该达到把 java 理论知识更加的巩固加深,加强动手能力与实践能力,学以致用,与现实生活中的应用充分的结合起来。实验环境:①%2%JAVA 开发工具 MyEclipse 8。5②%2%Microsoft SQL Server 2025二. 实验内容在 JAVA 开发工具 MyEclipse 8。5 和 Microsoft SQL Server 2025 环境下,运用学到的 java 和数据库理论知识,设计一个具有简单的增加`删除`修改`查询操作的学生成绩管理系统。三.方案设计1、系统功能设计要求此系统实现如下功能 : (1)使得学生的成绩管理工作更加清楚、条理化、自动化.(2)通过用户名和密码登录系统,查询、删除、修改和增加课程基本资料`学生所选课程`用户密码等功能。 容易地完成学生成绩信息及学生信息的基本操作.(3) 设计人机友好界面,功能安排合理,操作使用方便,并且进一步考虑系统在安全性,完整性,并发控制,备份和恢复等方面的功能要求.2、系统模块设计学生成绩管理系统大体可以分成两大模块: 一是学生的基本信息模块,里面应该包含学生的各方面的基本信息;二是课程管理模块, 在该模块中应该包含有对学生成绩信息的查询和处理;可以得到的系统流程图如下图 2。1所示: 图 2.1 学生成绩管理系统的系统流程图3、数据字典 数据项是数据库的关系中不可再分的数据单位,下表分别列出了数据的名称、数据类型、长度、取值能否为空。利用 SQL Server 2025 建立学生成绩管理系统数据库,其基本表清单及表结构描述如下:数据库中用到的表,结构如下表 3.1 所示: 表 3。1 数据库中表的信息数据库表名关系模式名称备注Class班级学生班级信息表Course课程课程基本信息表Result成绩学生...

1、当您付费下载文档后,您只拥有了使用权限,并不意味着购买了版权,文档只能用于自身使用,不得用于其他商业用途(如 [转卖]进行直接盈利或[编辑后售卖]进行间接盈利)。
2、本站所有内容均由合作方或网友上传,本站不对文档的完整性、权威性及其观点立场正确性做任何保证或承诺!文档内容仅供研究参考,付费前请自行鉴别。
3、如文档内容存在违规,或者侵犯商业秘密、侵犯著作权等,请点击“违规举报”。

碎片内容

java学生成绩管理系统实验报告

确认删除?
VIP
微信客服
  • 扫码咨询
会员Q群
  • 会员专属群点击这里加入QQ群
客服邮箱
回到顶部