电脑桌面
添加小米粒文库到电脑桌面
安装后可以在桌面快捷访问

PQE试用期工作总结报告

PQE试用期工作总结报告_第1页
1/3
PQE试用期工作总结报告_第2页
2/3
PQE试用期工作总结报告_第3页
3/3
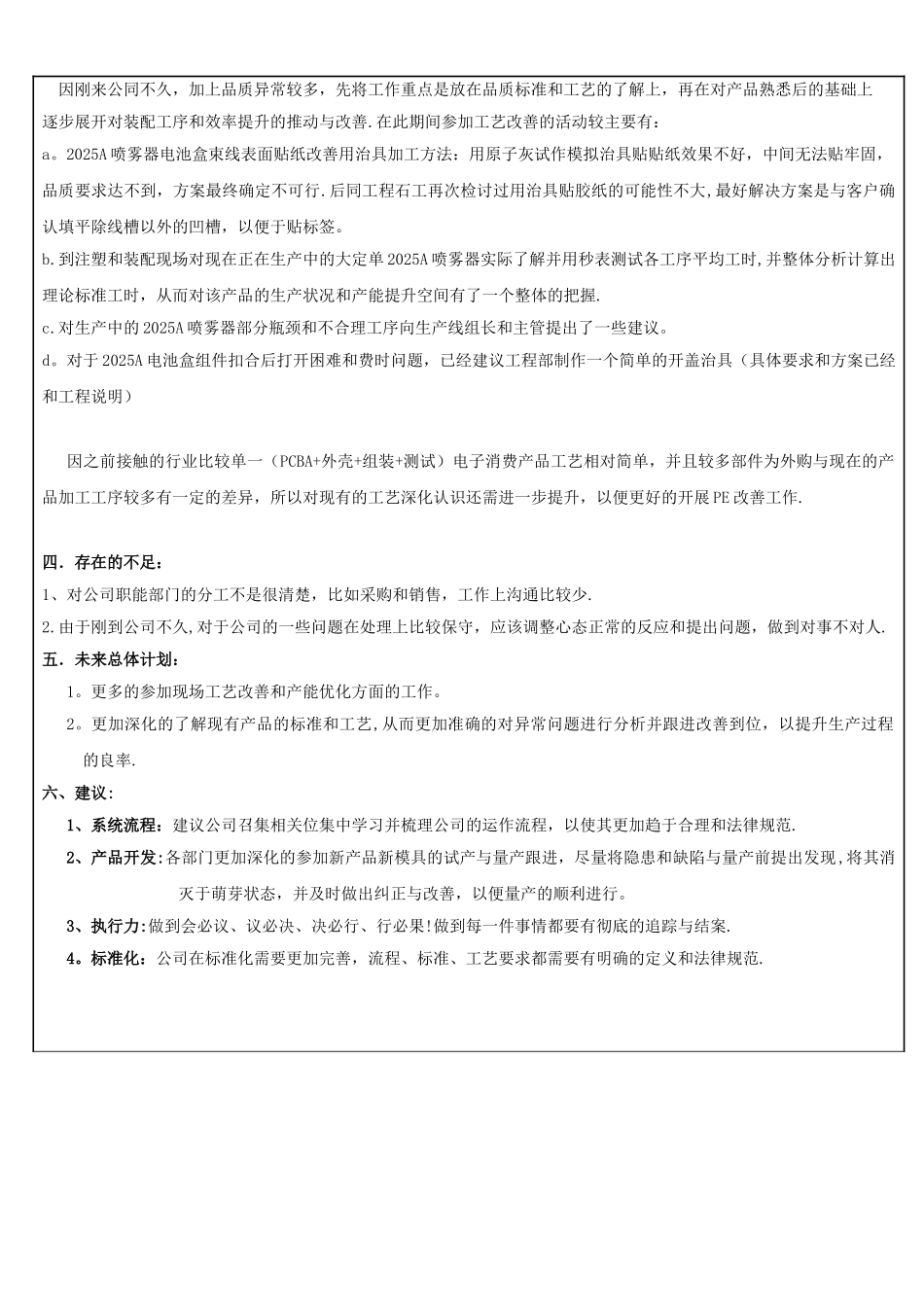
试用期工作总结报告姓名工作部门品质部直属领导工作岗位PQE入职日期2025-9—12报告日期2025—10—25尊敬的各位领导: 大家好! 我于 2025 年 9 月 12 日进入公司从事 PQE 工作。在部门公司领导和各相关部门同事的帮助关怀指导下,凭着自己的基础和工作经验,很快的适应了这里的工作环境。在这 1 个多月内对我逐渐深化认识了公司内部的质量管理要求、管理模式和企业文化,信任自己能够胜任此岗位,并能够完成部门的各项工作任务。回顾过去的 1 个多月,在品质部 PQE 岗位上所做的主要工作总结一下:一、岗位认识:本公司不同于一般制造 OEM 型企业,是一个集设计开发、制造、销售、售后服务一体的创新型企业,我们在技术支持,资源共享、咨询沟通、配置整合、成本控制、效率提升方面都会有较大的优势。公司的进展与市场前景宽阔 ,在这种公司工作我们可以看得到希望和机遇.通过对公司管理制度、质量要求、生产运作流程的深化了解,我越发感觉到目前部门内部存在的问题的复杂性与紧迫性,我了解到公司虽然通过了 ISO9001 的质量体系要求,但公司实际体系运作方面还存在一定的问题,比如流程定义不合理、部门职能职位划分不明确、监督机制等等,在工作中我深刻的感觉到品质部在与相关部门协作中明显处于被动与尴尬的境地,这其中有品质内部管理(包括基层 QC 整体技能)问题,过住历史遗留问题,公司流程问题、公司品质管理定位层面问题,而这些问题的改变和推动不是某一部门和个人独自可以扭转的。同样做为一个新入职人员并且是首次设置的岗位,通过一个多月同其它部门的沟通协调,我深深感觉到这其中的困难与压力,然而为了更快更好的得到其它部门同事的接受和认可,我唯一能做到的就是虚心学习,放低姿态,尽可能快的熟悉相关产品和业务知识,让自已快点成长和强大起来。我信任只要能够完全融入现在这个大环境下,与相关部门的沟通加强、多付出、多从自身改善和公司角度出发解决问题,就一定能够做出自已的成绩来。二、主要工作:1. 产品检验标准书完善与制定。(具体每个型号产品的检验标准)2. 负责来料,注塑,装配现场品质异常的跟进与处理。(从品质角度分析品质问题并提出解决方案)3. 参加新产品的品质测试与测试报告作成。4. 完成客户要求提供的相关品质资料.5. 负责对客户投诉的调查分析、对策检讨与报告回复。6. 协助主管完成其它日常工作.7. 注塑现场工艺条件确认,人员确定,产品资料,产能确定。8. 装配现场工序优化...

1、当您付费下载文档后,您只拥有了使用权限,并不意味着购买了版权,文档只能用于自身使用,不得用于其他商业用途(如 [转卖]进行直接盈利或[编辑后售卖]进行间接盈利)。
2、本站所有内容均由合作方或网友上传,本站不对文档的完整性、权威性及其观点立场正确性做任何保证或承诺!文档内容仅供研究参考,付费前请自行鉴别。
3、如文档内容存在违规,或者侵犯商业秘密、侵犯著作权等,请点击“违规举报”。

碎片内容

PQE试用期工作总结报告

确认删除?
VIP
微信客服
  • 扫码咨询
会员Q群
  • 会员专属群点击这里加入QQ群
客服邮箱
回到顶部