电脑桌面
添加小米粒文库到电脑桌面
安装后可以在桌面快捷访问

“掼蛋”比赛活动方案

“掼蛋”比赛活动方案_第1页
1/2
“掼蛋”比赛活动方案_第2页
2/2
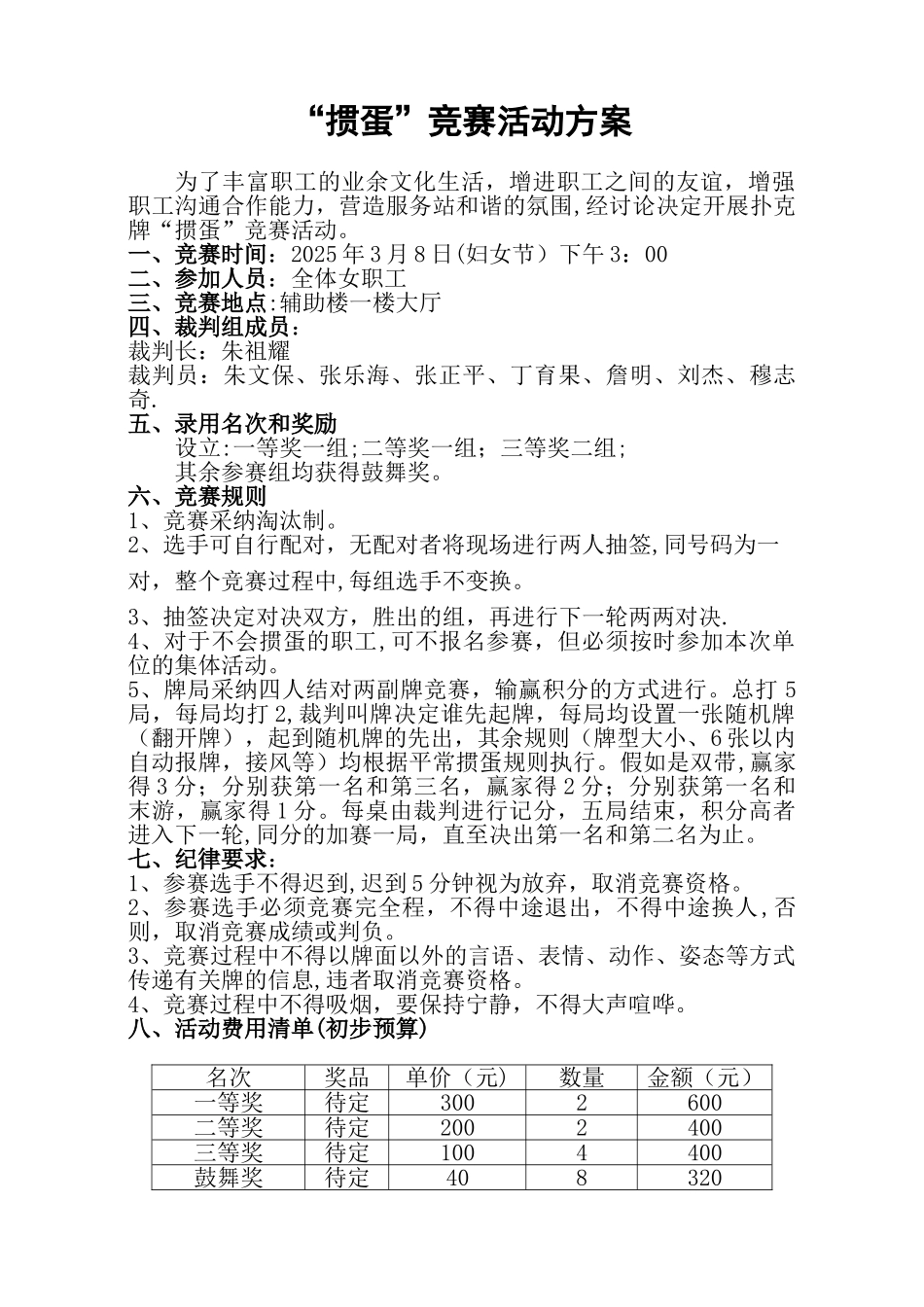
“掼蛋”竞赛活动方案为了丰富职工的业余文化生活,增进职工之间的友谊,增强职工沟通合作能力,营造服务站和谐的氛围,经讨论决定开展扑克牌“掼蛋”竞赛活动。一、竞赛时间:2025 年 3 月 8 日(妇女节)下午 3:00 二、参加人员:全体女职工三、竞赛地点:辅助楼一楼大厅四、裁判组成员:裁判长:朱祖耀裁判员:朱文保、张乐海、张正平、丁育果、詹明、刘杰、穆志奇.五、录用名次和奖励设立:一等奖一组;二等奖一组;三等奖二组;其余参赛组均获得鼓舞奖。六、竞赛规则1、竞赛采纳淘汰制。2、选手可自行配对,无配对者将现场进行两人抽签,同号码为一对,整个竞赛过程中,每组选手不变换。3、抽签决定对决双方,胜出的组,再进行下一轮两两对决.4、对于不会掼蛋的职工,可不报名参赛,但必须按时参加本次单位的集体活动。5、牌局采纳四人结对两副牌竞赛,输赢积分的方式进行。总打 5局,每局均打 2,裁判叫牌决定谁先起牌,每局均设置一张随机牌(翻开牌),起到随机牌的先出,其余规则(牌型大小、6 张以内自动报牌,接风等)均根据平常掼蛋规则执行。假如是双带,赢家得 3 分;分别获第一名和第三名,赢家得 2 分;分别获第一名和末游,赢家得 1 分。每桌由裁判进行记分,五局结束,积分高者进入下一轮,同分的加赛一局,直至决出第一名和第二名为止。七、纪律要求:1、参赛选手不得迟到,迟到 5 分钟视为放弃,取消竞赛资格。2、参赛选手必须竞赛完全程,不得中途退出,不得中途换人,否则,取消竞赛成绩或判负。3、竞赛过程中不得以牌面以外的言语、表情、动作、姿态等方式传递有关牌的信息,违者取消竞赛资格。4、竞赛过程中不得吸烟,要保持宁静,不得大声喧哗。八、活动费用清单(初步预算)名次奖品单价(元)数量金额(元)一等奖待定3002600二等奖待定2002400三等奖待定1004400鼓舞奖待定408320合计1720 元霍邱县计划生育服务站2025 年 3 月 1 日

1、当您付费下载文档后,您只拥有了使用权限,并不意味着购买了版权,文档只能用于自身使用,不得用于其他商业用途(如 [转卖]进行直接盈利或[编辑后售卖]进行间接盈利)。
2、本站所有内容均由合作方或网友上传,本站不对文档的完整性、权威性及其观点立场正确性做任何保证或承诺!文档内容仅供研究参考,付费前请自行鉴别。
3、如文档内容存在违规,或者侵犯商业秘密、侵犯著作权等,请点击“违规举报”。

碎片内容

“掼蛋”比赛活动方案

您可能关注的文档

确认删除?
VIP
微信客服
  • 扫码咨询
会员Q群
  • 会员专属群点击这里加入QQ群
客服邮箱
回到顶部