电脑桌面
添加小米粒文库到电脑桌面
安装后可以在桌面快捷访问

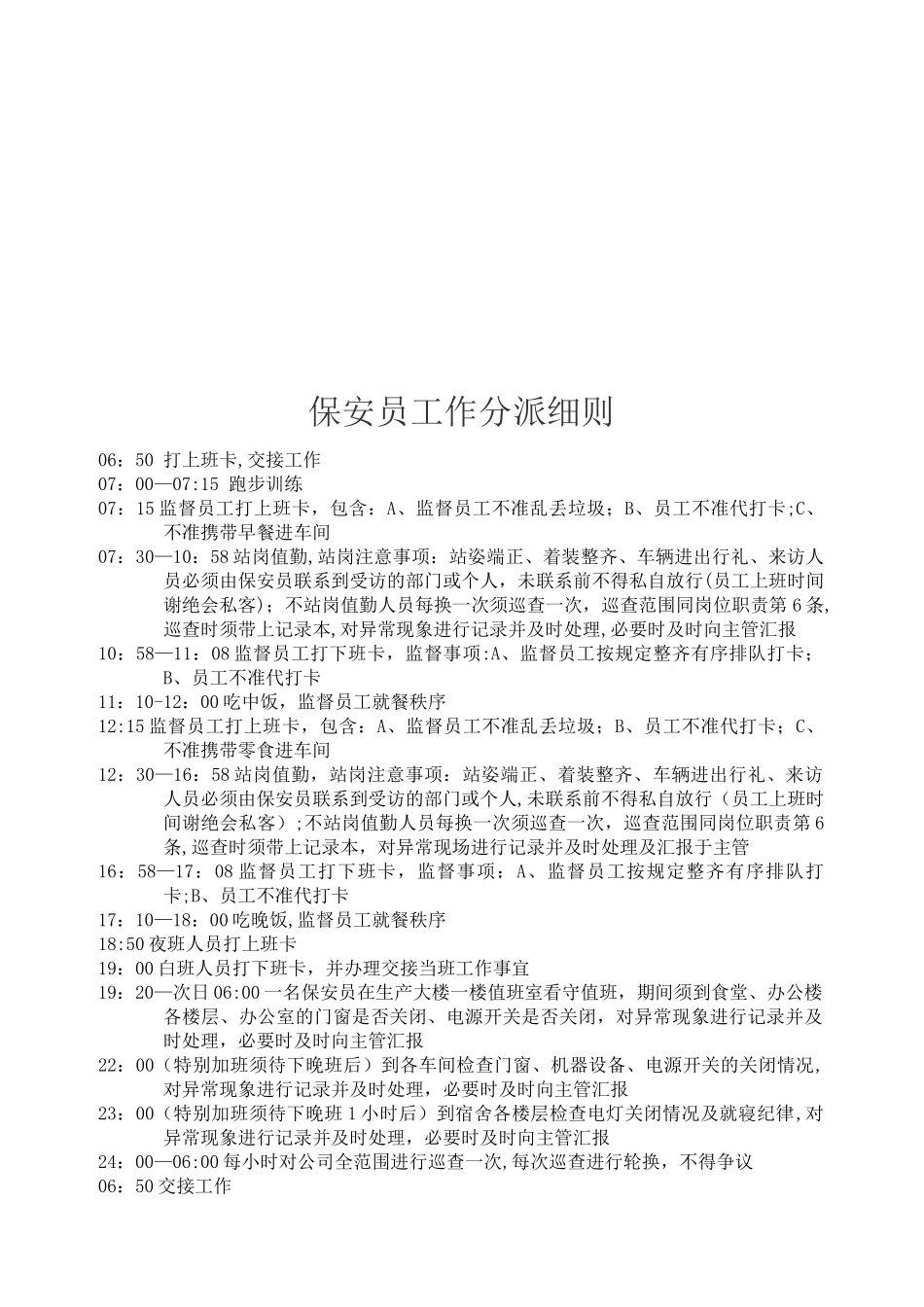
保安员岗位职责说明书和保安员工作分派细则

保安员岗位职责说明书和保安员工作分派细则_第1页
1/4
保安员岗位职责说明书和保安员工作分派细则_第2页
2/4
保安员岗位职责说明书和保安员工作分派细则_第3页
3/4
保安员岗位职责说明书岗位名称保安员直接上级保安(副)科长直接下级无平行关系各部门行政职员进展职位保安(副 )科长(或因人而异)职务代理人保安(副)科长、同职保安员发行版次第 0 版发行日期XXXX 年 3 月 14 日设置本岗位目的 根据公司管理程序规定、保安科(副)科长的工作任务安排,落实公司的财产、消防安全保障、秩序的维护与纪律的监督等工作,以保证公司平安生产和员工有序作息岗位工作职责工作绩效标准1、根据“大门进出管理程序”的规定,对进出的人员、车辆、货物进行登记与核查,确保“大门进出管理程序"有效执行;对外来人员、车辆进行礼貌问候及导引工作,遇车辆进出时须行礼问候,并及时将车辆、人员导引及联系至所受访的部门或个人;对外出人员、车辆进行登记及查核携带的物品(客户人员除外)1。2 未执行扣 2 分1。2 执行异常扣 1 分2、监督与维持员工打卡、就餐时的秩序和纪律,确保员工上下班按秩序排队打卡及按秩序排队就餐和监督浪费粮食及就餐卫生2。1 未执行扣 2 分2。2 执行异常扣 1 分3、对厂区全范围进行适时的巡逻和检查,巡查范围包含:A、各楼层的门窗、电源、水源开关是否按时关闭及设备牢固是否正常;B、整个厂区周围是否有人超时逗留或盗窃嫌疑现象;C、宿舍楼是否准时熄灯休息及员工有无人员吵闹、夜不归宿现象;发现上述异常及时处理并记录,不能处理时马上向主管汇报3.1 未执行扣 2 分3。2 执行异常扣 1 分4、对公司的消防设施进行每月检查,并负责消防事故应急及平常的演练工作4.1 未执行扣 2 分4。2 执行异常扣 1 分5、按时上交大门进出的记录表及所有放行的单据,如请假单、外(入)住申请单、晚班巡查异常记录等必须于次日 9:00 前上交到办公室5.1 未执行扣 2 分5。2 执行异常扣 1 分6、负责白班的站岗工作,站岗时间为 30 分钟(正负允许误差 3—5分钟)轮换一次,不站岗值勤人员须按规定进行巡查工作,巡查范围:A、各车间内(含卫生间)是否有人抽烟;B、宿舍是否有出勤人员逗留;C、厂区其他地方是否有异常;发现上述异常及时处理并记录,不能处理时马上向主管汇报6。1 未执行扣 2 分6。2 执行异常扣 1 分7、完成上级交办事项7。1 未执行扣 2 分7.2 执行异常扣 1 分8、保安员工作职责的时间段具体分派见第三页附件《保安员工作分派细则》岗位工作关系A、接受监督与指导在秩序维护、纪律监督、大门进出管制、夜间巡逻等方面接受保安科长的监督和指导B...

1、当您付费下载文档后,您只拥有了使用权限,并不意味着购买了版权,文档只能用于自身使用,不得用于其他商业用途(如 [转卖]进行直接盈利或[编辑后售卖]进行间接盈利)。
2、本站所有内容均由合作方或网友上传,本站不对文档的完整性、权威性及其观点立场正确性做任何保证或承诺!文档内容仅供研究参考,付费前请自行鉴别。
3、如文档内容存在违规,或者侵犯商业秘密、侵犯著作权等,请点击“违规举报”。

碎片内容

保安员岗位职责说明书和保安员工作分派细则

确认删除?
VIP
微信客服
  • 扫码咨询
会员Q群
  • 会员专属群点击这里加入QQ群
客服邮箱
回到顶部