电脑桌面
添加小米粒文库到电脑桌面
安装后可以在桌面快捷访问

停工待料管理制度VIP专享

停工待料管理制度_第1页
1/3
停工待料管理制度_第2页
2/3
停工待料管理制度_第3页
3/3
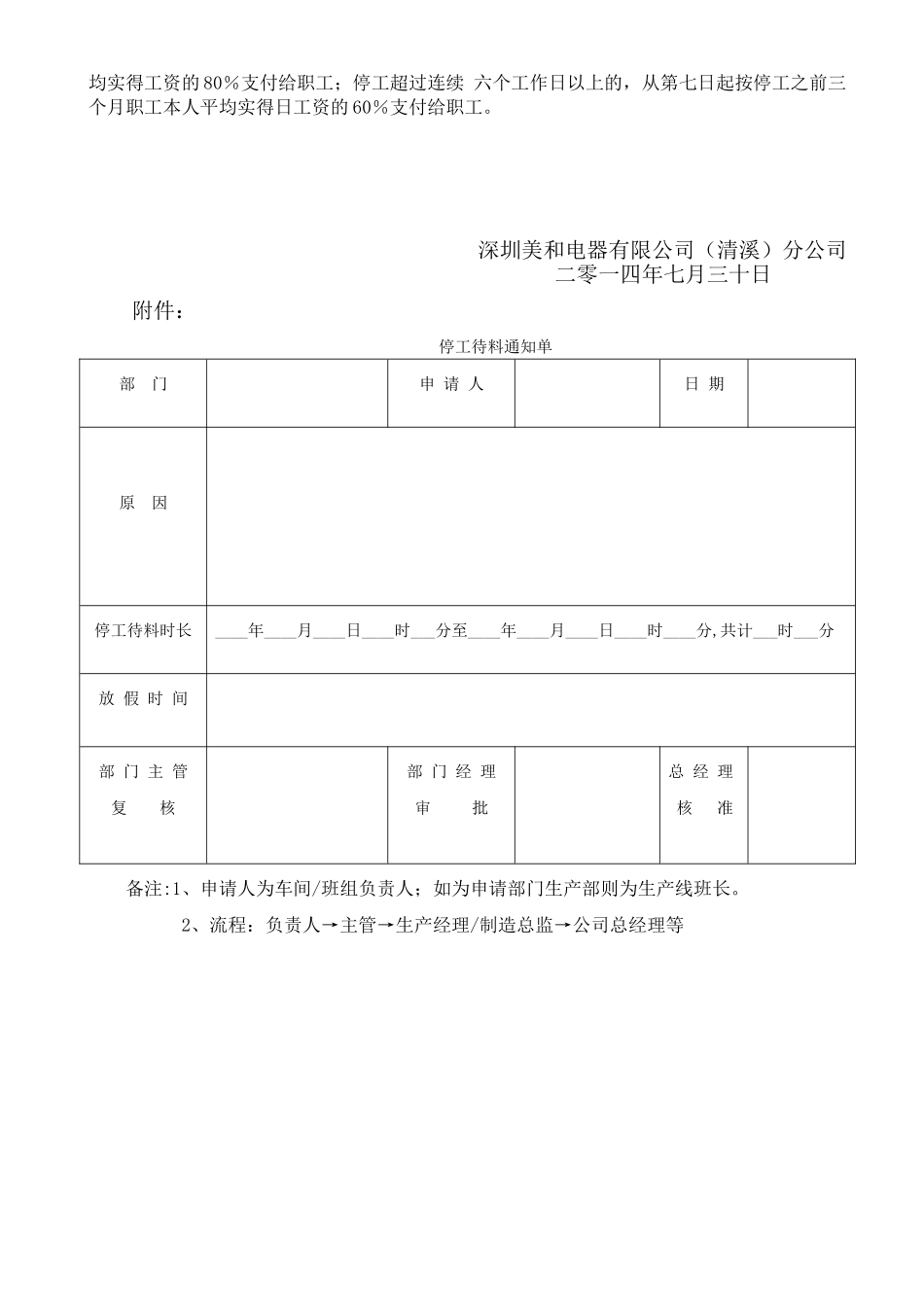
停工待料管理制度一、 目的为法律规范非因员工自身原因造成的停工待料期间内工资核算,在明确责任的基础上,确保员工的权利,特制定本制度。二、 范围公司全体员工.三、 定义非员工本人过错,因公司原因造成员工停工放假,都称为停工待料,如公司订单不足、待料生产、停电、机器故障等情况造成员工停工达 1 小时以上。四、 权责4.1 停工待料事件的提报、原因初步分析、停工待料事件的处置,停工期间员工沟通,管理由车间主管负责主导。4。2 车间主管负责统筹停工待料事件处置、停工待料事件原因分析,纠正预防措施。4.3 公司经理、部门主管对本制度的实施负责。五、 程序5。1 停工待料首先由部门主管先自行调配,统筹安排人员工作。5。2 调配后剩余的员工,由部门主管统一安排及登记停工待料放假。 5.3 由人力资源部统计,次月初通知财务部计算停工待料员工的工资。六、内容6。1 缺料、停电、机器故障:a)出现以上情况,车间负责人应调整人员从事其他工作,并填写《停工待料通知单》,记录事故发生时间、原因,并报告相关部门,组织资源快速解决存在问题恢复正常生产秩序。b)恢复生产后,核实停工原因,非因生产车间自身原因,时间超过 1 小时及以上的,并且无法安排其他工作的,由车间主管填写《停工待料通知单》,由部门经理签字确认,总经理核实批准。c)一联财务部核算工资,一联送交人力资源部核算考勤。6.2 订单不足:a)订单不足的情况下,由部门主管汇总并提报《停工待料通知单》,经人力资源部审核后,交生产经理批准。b)一联财务部算工资,一联送交行政人事部算考勤.6。3 计时停工待料期间工资计算停工待料期间工资以公司工资标准进行支付,不得低于本市最低工资标准.6。3.1、班长实行保底工资,班长保底工资为 2600 元/月,当月工资超过 2600 元按实际工资计算,不足 2600 元/月按 2600 元/月计算;6.3.2、如由于公司订单不足等非班组本身管理不善原因导致线体开工不足,公司将对普通员工(系数为 1.0 的员工)实行保底工资,保底工资为 1800 元/月,高于1.0 系数的员工在 1800 元的基础上每增加 0。05 个系数工资相应增加 50 元,以此类推(此保底工资不含工龄工资和全勤奖);6.4 停工待料工资发放停工待料工资发放随当月工资一并发放,必要时可单独发放。6。5《劳动合同》中第二条第 3 点的规定,“乙方同意在原工资不变或提高的情况下,甲方可以根据生产经营需要,调整乙方的工作岗位和职务。”原部门员...

1、当您付费下载文档后,您只拥有了使用权限,并不意味着购买了版权,文档只能用于自身使用,不得用于其他商业用途(如 [转卖]进行直接盈利或[编辑后售卖]进行间接盈利)。
2、本站所有内容均由合作方或网友上传,本站不对文档的完整性、权威性及其观点立场正确性做任何保证或承诺!文档内容仅供研究参考,付费前请自行鉴别。
3、如文档内容存在违规,或者侵犯商业秘密、侵犯著作权等,请点击“违规举报”。

碎片内容

停工待料管理制度

确认删除?
VIP
微信客服
  • 扫码咨询
会员Q群
  • 会员专属群点击这里加入QQ群
客服邮箱
回到顶部