电脑桌面
添加小米粒文库到电脑桌面
安装后可以在桌面快捷访问

刑法修正案九全文

刑法修正案九全文_第1页
1/6
刑法修正案九全文_第2页
2/6
刑法修正案九全文_第3页
3/6
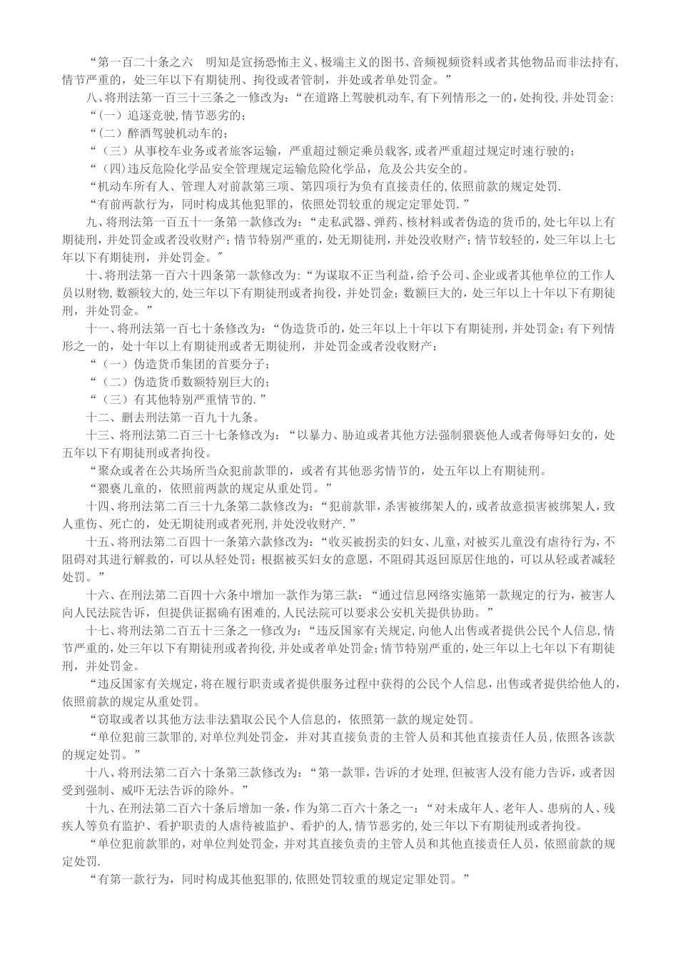
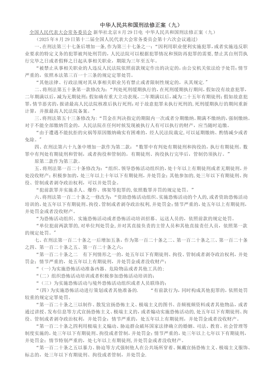
中华人民共和国刑法修正案(九)全国人民代表大会常务委员会 新华社北京 8 月 29 日电 中华人民共和国刑法修正案(九) (2025 年 8 月 29 日第十二届全国人民代表大会常务委员会第十六次会议通过) 一、在刑法第三十七条后增加一条,作为第三十七条之一:“因利用职业便利实施犯罪,或者实施违反职业要求的特定义务的犯罪被判处刑罚的,人民法院可以根据犯罪情况和预防再犯罪的需要,禁止其自刑罚执行完毕之日或者假释之日起从事相关职业,期限为三年至五年。 “被禁止从事相关职业的人违反人民法院依照前款规定作出的决定的,由公安机关依法给予处罚;情节严重的,依照本法第三百一十三条的规定定罪处罚。 “其他法律、行政法规对其从事相关职业另有禁止或者限制性规定的,从其规定." 二、将刑法第五十条第一款修改为:“判处死刑缓期执行的,在死刑缓期执行期间,假如没有故意犯罪,二年期满以后,减为无期徒刑;假如确有重大立功表现,二年期满以后,减为二十五年有期徒刑;假如故意犯罪,情节恶劣的,报请最高人民法院核准后执行死刑;对于故意犯罪未执行死刑的,死刑缓期执行的期间重新计算,并报最高人民法院备案。” 三、将刑法第五十三条修改为:“罚金在判决指定的期限内一次或者分期缴纳。期满不缴纳的,强制缴纳。对于不能全部缴纳罚金的,人民法院在任何时候发现被执行人有可以执行的财产,应当随时追缴。 “由于遭遇不能抗拒的灾祸等原因缴纳确实有困难的,经人民法院裁定,可以延期缴纳、酌情减少或者免除。" 四、在刑法第六十九条中增加一款作为第二款:“数罪中有判处有期徒刑和拘役的,执行有期徒刑。数罪中有判处有期徒刑和管制,或者拘役和管制的,有期徒刑、拘役执行完毕后,管制仍须执行。” 原第二款作为第三款。 五、将刑法第一百二十条修改为:“组织、领导恐怖活动组织的,处十年以上有期徒刑或者无期徒刑,并处没收财产;积极参加的,处三年以上十年以下有期徒刑,并处罚金;其他参加的,处三年以下有期徒刑、拘役、管制或者剥夺政治权利,可以并处罚金。 “犯前款罪并实施杀人、爆炸、绑架等犯罪的,依照数罪并罚的规定处罚。” 六、将刑法第一百二十条之一修改为:“资助恐怖活动组织、实施恐怖活动的个人的,或者资助恐怖活动培训的,处五年以下有期徒刑、拘役、管制或者剥夺政治权利,并处罚金;情节严重的,处五年以上有期徒刑,并处罚金或者没收财产。 “为恐怖活动组织、实施恐怖活动或者恐怖活动...

1、当您付费下载文档后,您只拥有了使用权限,并不意味着购买了版权,文档只能用于自身使用,不得用于其他商业用途(如 [转卖]进行直接盈利或[编辑后售卖]进行间接盈利)。
2、本站所有内容均由合作方或网友上传,本站不对文档的完整性、权威性及其观点立场正确性做任何保证或承诺!文档内容仅供研究参考,付费前请自行鉴别。
3、如文档内容存在违规,或者侵犯商业秘密、侵犯著作权等,请点击“违规举报”。

碎片内容

刑法修正案九全文

您可能关注的文档

确认删除?
VIP
微信客服
  • 扫码咨询
会员Q群
  • 会员专属群点击这里加入QQ群
客服邮箱
回到顶部