电脑桌面
添加小米粒文库到电脑桌面
安装后可以在桌面快捷访问

中华人民共和国集会游行示威法

中华人民共和国集会游行示威法_第1页
1/14
中华人民共和国集会游行示威法_第2页
2/14
中华人民共和国集会游行示威法_第3页
3/14
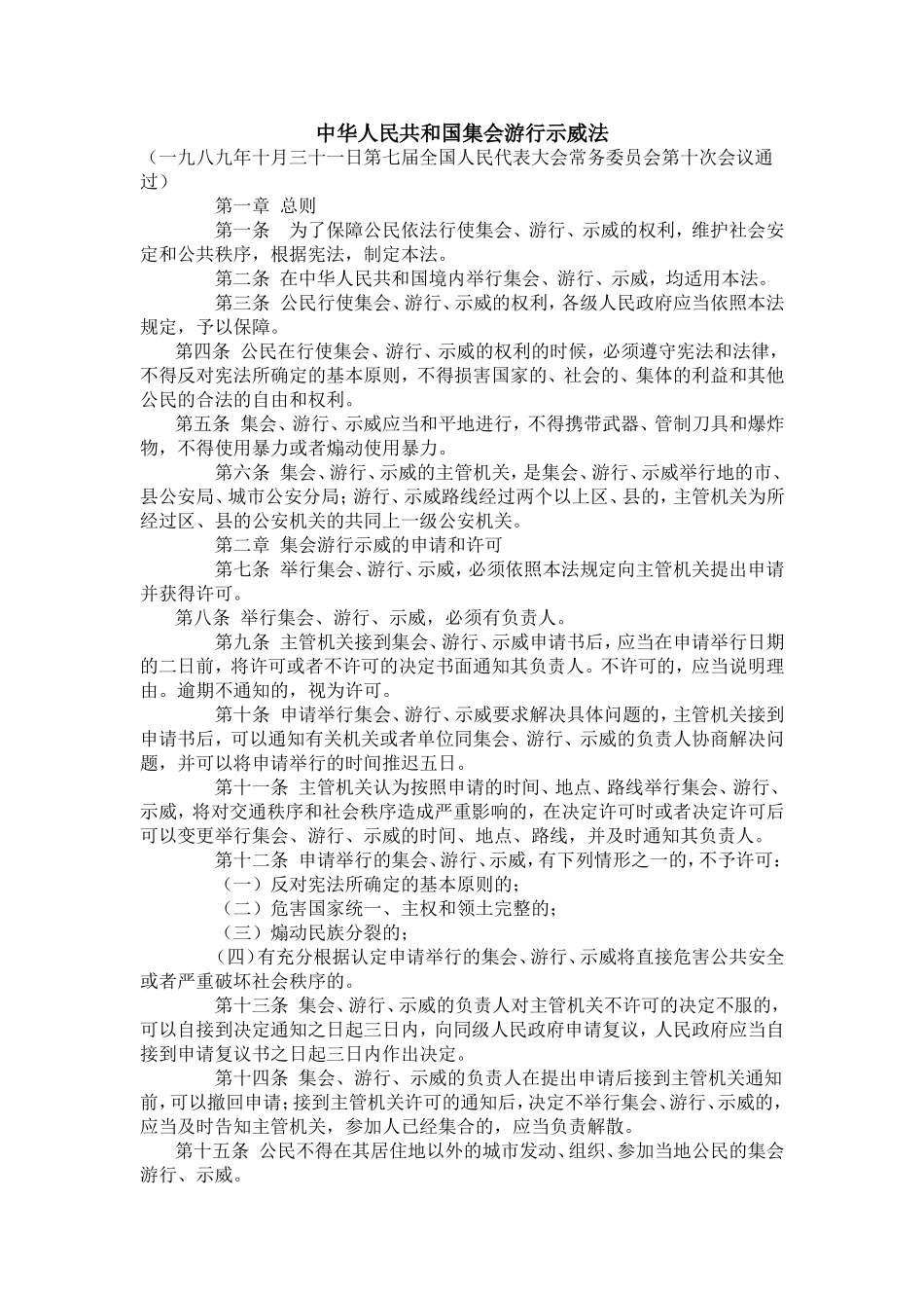
中华人民共和国集会游行示威法(一九八九年十月三十一日第七届全国人民代表大会常务委员会第十次会议通过) 第一章 总则 第一条 为了保障公民依法行使集会、游行、示威的权利,维护社会安定和公共秩序,根据宪法,制定本法。 第二条 在中华人民共和国境内举行集会、游行、示威,均适用本法。 第三条 公民行使集会、游行、示威的权利,各级人民政府应当依照本法规定,予以保障。 第四条 公民在行使集会、游行、示威的权利的时候,必须遵守宪法和法律,不得反对宪法所确定的基本原则,不得损害国家的、社会的、集体的利益和其他公民的合法的自由和权利。 第五条 集会、游行、示威应当和平地进行,不得携带武器、管制刀具和爆炸物,不得使用暴力或者煽动使用暴力。 第六条 集会、游行、示威的主管机关,是集会、游行、示威举行地的市、县公安局、城市公安分局;游行、示威路线经过两个以上区、县的,主管机关为所经过区、县的公安机关的共同上一级公安机关。 第二章 集会游行示威的申请和许可 第七条 举行集会、游行、示威,必须依照本法规定向主管机关提出申请并获得许可。 第八条 举行集会、游行、示威,必须有负责人。 第九条 主管机关接到集会、游行、示威申请书后,应当在申请举行日期的二日前,将许可或者不许可的决定书面通知其负责人。不许可的,应当说明理由。逾期不通知的,视为许可。 第十条 申请举行集会、游行、示威要求解决具体问题的,主管机关接到申请书后,可以通知有关机关或者单位同集会、游行、示威的负责人协商解决问题,并可以将申请举行的时间推迟五日。 第十一条 主管机关认为按照申请的时间、地点、路线举行集会、游行、示威,将对交通秩序和社会秩序造成严重影响的,在决定许可时或者决定许可后可以变更举行集会、游行、示威的时间、地点、路线,并及时通知其负责人。 第十二条 申请举行的集会、游行、示威,有下列情形之一的,不予许可: (一)反对宪法所确定的基本原则的; (二)危害国家统一、主权和领土完整的; (三)煽动民族分裂的; (四)有充分根据认定申请举行的集会、游行、示威将直接危害公共安全或者严重破坏社会秩序的。 第十三条 集会、游行、示威的负责人对主管机关不许可的决定不服的,可以自接到决定通知之日起三日内,向同级人民政府申请复议,人民政府应当自接到申请复议书之日起三日内作出决定。 第十四条 集会、游行、示威的负责人在提出申请后接到主管机关...

1、当您付费下载文档后,您只拥有了使用权限,并不意味着购买了版权,文档只能用于自身使用,不得用于其他商业用途(如 [转卖]进行直接盈利或[编辑后售卖]进行间接盈利)。
2、本站所有内容均由合作方或网友上传,本站不对文档的完整性、权威性及其观点立场正确性做任何保证或承诺!文档内容仅供研究参考,付费前请自行鉴别。
3、如文档内容存在违规,或者侵犯商业秘密、侵犯著作权等,请点击“违规举报”。

碎片内容

中华人民共和国集会游行示威法

您可能关注的文档

文章天下+ 关注
实名认证
内容提供者

各种文档应有尽有

确认删除?
VIP
微信客服
  • 扫码咨询
会员Q群
  • 会员专属群点击这里加入QQ群
客服邮箱
回到顶部