电脑桌面
添加小米粒文库到电脑桌面
安装后可以在桌面快捷访问

棉花代理采购及合作套保合同VIP免费

棉花代理采购及合作套保合同_第1页
1/5
棉花代理采购及合作套保合同_第2页
2/5
棉花代理采购及合作套保合同_第3页
3/5
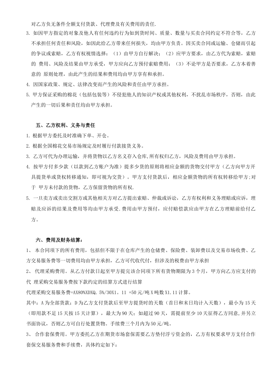
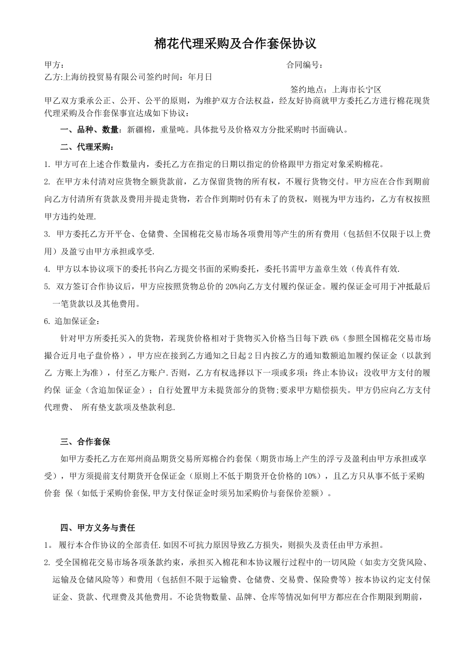
棉花代理采购及合作套保协议甲方:合同编号:乙方:上海纺投贸易有限公司签约时间:年月日签约地点:上海市长宁区甲乙双方秉承公正、公开、公平的原则,为维护双方合法权益,经友好协商就甲方委托乙方进行棉花现货代理采购及合作套保事宜达成如下协议:一、品种、数量:新疆棉,重量吨。具体批号及价格双方分批采购时书面确认。二、代理采购:1.甲方可在上述合作数量内,委托乙方在指定的日期以指定的价格跟甲方指定对象采购棉花。2.在甲方未付清对应货物全额货款前,乙方保留货物的所有权,不履行货物交付。甲方应在合作到期前向乙方付清所有货款及费用并提走货物,若合作到期时仍有未了的货权,则视为甲方违约,乙方有权按照甲方违约处理.3.甲方委托乙方开平仓、仓储费、全国棉花交易市场各项费用等产生的所有费用(包括但不仅限于以上费用)及盈亏由甲方承担或享受.4.甲方以本协议项下的委托书向乙方提交书面的采购委托,委托书需甲方盖章生效(传真件有效.5.双方签订合作协议后,甲方应按照货物总价的20%向乙方支付履约保证金。履约保证金可用于冲抵最后一笔货款以及其他费用。6.追加保证金:针对甲方所委托买入的货物,若现货价格相对于货物买入价格当日每下跌6%(参照全国棉花交易市场撮合近月电子盘价格),甲方应在接到乙方通知之日起2日内按乙方的通知数额追加履约保证金(以款到乙方账上为准),付至乙方账户.否则,乙方有权选择以下一项或多项:终止本协议;没收甲方支付的履约保证金(含追加保证金);自行处置甲方未提货部分的货物;要求甲方赔偿损失。甲方仍应向乙方支付代理费、所有垫支款项及垫款利息.三、合作套保如甲方委托乙方在郑州商品期货交易所郑棉合约套保(期货市场上产生的浮亏及盈利由甲方承担或享受),甲方须提前支付期货开仓保证金(原则上不低于期货开仓价格的10%),且乙方只从事不低于采购价套保(如低于采购价套保,甲方支付保证金时须另加采购价与套保价差额)。四、甲方义务与责任1。履行本合作协议的全部责任.如因不可抗力原因导致乙方损失,则损失及责任由甲方承担。2.受全国棉花交易市场各项条款约束,承担买入棉花和本协议履行过程中的一切风险(如卖方交货风险、运输及仓储风险等)和费用(包括但不限于运输费、仓储费、交易费、保险费等)按本协议约定支付保证金、货款、代理费及其他费用。不论货物数量、品牌、仓库等情况如何甲方都应在合作期限到期前,对乙方负无条件全额支付货款、代理费及有关费用的责任.3.如因甲方指定的对象及他人有任何违约行为如到货时间、质量、数量与买卖合同约定不符合等,乙方不承担任何责任和风险,如因此给乙方带来任何损失,均由甲方负责。因买卖合同或运输、仓储而引起的争议或索赔,乙方有权视情选择:(1)由甲方自行解决;(2)应甲方要求,由乙方代为索赔,索赔的费用、风险及结果由甲方承受,甲方应向乙方预付索赔费用;(3)不论甲方是否要求,乙方本着善意的原则处理,由此产生的结果和费用均由甲方享有和承担。4.因国家政策、规定、法律改变而产生的风险和责任由甲方承担。5.甲方保证采购的棉花(包括包装等)不侵犯他人的知识产权或其他权利,不扰乱市场秩序,否则,由此产生的一切后果和责任均由甲方承担。五、乙方权利、义务与责任1.根据甲方委托及时准确下单、开仓。2.根据全国棉花交易市场规定及时履行付款接货义务。3.乙方可代为办理运输,并将货物以乙方名义存入仓库,所有权归乙方,风险及费用由甲方承担。4.按甲方付多少款(以款到乙方账户为准)提多少货的原则将相应金额的货物交付甲方(乙方向甲方开具提货单或货权转移通知,即可视为交货)。甲方支付货款后,相应金额货物的所有权转移给甲方;对于甲方未付款的货物,乙方保留货物的所有权.5.一旦卖方或卖出交割方或其他相关方对乙方提出索赔、仲裁或诉讼,乙方有权利和义务理赔或应诉,理赔及应诉的结果及费用等均由甲方承受.费用由甲方预付,应付赔偿款应由甲方在乙方理赔前给付乙方。六、费用及财务结算:1、本合同项下的所有费用,包括但不限于在仓库产生的仓储费、保险费、装卸费以及交易市场收费、乙方交易服务费等一切费用均由甲...

1、当您付费下载文档后,您只拥有了使用权限,并不意味着购买了版权,文档只能用于自身使用,不得用于其他商业用途(如 [转卖]进行直接盈利或[编辑后售卖]进行间接盈利)。
2、本站所有内容均由合作方或网友上传,本站不对文档的完整性、权威性及其观点立场正确性做任何保证或承诺!文档内容仅供研究参考,付费前请自行鉴别。
3、如文档内容存在违规,或者侵犯商业秘密、侵犯著作权等,请点击“违规举报”。

碎片内容

棉花代理采购及合作套保合同

确认删除?
VIP
微信客服
  • 扫码咨询
会员Q群
  • 会员专属群点击这里加入QQ群
客服邮箱
回到顶部