电脑桌面
添加小米粒文库到电脑桌面
安装后可以在桌面快捷访问

P07内部品质稽核管理程序VIP免费

P07内部品质稽核管理程序_第1页
1/9
P07内部品质稽核管理程序_第2页
2/9
P07内部品质稽核管理程序_第3页
3/9
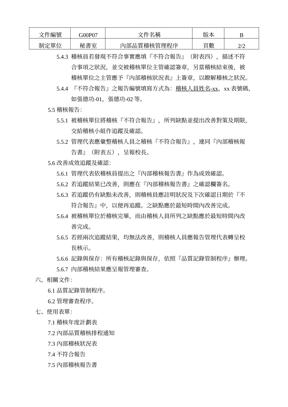
國立台北科技大學文件名稱:內部品質稽核管理程序文件編號:G00P07制定單位:秘書室制定日期:89.08.18分發單位教務學務總務秘書會計人事技研圖書電算進修部進修學院軍訓系所修訂紀錄修訂日期單據編號修訂內容摘要頁次版本/次92.04.153.1-3.4本校ISO之理念已逐漸落實配合本校分層負責原則,稽核計劃之擬定由管理代表改由秘書室擬定,並由管理代表審核。C5.3.1配合上述修改調整:另本校內部稽核原每年二次,已修訂為每年一次。CC05P01-02A文件編號G00P07文件名稱版本B制定單位秘書室內部品質稽核管理程序頁數1/2一、目的:驗證品質保證系統是否被正確實施,經稽核程序之作業,適時發掘問題,並採取矯正措施,以維持各項品質作業之有效性。二、範圍:凡一切品質系統有關之規定事項與實施部門均適用。三、權責:3.1稽核計劃擬定:秘書室。3.2稽核計劃之審核:管理代表。3.3稽核之執行:稽核小組。3.4稽核結果之審核:校長。四、定義:4.1稽核小組:每次稽核前管理代表負責籌組,並於稽核小組中選出一名主任稽核員。4.2主要缺點:完全未執行程序中明定之事項或有相關之作業系統但未有程序(書面)規定時。管理代表得視需要召開臨時行政會議執行管理審查業務單位。4.3次要缺點:除主要缺點其餘缺失則判定為次要缺點。五、作業內容:5.1稽核人員資格:曾受相關訓練,並持有證明者。5.2稽核員限制:被稽核單位內若有合格之稽核人員,不得對自己單位作內部稽核,以保持內部稽核之獨立性。5.3稽核方式:5.3.1本校內部稽核每年一次,必要時得臨時召開,由秘書室負責於每學年下學期擬定『稽核年度計畫表』(附表一)呈管理代表審核後執行。5.3.2稽核前,由管理代表發出『內部品質稽核排程通知』(附表二)。5.4執行稽核:5.4.1稽核前由管理代表召集稽核人員,說明並確認稽核範圍及時程。5.4.2稽核人員可依照被稽核單位提供相關文件(如作業指導書、相關品質記錄等),上次的稽核報告也列入文件中,若仍有未結案之矯正措施,均應於稽核時予以追蹤,執行稽核作業,對於稽核結果必須加以說明於『內部稽核狀況表』內(附表三)。文件編號G00P07文件名稱版本B制定單位秘書室內部品質稽核管理程序頁數2/25.4.3稽核員若發現不符合事實應填『不符合報告』(附表四),描述不符合事項之狀況,並交被稽核單位主管確認簽章,另當稽核結束後,被稽核單位之主管應予『內部稽核狀況表』上簽章,以瞭解稽核之狀況。5.4.4『不符合報告』之報告編號填寫方式為:稽核人員姓名-xx,xx表號碼,如張德功-01,張德功-02等。5.5稽核報告:5.5.1被稽核單位將稽核『不符合報告』,所列缺點並提出改善對策及期限,交給稽核小組作追蹤及確認。5.5.2管理代表應彙整稽核人員之稽核『不符合報告』,連同『內部稽核報告書』(附表五),呈報校長。5.6改善成效追蹤及確認:5.6.1管理代表依稽核員提出之『內部稽核報告書』作為成效確認。5.6.2若追蹤結果已改善,則應在『內部稽核報告書』之確認欄簽名。5.6.3若追蹤仍有缺點未改善,則稽核員應註明狀況及下次確認日期於『不符合報告』中,以便再追蹤。之缺點應於最短時間內改善完成。5.6.4被稽核單位於稽核完畢,而由稽核人員所列之缺點應於最短時間內改善完成。5.6.5若經兩次追蹤結果,均無法改善,則稽核人員應報告管理代表轉呈校長核示。5.6.6記錄與保存:所有稽核記錄與保存,依照『品質記錄管制程序』辦理。5.6.7內部稽核結果應呈報管理審查。六、相關文件:6.1品質記錄管制程序。6.2管理審查程序。七、使用表單:7.1稽核年度計劃表7.2內部品質稽核排程通知7.3內部稽核狀況表7.4不符合報告7.5內部稽核報告書稽核年度計劃表年單位程序1月2月3月4月5月6月7月8月9月10月11月12月核准審查製表備註:1.未執行內部稽核:○2.己執行內部稽核:◎內部品質稽核排程通知年度別年製表日期年月日稽核時間自月日時分至月日時分計劃內容NO受稽核單位陪檢員稽核員稽核時間稽核項目備註受稽核單位主管可另行指派陪檢員。結束會議召開時間年月日:至:地點核准審查填表內部稽核狀況表年月日頁次:程序書暨文件編號稽核內容稽核結果不符合報告編號被稽核單位主管:稽核人員:不符合報告報告編號:受稽...

1、当您付费下载文档后,您只拥有了使用权限,并不意味着购买了版权,文档只能用于自身使用,不得用于其他商业用途(如 [转卖]进行直接盈利或[编辑后售卖]进行间接盈利)。
2、本站所有内容均由合作方或网友上传,本站不对文档的完整性、权威性及其观点立场正确性做任何保证或承诺!文档内容仅供研究参考,付费前请自行鉴别。
3、如文档内容存在违规,或者侵犯商业秘密、侵犯著作权等,请点击“违规举报”。

碎片内容

P07内部品质稽核管理程序

中小学文库+ 关注
实名认证
内容提供者

精品资料应用尽有

确认删除?
VIP
微信客服
  • 扫码咨询
会员Q群
  • 会员专属群点击这里加入QQ群
客服邮箱
回到顶部