电脑桌面
添加小米粒文库到电脑桌面
安装后可以在桌面快捷访问

促销管理规定--促销管理流程VIP免费

促销管理规定--促销管理流程_第1页
1/75
促销管理规定--促销管理流程_第2页
2/75
促销管理规定--促销管理流程_第3页
3/75
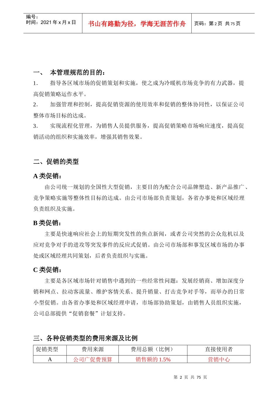
第1页共75页编号:时间:2021年x月x日书山有路勤为径,学海无涯苦作舟页码:第1页共75页公司促销管理规定第2页共75页第1页共75页编号:时间:2021年x月x日书山有路勤为径,学海无涯苦作舟页码:第2页共75页一、本管理规范的目的:1.指导各区域市场的促销策划和实施,使之成为冷暖机市场竞争的有力武器,提高促销策略运作水平。2.加强管理和控制,提高促销资源的使用效率和促销的整体协同性,以保证公司整体市场目标的达成。3.实现流程化管理,为销售人员提供服务,提高促销策略市场响应速度,提高促销活动的组织和实施效率,增强其销售效果。二、促销的类型A类促销:由公司统一规划的全国性大型促销,主要目的为配合公司品牌塑造、新产品推广、竞争策略实施等整体性目标的达成。由公司市场部负责策划,各省办事处和区域经理负责组织及实施。B类促销:主要是快速响应社会上的短期突发性的焦点新闻,或者公司突然的公众危机以及应对竞争对手的进攻等突发事件的反应式促销。由公司市场部和事发区域市场的办事处或区域经理共同策划,后者负责组织与实施。C类促销:主要是各区域市场针对销售中遇到的一些经常性问题:发展经销商、增加深度分销和网点、拉动客流量、维护客情关系、提升销量、打击竞争对手等,而举办的日常小型促销。由各省办事处和区域经理申请,市场部协助策划,由销售人员组织实施,公司总部提供“促销套餐”计划支持。三、各种促销类型的费用来源及比例促销类型费用来源费用总额(比例)直接使用者A公司广促费预算销售额的1.5%营销中心第3页共75页第2页共75页年度促销计划年度促销预算市场部促销具体方案促销批准营销副总省办事处促销准备促销实施营销中心市场部销售部物流部财务部促销评估区域经理市场部三天内组织实施一天内做出方案并特批突发事件反馈市场部促销具体方案促销决策营销副总省办事处促销准备促销实施营销中心市场部销售部物流部财务部促销评估省办事处市场部省办事处19日下月促销计划市场部20日促销申请表21日促销方案营销副总22日促销批准28日以后促销实施市场部销售部省办事处省办事处促销安排表促销品申请表市场部省办事处22日促销准备促销品发放表财务部物流部编号:时间:2021年x月x日书山有路勤为径,学海无涯苦作舟页码:第3页共75页B公司广促费预算销售额的0.5%营销中心C省办广促费预算销售额的3%省办、区域经理四、促销管理流程A类促销管理流程:B类促销管理流程:C类促销管理流程:第4页共75页第3页共75页编号:时间:2021年x月x日书山有路勤为径,学海无涯苦作舟页码:第4页共75页五:相关各部门在促销管理中的责任营销副总:负责对各类促销方案的审核和批准,对促销的总体效果负责。市场部:1、负责制定年度促销规划和预算。2、策划A、B类促销活动,并制定实施计划。3、每月协助各省办事处选定C类促销方案和实施计划,协助促销品的设计、选购和配发。4、负责对各类促销活动的评估和总结分析,收集相关资料,不断开发和丰富促销方案和相关工具。5、负责根据各类促销品的采购计划进行按时保质保量的采购,加强供应商管理,不断反馈新促销品的信息。销售部:负责促销活动的全程监督和执行。省办事处(区域经理):负责C类促销的决策和申请,选择和计划C类促销方案;同时实施、跟踪、监控本区域内执行的各类促销,对促销的区域性效果负责。财务部:1、负责根据批准的促销预算计划,及时办理相关费用支付;2、对各项促销费用进行审核和监督。物流部:负责按照批准的促销品发放单,及时准确地将各类促销品发运到目标区域市场,做好物流保障工作。第5页共75页第4页共75页编号:时间:2021年x月x日书山有路勤为径,学海无涯苦作舟页码:第5页共75页六:C类促销的特殊规定1、季度分配:一季度:0.5%二季度:0三季度:1.5%四季度:1%第三、第四季数值按前半年的销售情况会作出相应的调整。每年未用完的部分不记入下一年度。每季度不可以超标使用费用,但上一季度未用完的部分可以累计至本季度。单月的费用最低为0,最高为季度总额的50%。2、地域内的分配:每月至少有50%的零售店参加,每一地级市在季度内至少参加一次促销。3、C类促销费用专款专...

1、当您付费下载文档后,您只拥有了使用权限,并不意味着购买了版权,文档只能用于自身使用,不得用于其他商业用途(如 [转卖]进行直接盈利或[编辑后售卖]进行间接盈利)。
2、本站所有内容均由合作方或网友上传,本站不对文档的完整性、权威性及其观点立场正确性做任何保证或承诺!文档内容仅供研究参考,付费前请自行鉴别。
3、如文档内容存在违规,或者侵犯商业秘密、侵犯著作权等,请点击“违规举报”。

碎片内容

促销管理规定--促销管理流程

确认删除?
VIP
微信客服
  • 扫码咨询
会员Q群
  • 会员专属群点击这里加入QQ群
客服邮箱
回到顶部