电脑桌面
添加小米粒文库到电脑桌面
安装后可以在桌面快捷访问

单片机CPLD及其应用实验设备选型VIP免费

单片机CPLD及其应用实验设备选型_第1页
1/59
单片机CPLD及其应用实验设备选型_第2页
2/59
单片机CPLD及其应用实验设备选型_第3页
3/59
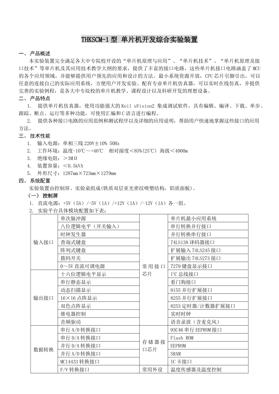
THKSCM-1型单片机开发综合实验装置一、产品概述本实验装置完全满足各大中专院校开设的“单片机原理与应用”、“单片机技术”、“单片机原理及接口技术”等单片机及其应用技术教学大纲的要求,提供了丰富的接口电路,这些单片机接口电路涵盖了MCU的各个应用领域,并能够提供用户领先的应用和设计的方法。最小系统资源开放,CPU芯片引脚引出,可以任意的连接自己的实际应用系统,方便用户开发实验。配有专业单片机仿真器,可以实时在线仿真,并提供完善的实验例程,是各大中专院校的单片机教学、课程设计以及科研开发的理想设备。二、产品特点1.提供单片机仿真器,使用功能强大的KeiluVision2集成调试软件,具有编辑、编译、下载、单步、跟踪、断点、运行等多种功能,可使用汇编和C语言进行编程。2.提供各种接口电路的应用范例和测试程序以及详细的应用说明,帮助用户快速地掌握这些接口的应用方法。三、技术性能1.输入电源:单相三线220V±10%50Hz2.工作环境:温度-10℃~+40℃相对湿度<85%(25℃)海拔<4000m3.绝缘电阻:>3MΩ4.装置容量:<0.5kVA5.外形尺寸:1287mm×723mm×1279mm四、系统配置实验装置由控制屏、实验桌组成(铁质双层亚光密纹喷塑结构,铝质面板)。(一)控制屏1.直流电源:+5V(5A)/-5V(1A)/+12V(1A)/-12V(1A)各一组。2.实验平台具体模块配置如下表:输入接口单次脉冲源常用接口芯片单片机最小应用系统八位逻辑电平(开关输入)串行转换并行接口时钟发生器并行转换串行接口查询式键盘74LS138译码器接口阵列式键盘扩展输入74LS245接口拨码开关扩展输出74LS273接口0~5V直流可调电源7279键盘显示接口输出接口十六位逻辑电平显示I2C总线接口串行静态显示看门狗接口动态扫描显示8155并行扩展接口16×16点阵显示8255并行扩展接口双色点阵显示8253定时器/计数器扩展接口继电器控制实时时钟音频驱动语音录放(含麦克风)数据转换串行A/D转换接口存储器接口芯片93C46串行EEPROM接口串行D/A转换接口FlashROM并行D/A转换接口EEPROM并行A/D转换接口SRAMMC14433转换接口IC卡接口F/V转换接口常用外设温度传感器及温度控制V/F转换接口红外收发通信接口芯片RS-232通信接口步进电机模拟RS-485通信接口直流电机驱动(实物)功能模块计数器/频率计电路步进电机驱动(实物)信号源方波、三角波、正弦波应用电路汽车信号灯/交通灯/舞台灯模拟(二)实验桌实验桌为铁质双层亚光密纹喷塑结构,桌面为防火、防水、耐磨高密度板;设有一个大抽屉(带锁),用于放置工具及资料,电脑桌联体设计,造型美观大方。五、实验项目(一)软件实验1.存储器块清零2.二进制BCD码转换3.二进制ASCII码转换4.程序跳转表5.内存块移动6.数据排序(二)基础实验1.P1口输入、输出实验2.继电器控制实验3.音频驱动实验4.定时器实验5.定时器输出PWM实验6.计数器实验7.看门狗实验8.外部中断实验9.EEPROM外部程序存储器实验10.FlashROM外部程序存储器实验11.SRAM外部数据存储器扩展实验12.93C46串行EEPROM数据读写实验13.I2C总线实验14.8253定时/计数器实验15.8155I/O扩展实验16.8255I/O扩展实验17.74LS164串转并实验18.74LS165并转串实验19.用74LS245读入数据实验20.用74LS273输出数据实验21.74HC138译码器实验22.查询式键盘实验23.7279阵列式键盘实验24.LED双色点阵显示实验25.串行静态显示实验26.16×16LED点阵显示实验27.DAC0832并行D/A转换实验28.ADC0809并行A/D转换实验29.MC14433并行A/D转换实验30.LTC1446串行D/A转换实验31.TLC549串行A/D转换实验(三)接口应用开发实验1.RS232通信接口2.RS485通信接口3.实时时钟(RTC)实验4.IC卡读写5.实验语音芯片控制实验6.V/F转换与F/V转换实验7.DS18B20温度传感器实验8.红外发射与接收实验9.电子琴模拟实验10.汽车转弯信号灯模拟实验11.十字路口交通灯模拟实验12.舞台灯模拟实验13.步进电机模拟实验14.直流电机控制实验(实物)15.步进电机控制实验(实物)THKSCM-2型单片机开发综合实验装置本实验装置功能同“THKSCM-1型单片机开发综合实验装置”基本一样,在“THKSCM-1型”基础上增加了一定数量实验模块及实验项目,具体区别如下:一、增加的实验模块:128×...

1、当您付费下载文档后,您只拥有了使用权限,并不意味着购买了版权,文档只能用于自身使用,不得用于其他商业用途(如 [转卖]进行直接盈利或[编辑后售卖]进行间接盈利)。
2、本站所有内容均由合作方或网友上传,本站不对文档的完整性、权威性及其观点立场正确性做任何保证或承诺!文档内容仅供研究参考,付费前请自行鉴别。
3、如文档内容存在违规,或者侵犯商业秘密、侵犯著作权等,请点击“违规举报”。

碎片内容

单片机CPLD及其应用实验设备选型

墨香书阁+ 关注
实名认证
内容提供者

热爱教学事业,对互联网知识分享很感兴趣

确认删除?
VIP
微信客服
  • 扫码咨询
会员Q群
  • 会员专属群点击这里加入QQ群
客服邮箱
回到顶部