电脑桌面
添加小米粒文库到电脑桌面
安装后可以在桌面快捷访问

各项工作流程-XXXX-13VIP免费

各项工作流程-XXXX-13_第1页
1/14
各项工作流程-XXXX-13_第2页
2/14
各项工作流程-XXXX-13_第3页
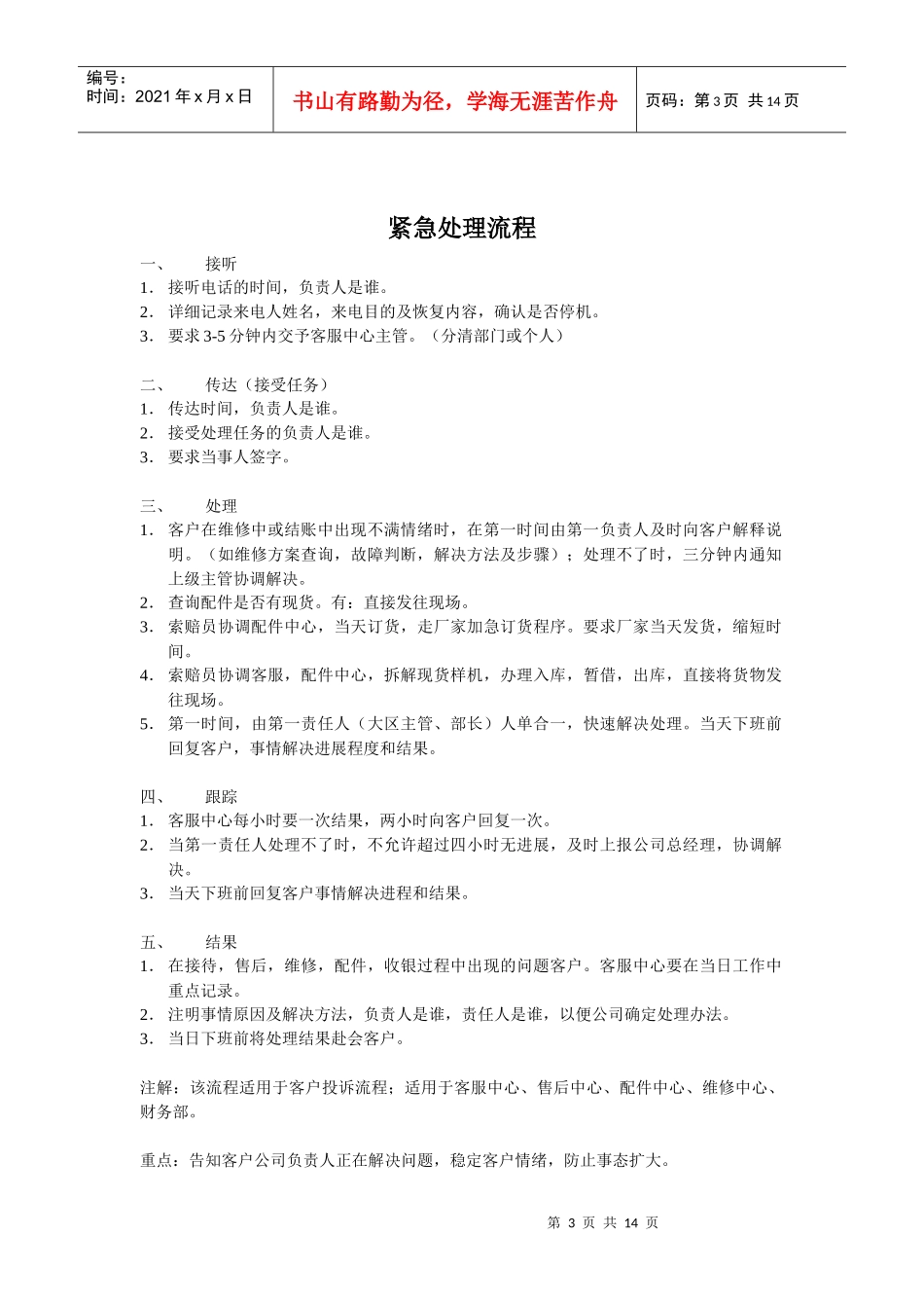
3/14
第1页共14页编号:时间:2021年x月x日书山有路勤为径,学海无涯苦作舟页码:第1页共14页服务顾问工作流程一、预约1.服务顾问应熟知客户资料,定期跟踪回访客户,做好车辆、设备预约工作。2.如有预约车辆、设备,服务顾问应详细记录预约车、设备的车型,来电人姓名,电话,来电目的及特殊要求。按接听电话细则执行。(含售后工程师联系的车辆设备)二、接待1.服务顾问看到车辆、设备入厂时,要在5-10秒内跑步到达,指引客户将车停在指定停车位,待客户停稳后,面带微笑向客户问好,并主动递名片或联系卡。2.主动新闻客户:“您好,欢迎光临。需要我们提供什么服务吗?”询问后仔细聆听客户主诉。3.若客户需要找人或到其他部门,应先打电话通知,得到准许后再带客户到该部门找人。三、问诊记录1.客户叙述完车辆或设备存在的问题时,服务顾问要及时做好叙述记录,并重复所记录内容,请客户确认。2.对客户叙述的问题如有不清楚的地方,要当面问清楚,避免出现错记或漏记的情况。3.对于客户提出的疑问,当时能解答的,要在客户提出疑问后及时对问题做出解答。4.如客户提出的疑问当时解答不了或需要试车后才能判断及解答的,应告知客户稍等一下,让我们的工程师试车后,找出问题存在的原因,再告知客户。四、检查派工1.从驾驶室开始,依次顺序为(按照公司制定的进厂检查清单执行)。驾驶室:刹车,离合,油门,操纵杆,是否齐全、损坏,行程高度是否合适达标。工作台:仪表音响是否工作正常,有否不正常声音,室内是否有贵重物品等。门:开启是否平顺,内外部是否损坏,玻璃是否完好。上架:大臂,小臂,挖斗,液压油缸,阀,泵,管路,是否漏油,漆面破损,完整。附件,盖板,标签是否完整正常。下架:行驶,旋转,履带是否漏油,异响,完整正常。发动机:是否缺件,工作正常。油料是否达标(储位:1/21/31/41/5等注明)黄油嘴:是否齐全完整,能否使用。2.设备维修,拍照存档。(发动机,减速器,油泵,液压缸等总成件。)3.检查结束后,对车辆设备存在的问题详细记录在接车单上,并请客户确认签名。若需维修工程师协助检查确认的,要先请客户休息,并为其倒水,待问题检查确认后及时通知客户,并请客户签字确认。4.车辆装好防护用品,将车辆交予车间主任,并告知客户进厂目的。五、预估费用1.配件和维修中心按工作流程执行,及时将配件明细,价格单和维修项目工时收费清单,作业指导书一起交予服务顾问,注明保修索赔项目,配件。索赔员签字确认。2.服务顾问准确的将客户档案可是查对,如无更改,将施工单打出,按施工单要求如实填写,在单据上填写本次车辆、设备维修内容,接车时间,预计交车时间,维修项目及费第2页共14页第1页共14页编号:时间:2021年x月x日书山有路勤为径,学海无涯苦作舟页码:第2页共14页用(含外协加工),核实无误后请客户再次确认签字。3.将施工单交予车间主任或已派工的维修师傅前,重复叙述车辆、设备维修内容,确认后将单据交付。4.服务顾问回到前台找出客户管理卡,详细整理客户档案,填写管理看板和交车时间,填写无误后,将施工单底联放于前台相应的位置,妥善保管,有待查找。六、监督进度1.车辆、设备在维修期间,服务顾问要适时跟进维修中车辆、设备,掌握维修进度情况,对维修中临时发现的新问题及解决方法及时向客户阐明,经过客户确认签字后方可进行维修更换。2.无法确认签字的,使用录音电话确认,再作业。七、验车结算1.车辆、设备竣工经过质检后,服务顾问要对此车进行整体确认。如必须有质检人员签字内外清洁必须达标等,服务顾问认为合格后,方可接车、设备。认真核对初接车、设备登记单,施工单。2.通知客户接车,逐一说明维修项目及费用明细,陪同客户到竣工车辆、设备前验收无误后,与客户一同办理结算手续,对于更换的零件,详细说明,请客户确认,客户需要保存的物品为客户装好,不需要的交到旧件库。3.征求客户意见,请客户对本次维修服务做出整体评价。4.服务顾问准确无误的打印出本次维修的结算单,请客户签字确认。引导客户到收银台结账并办理相关手续。若需优惠,应由相关责任人授权签字。注明优惠标准。...

1、当您付费下载文档后,您只拥有了使用权限,并不意味着购买了版权,文档只能用于自身使用,不得用于其他商业用途(如 [转卖]进行直接盈利或[编辑后售卖]进行间接盈利)。
2、本站所有内容均由合作方或网友上传,本站不对文档的完整性、权威性及其观点立场正确性做任何保证或承诺!文档内容仅供研究参考,付费前请自行鉴别。
3、如文档内容存在违规,或者侵犯商业秘密、侵犯著作权等,请点击“违规举报”。

碎片内容

各项工作流程-XXXX-13

您可能关注的文档

确认删除?
VIP
微信客服
  • 扫码咨询
会员Q群
  • 会员专属群点击这里加入QQ群
客服邮箱
回到顶部