电脑桌面
添加小米粒文库到电脑桌面
安装后可以在桌面快捷访问

年终决算操作流程02VIP免费

年终决算操作流程02_第1页
1/7
年终决算操作流程02_第2页
2/7
年终决算操作流程02_第3页
3/7
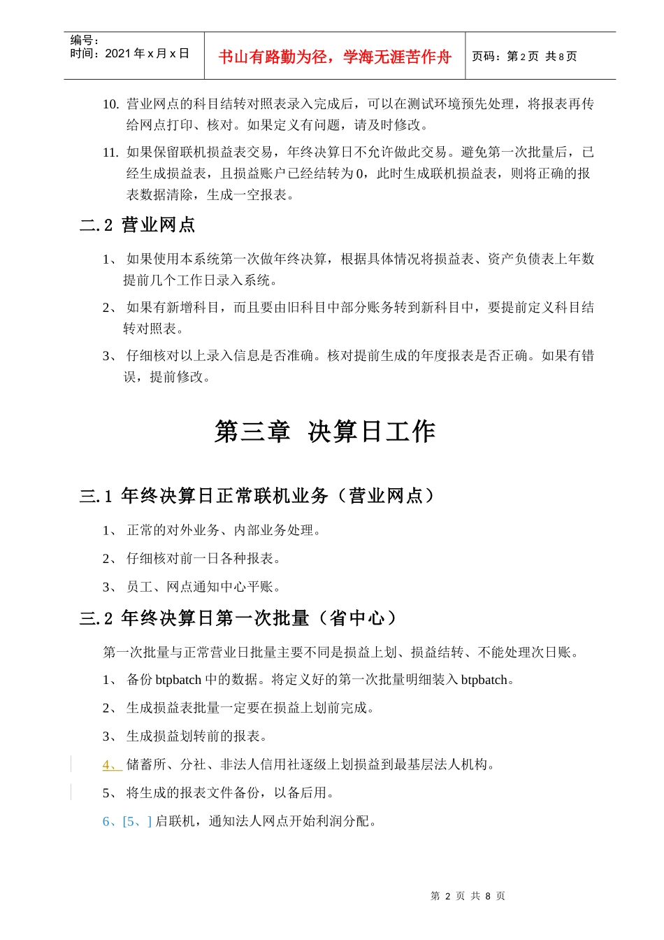
目录第一章导言...................................................................................................................................11.1目的.............................................................................................................................11.2参考资料.....................................................................................................................1第二章准备工作...........................................................................................................................12.1省中心.........................................................................................................................12.2营业网点.....................................................................................................................2第三章决算日工作.......................................................................................................................23.1年终决算日正常联机业务(营业网点).................................................................23.2年终决算日第一次批量(省中心).........................................................................33.3年终决算联机业务(营业网点-利润分配).........................................................33.4年终决算日第二次批量(省中心).........................................................................3第四章批量明细表.......................................................................................................................4第五章工作流程...........................................................................................................................45.1两次批量:.................................................................................................................4青岛中天信息技术有限公司第I页第1页共8页编号:时间:2021年x月x日书山有路勤为径,学海无涯苦作舟页码:第1页共8页第一章导言一.1目的此文档用于指导业务人员在《湖北省农村信用社综合业务系统》顺利完成年终决算工作。一.2参考资料软件需求规格说明书-综合核算概要设计第二章准备工作二.1省中心1.根据系统中批量明细,要定义第一次、第二次批量所使用的批量明细。2.预先检查是否有由于更改需求或程序BUG造成的非法数据。是否有总分不平的数据。3.检查是否有历史遗留数据。如有些核算码使用级别比本网点级别高、不允许透支核算码的账户出现红数。4.注意检查总分核对结果。5.清理历史数据。损益表数据至少保留一年。6.在通知营业网点录入科目结转对照以前要清理cmmtran表中的历史数据。7.清理利润分配表中的数据。8.要据年终决算要求,如果新增有新增科目、核算码,要在年终决算日前将其添加到业务系统中,如果使用固定账号的核算码,要预先开户。并且录入科目结转关系表(在BDP开发平台中)。要相应修改报表定义规则。9.对于不再使用的核算码,删除pbmfix第2页共8页第1页共8页编号:时间:2021年x月x日书山有路勤为径,学海无涯苦作舟页码:第2页共8页10.营业网点的科目结转对照表录入完成后,可以在测试环境预先处理,将报表再传给网点打印、核对。如果定义有问题,请及时修改。11.如果保留联机损益表交易,年终决算日不允许做此交易。避免第一次批量后,已经生成损益表,且损益账户已经结转为0,此时生成联机损益表,则将正确的报表数据清除,生成一空报表。二.2营业网点1、如果使用本系统第一次做年终决算,根据具体情况将损益表、资产负债表上年数提前几个工作日录入系统。2、如果有新增科目,而且要由旧科目中部分账务转到新科目中,要提前定义科目结转对照表。3、仔细核对以上录入信息是否准确。核对提前生成的年度报表是否正确。如果有错误,提前修改。第三章决算日工作三.1...

1、当您付费下载文档后,您只拥有了使用权限,并不意味着购买了版权,文档只能用于自身使用,不得用于其他商业用途(如 [转卖]进行直接盈利或[编辑后售卖]进行间接盈利)。
2、本站所有内容均由合作方或网友上传,本站不对文档的完整性、权威性及其观点立场正确性做任何保证或承诺!文档内容仅供研究参考,付费前请自行鉴别。
3、如文档内容存在违规,或者侵犯商业秘密、侵犯著作权等,请点击“违规举报”。

碎片内容

年终决算操作流程02

确认删除?
VIP
微信客服
  • 扫码咨询
会员Q群
  • 会员专属群点击这里加入QQ群
客服邮箱
回到顶部