电脑桌面
添加小米粒文库到电脑桌面
安装后可以在桌面快捷访问

(完整word版)心梗常见的50个问题解答VIP免费

(完整word版)心梗常见的50个问题解答_第1页
1/6
(完整word版)心梗常见的50个问题解答_第2页
2/6
(完整word版)心梗常见的50个问题解答_第3页
3/6
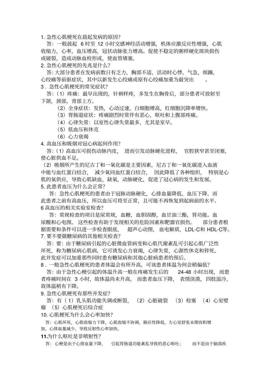
1.急性心肌梗死在晨起发病的原因?答:一般晨起6时至12小时交感神经活动增强,机体应激反应性增强,心肌收缩力,心率,血压增高,冠状动脉张力增高。促使不稳定的粥样硬化斑块损伤或破裂,造成动脉血栓形成,使血管堵塞。2.急性心肌梗死的先兆是什么?答:大部分患者在发病前数日有乏力,胸部不适,活动时心悸,气急,烦躁,心绞痛等前驱症状,其中以新发生心绞痛或原有心绞痛加重为最突出。3.急性心肌梗死的常见症状?答:(1)疼痛:最早出现的,针刺样疼,多发生在胸骨后,部分患者可放射至下颌,颈部,背部上方。(2)全身症状:发热,心动过速,白细胞增高,红细胞沉降率增快。(3)胃肠道症状:疼痛剧烈时常伴有恶心,呕吐和上腹部疼痛。(4)心律失常:以室性心律失常最多,尤其是室早。(5)低血压和休克(6)心力衰竭4.高血压和吸烟对冠心病起何作用?答:(1)高血压可损伤动脉内皮,进而引发动脉硬化进程,官腔狭窄甚至闭塞,使心脏供血不足。(2)吸烟所产生的尼古丁和一氧化碳是主要因素,尼古丁和一氧化碳进入血液中能与血红蛋白结合,减少氧同血红蛋白结合,因此降低了各种组织,特别是心肌的氧供应,导致心肌缺血,缺氧,动脉硬化,促进了冠心病的发生和发展。5.此患者血压为什么会正常?答:急性心肌梗死的患者由于冠脉动脉硬化,心排血量降低,血压下降,而此患者之前有高血压,所以血压可将至正常,且可能不再恢复到起病前的水平。6高血压的相关实验室检查?答:常规检查的项目是尿常规,血糖,血胆固醇,血甘油三酯,肾功能。血尿酸和心电图。这些检查有助于发现相关的危险因素和靶器官损伤。部分患者根据需要和条件可以进一步检查眼底,超声心动图,血电解质,LDL-C和HDL-C等。7.要不要做糖尿病的其他相关检查?答:要:由于糖尿病引起的心脏微血管病变和心肌代谢紊乱可引起心肌广泛性坏死,称为糖尿病心肌病,它可诱发心力衰竭,心律失常,心源性休克和猝死。此并发症可以加重那些同时患有糖尿病和其他心脏病患者的预后。8.一般急性心肌梗死的患者体温会有所升高,可该患者体温为何会稍偏低?答:由于急性心梗引起的体温升高一般在疼痛发生后的24-48小时出现,而患者疼痛时间在3小时,故体温尚未升高,而患者血压下降,表情淡漠,四肢湿冷,故体温稍有下降。9.急性心肌梗死有那些并发症?答:有(1)乳头肌功能失调或断裂,(2)心脏破裂(3)栓塞(4)心室壁瘤(5)心肌梗死后综合症10.心肌梗死为什么会心率加快?答:心肌坏死,心肌收缩力下降,心肌收缩不协调,顺应性降低,左心室舒张末期容积增加,心排血量减少,导致反射性心率加快。11.为什么呕吐是非喷射性?答:心梗是由于心排血量下降,引起胃肠道功能紊乱导致的恶心呕吐;而不是由于脑部疾病引起的颅内压增高导致的喷射性呕吐。12.喷射性呕吐常见疾病有哪些?答:常见于脑部疾病,如脑膜炎,脑肿瘤,霍乱等疾病,因颅内压增高而出现喷射性呕吐。13.心肌梗死的常见诱因有哪些?答:常见诱因有:过劳,情绪激动,大出血,休克,外科手术或严重心律失常等;老年人常见诱因还有:暴饮暴食,寒冷刺激,便秘等。14.心绞痛与心肌梗死的鉴别?答:鉴别诊断项目心绞痛AMI时限短,1~5min,或15min以内长,数小时或1~2d硝酸甘油疗效显著缓解作用较差或无效血压升高或无显著改变可降低,甚至发生休克血白细胞增加无常有血清心肌坏死标记物无常有15.心肌梗死的治疗原则?答:尽快恢复心肌的再灌注以挽救濒死的心肌防止梗死扩大或缩小心肌缺血范围,保护和维持心脏功能,及时处理严重心率失常及各种并发症,防止猝死。16.心肌梗死的病因和发病机制?答:基本病因是冠状动脉粥样硬化,造成血管腔狭窄和心肌供血不足,而侧支循环未充分建立,在此基础上,一旦血供急剧减少或中断,使心肌严重而持久的急性缺血达20到30分钟以上,即可发生心梗。大多数的心梗是由于不稳定的粥样斑块破裂,继而出血和管腔内血栓形成,而使管腔闭塞。17.心梗的其他实验室检查项目及临床意义?答:18.长期高血压可引起哪些疾病?答:(1)对心的影响:引起心室肥厚和扩张等。(2)对肾脏的影响:高血压使肾小球内囊压力升高,肾小球纤维化...

1、当您付费下载文档后,您只拥有了使用权限,并不意味着购买了版权,文档只能用于自身使用,不得用于其他商业用途(如 [转卖]进行直接盈利或[编辑后售卖]进行间接盈利)。
2、本站所有内容均由合作方或网友上传,本站不对文档的完整性、权威性及其观点立场正确性做任何保证或承诺!文档内容仅供研究参考,付费前请自行鉴别。
3、如文档内容存在违规,或者侵犯商业秘密、侵犯著作权等,请点击“违规举报”。

碎片内容

(完整word版)心梗常见的50个问题解答

爱的疯狂+ 关注
实名认证
内容提供者

该用户很懒,什么也没介绍

确认删除?
VIP
微信客服
  • 扫码咨询
会员Q群
  • 会员专属群点击这里加入QQ群
客服邮箱
回到顶部