电脑桌面
添加小米粒文库到电脑桌面
安装后可以在桌面快捷访问

职业经理常犯的11种错误VIP免费

职业经理常犯的11种错误_第1页
1/27
职业经理常犯的11种错误_第2页
2/27
职业经理常犯的11种错误_第3页
3/27
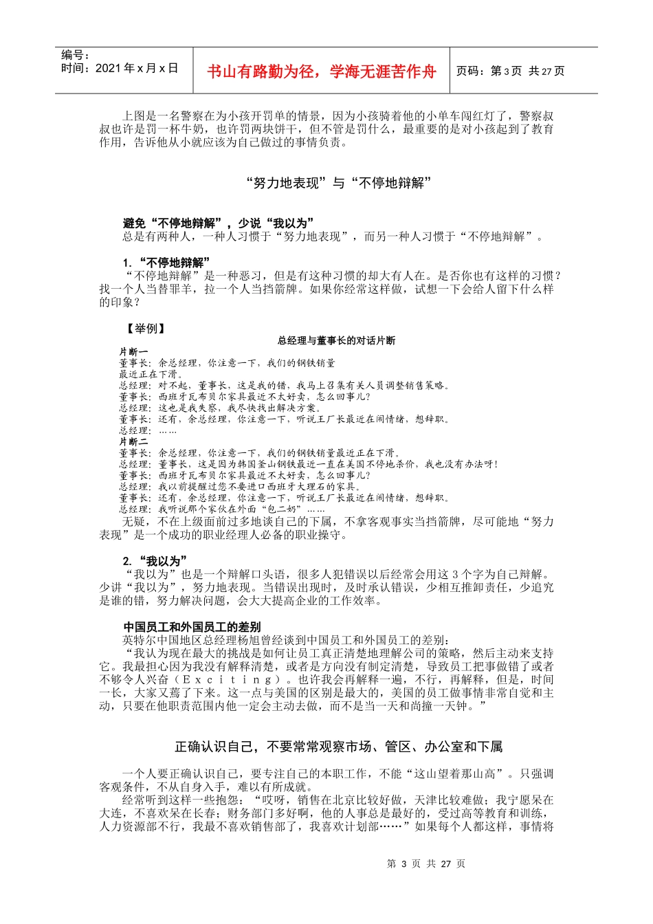
第1页共27页编号:时间:2021年x月x日书山有路勤为径,学海无涯苦作舟页码:第1页共27页当前文档修改密码:8362839当前文档修改密码:8362839更多资料请访问.(.....)更多企业学院:...../Shop/《中小企业管理全能版》183套讲座+89700份资料...../Shop/40.shtml《总经理、高层管理》49套讲座+16388份资料...../Shop/38.shtml《中层管理学院》46套讲座+6020份资料...../Shop/39.shtml《国学智慧、易经》46套讲座...../Shop/41.shtml《人力资源学院》56套讲座+27123份资料...../Shop/44.shtml《各阶段员工培训学院》77套讲座+324份资料...../Shop/49.shtml《员工管理企业学院》67套讲座+8720份资料...../Shop/42.shtml《工厂生产管理学院》52套讲座+13920份资料...../Shop/43.shtml《财务管理学院》53套讲座+17945份资料...../Shop/45.shtml《销售经理学院》56套讲座+14350份资料...../Shop/46.shtml第2页共27页第1页共27页编号:时间:2021年x月x日书山有路勤为径,学海无涯苦作舟页码:第2页共27页《销售人员培训学院》72套讲座+4879份资料...../Shop/47.shtml前言随着中国加入世贸组织,进一步加强了国际合作,同时与世界同行业的竞争也日趋激烈,要赢得竞争,就要提高自身竞争力,而提高自身竞争力要靠软件,也就是国民的意识和管理观念的提升。在中国与世界用同一规则共享市场的今天,政府职能和企业的经营环境都发生了巨大变化。企业的经营管理者——职业经理人将面临越来越严酷的挑战,无论是已取得不菲业绩的“成功”经理人,还是刚走出困境的创业经理人,均会碰到一些问题或困惑,从研究自身错误入手,改进经营策略,进一步提高管理能力,无疑是有效提升企业竞争实力的有力手段。《职业经理人常犯的11种错误》能引领你从“传统经理人的迷失”中走出,协助你完成从成功到卓越的职业生涯过程。第1讲拒绝承担个人责任【本讲重点】有效的管理者,为事情结果负责“努力地表现”与“不停地辩解”正确认识自己,不要常常观察市场、管区、办公室和下属有效的管理者,为事情结果负责*拒绝承担个人责任是一个易犯的错误。*作为一名有效的管理者,应该为事情的结果负责。认识错误有助于解决问题与外国人相比中国人更不愿意认错。在中国以往的政治斗争中,如果认错就要背负沉重的“十字架”;现在,在企业中,往往认错就代表牺牲。作为一名领导者,应该先学习如何认错,为事情的结果负责。其实,不能由于认错而指责某人,也不应该由于认错而要其负起过失的责任,把矛头指向他。多数情况下认错有助于事情的解决。培养对事情结果负责的精神【举例】小孩儿撞桌子的学问小孩儿不小心撞到桌子上,大哭。中国妈妈和日本妈妈对这件事情的态度是不同的:中国妈妈往往第一个动作是打桌子,当然这是哄小孩儿的一种方法,可是在无形之中告诉孩子,责任在别人。日本妈妈把孩子带到桌子旁边说:“来,再走一次。一个人跑步会撞到桌子有3个原因:第一个是小孩儿跑步的速度太快,躲闪不及;第二个是小孩儿的眼睛一直看着地没有注意前方;第三个是小孩儿心里面不知道在想什么,你是哪一种呢?”从上面的小故事可以看出,日本的教育非常注意对孩子责任心的培养,桌子是没有生命的,不能把撞到桌子的责任归咎于桌子,推卸责任是不可取的。【举例】背包的一家人在上海火车站,曾经看到到中国旅游的一家3口(外国人),爸爸背个大包,妈妈背个中包,小孩儿背个小包,一家排成一条线。也许爸爸的大包里面是蚊帐、帐篷、毯子,妈妈那个中包里是家庭用品与生活用具,小孩儿那个小包里面背的可能是他的点心和玩具。看看旁边同样年纪的中国小孩儿没有一个身上背包的,一律都是由爸爸和妈妈全权负责。这个例子应该从小告诉孩子,一个人是应该从小负起责任的,这样长大后才能更好地为自己负责、为社会负责。第3页共27页第2页共27页编号:时间:2021年x月x日书山有路勤为径,学海无涯苦作舟页码:第3页共27页上图是一名警察在为小孩开罚单的情景,因为小孩骑着他的小单车闯红灯了,警察叔叔也许是罚一杯牛奶,也许罚两块饼干,但不管是罚什么,最重要的是对小孩起到了教育作用,告诉他从小就应该为自己做过的事...

1、当您付费下载文档后,您只拥有了使用权限,并不意味着购买了版权,文档只能用于自身使用,不得用于其他商业用途(如 [转卖]进行直接盈利或[编辑后售卖]进行间接盈利)。
2、本站所有内容均由合作方或网友上传,本站不对文档的完整性、权威性及其观点立场正确性做任何保证或承诺!文档内容仅供研究参考,付费前请自行鉴别。
3、如文档内容存在违规,或者侵犯商业秘密、侵犯著作权等,请点击“违规举报”。

碎片内容

职业经理常犯的11种错误

您可能关注的文档

确认删除?
VIP
微信客服
  • 扫码咨询
会员Q群
  • 会员专属群点击这里加入QQ群
客服邮箱
回到顶部