电脑桌面
添加小米粒文库到电脑桌面
安装后可以在桌面快捷访问

考勤制度及薪金管理制度VIP免费

考勤制度及薪金管理制度_第1页
1/5
考勤制度及薪金管理制度_第2页
2/5
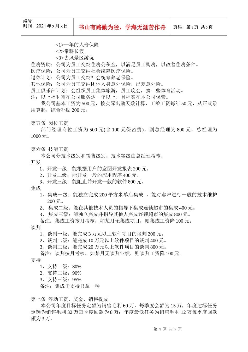
考勤制度及薪金管理制度_第3页
3/5
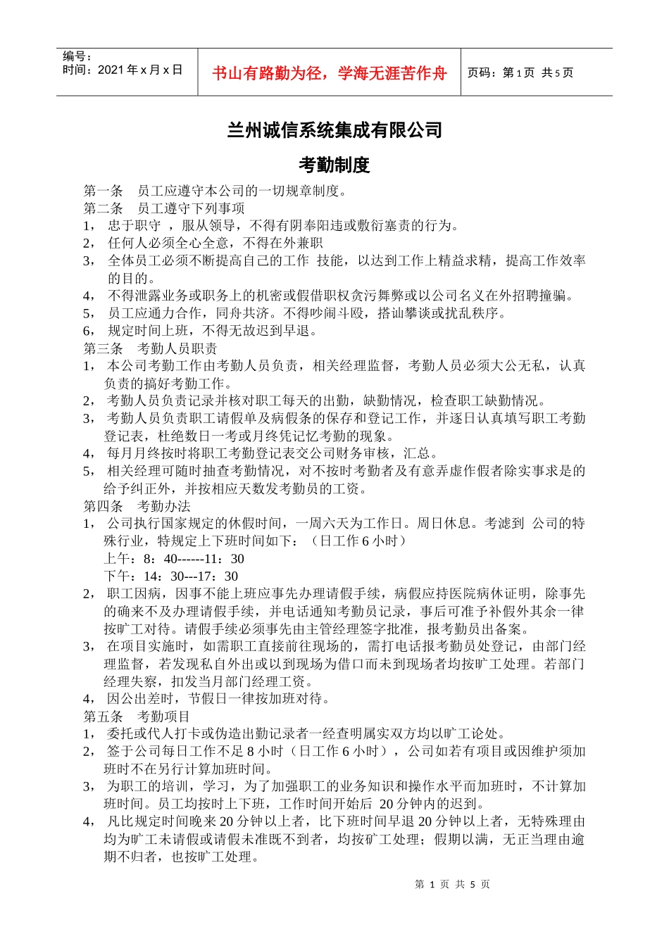
第1页共5页编号:时间:2021年x月x日书山有路勤为径,学海无涯苦作舟页码:第1页共5页兰州诚信系统集成有限公司考勤制度第一条员工应遵守本公司的一切规章制度。第二条员工遵守下列事项1,忠于职守,服从领导,不得有阴奉阳违或敷衍塞责的行为。2,任何人必须全心全意,不得在外兼职3,全体员工必须不断提高自己的工作技能,以达到工作上精益求精,提高工作效率的目的。4,不得泄露业务或职务上的机密或假借职权贪污舞弊或以公司名义在外招聘撞骗。5,员工应通力合作,同舟共济。不得吵闹斗殴,搭讪攀谈或扰乱秩序。6,规定时间上班,不得无故迟到早退。第三条考勤人员职责1,本公司考勤工作由考勤人员负责,相关经理监督,考勤人员必须大公无私,认真负责的搞好考勤工作。2,考勤人员负责记录并核对职工每天的出勤,缺勤情况,检查职工缺勤情况。3,考勤人员负责职工请假单及病假条的保存和登记工作,并逐日认真填写职工考勤登记表,杜绝数日一考或月终凭记忆考勤的现象。4,每月月终按时将职工考勤登记表交公司财务审核,汇总。5,相关经理可随时抽查考勤情况,对不按时考勤者及有意弄虚作假者除实事求是的给予纠正外,并按相应天数发考勤员的工资。第四条考勤办法1,公司执行国家规定的休假时间,一周六天为工作日。周日休息。考滤到公司的特殊行业,特规定上下班时间如下:(日工作6小时)上午:8:40------11:30下午:14:30---17:302,职工因病,因事不能上班应事先办理请假手续,病假应持医院病休证明,除事先的确来不及办理请假手续,并电话通知考勤员记录,事后可准予补假外其余一律按旷工对待。请假手续必须事先由主管经理签字批准,报考勤员出备案。3,在项目实施时,如需职工直接前往现场的,需打电话报考勤员处登记,由部门经理监督,若发现私自外出或以到现场为借口而未到现场者均按旷工处理。若部门经理失察,扣发当月部门经理工资。4,因公出差时,节假日一律按加班对待。第五条考勤项目1,委托或代人打卡或伪造出勤记录者一经查明属实双方均以旷工论处。2,签于公司每日工作不足8小时(日工作6小时),公司如若有项目或因维护须加班时不在另行计算加班时间。3,为职工的培训,学习,为了加强职工的业务知识和操作水平而加班时,不计算加班时间。员工均按时上下班,工作时间开始后20分钟内的迟到。4,凡比规定时间晚来20分钟以上者,比下班时间早退20分钟以上者,无特殊理由均为旷工未请假或请假未准既不到者,均按矿工处理;假期以满,无正当理由逾期不归者,也按旷工处理。第2页共5页第1页共5页编号:时间:2021年x月x日书山有路勤为径,学海无涯苦作舟页码:第2页共5页5,无故旷工者按旷工天数扣发双倍工资,旷工累计三天以上者,取消当月岗位技能工资及项目提成;旷工全月累计达五天以上者或全年12天者,公司有权取消与其签订的劳动关系,并扣发一切项目提成及岗位技能工资。6,考勤制度于二零零职工请事假在七天以内者,按事假天数扣发工资,超过七天以上者,取消当月岗位技能工资及项目提成。7,职工请假在三天以上者,七天以内者,按病假天数发基本工资的60%超过七天而在一个月内者,按基本工资40%计发,超过一个月以上者,停发工资。凡打架斗殴致伤者不能上班者,停发工资。8,婚假为5天,丧假为3天。发放基本工资。去外地的婚丧假,根据路程远近,另给路程假。经批准去外地的婚丧假,其途中的车船费,全部由职工自理。9,女职工生育时共给产假九十天,配偶十天。产假期间发放基本工资。本制度自2009年1月1日起执行兰州诚信系统集成有限公司薪金管理制度第一条为规范公司管理合理分配,促进公司发展,提高工作质量和经济效益,实行岗位职能技术与效益工资相结合的办法,特制定本制度。第二条薪金的决定原则,薪金计期及支薪月1、员工薪金,根据公司综合支薪能力,员工职务,技术能力,岗位责任及工龄等因素决定。2、每一计薪期间以每月1日至31止,并于次月18日支付。第三条薪金的构成1、薪金包括基础工资与效益工资相结合2、基础工资包括基本工资,工龄工资,岗位工资及技术职能工资构成。3、绩效工资包括浮动工资奖金销售提成等。第四条工资与福利项目...

1、当您付费下载文档后,您只拥有了使用权限,并不意味着购买了版权,文档只能用于自身使用,不得用于其他商业用途(如 [转卖]进行直接盈利或[编辑后售卖]进行间接盈利)。
2、本站所有内容均由合作方或网友上传,本站不对文档的完整性、权威性及其观点立场正确性做任何保证或承诺!文档内容仅供研究参考,付费前请自行鉴别。
3、如文档内容存在违规,或者侵犯商业秘密、侵犯著作权等,请点击“违规举报”。

碎片内容

考勤制度及薪金管理制度

确认删除?
VIP
微信客服
  • 扫码咨询
会员Q群
  • 会员专属群点击这里加入QQ群
客服邮箱
回到顶部