电脑桌面
添加小米粒文库到电脑桌面
安装后可以在桌面快捷访问

财政学专业(本科)时间分配表VIP免费

财政学专业(本科)时间分配表_第1页
1/7
财政学专业(本科)时间分配表_第2页
2/7
财政学专业(本科)时间分配表_第3页
3/7
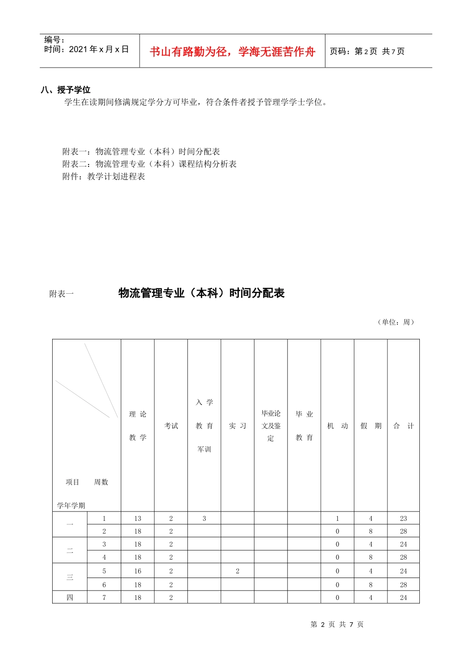
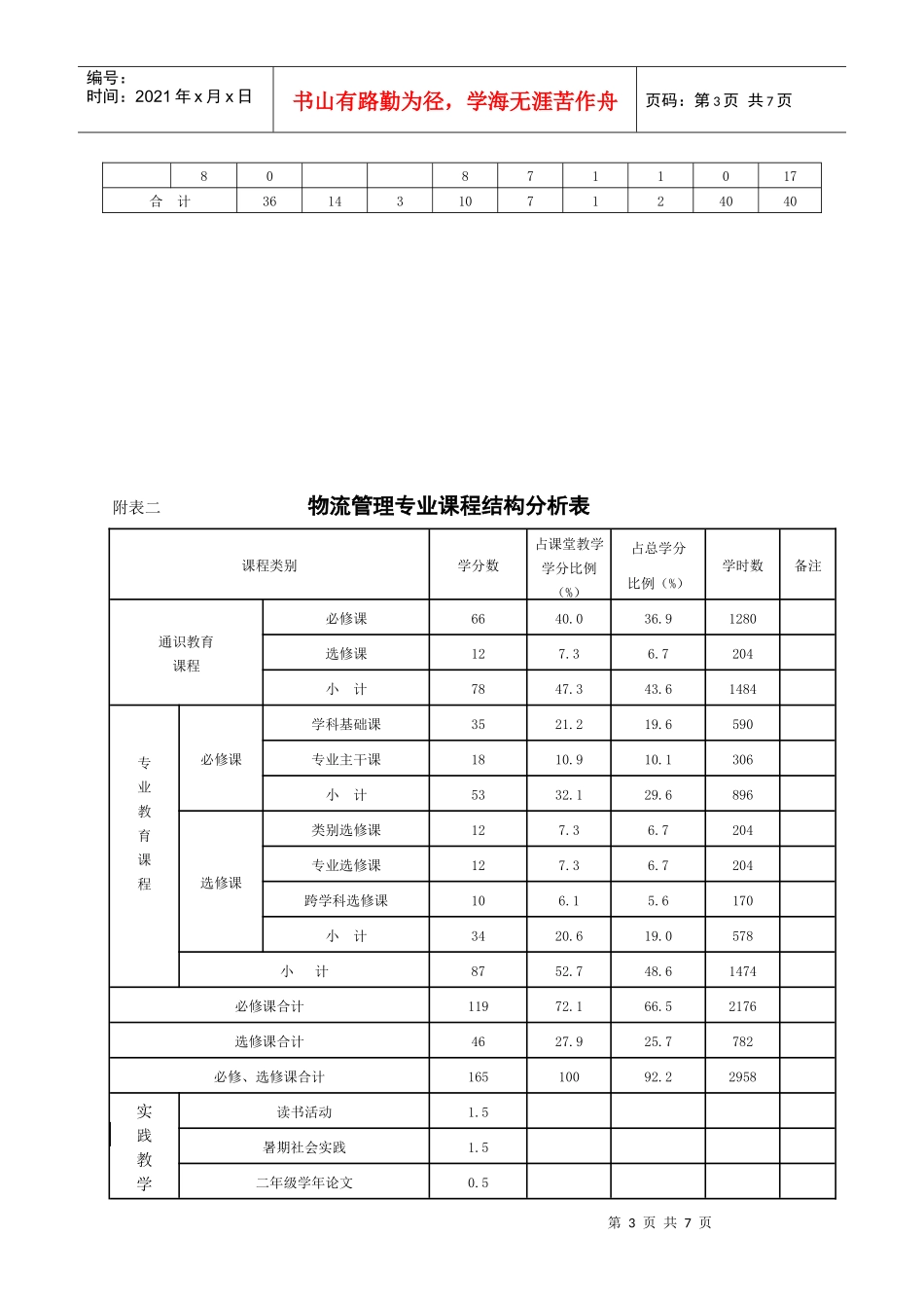
第1页共7页编号:时间:2021年x月x日书山有路勤为径,学海无涯苦作舟页码:第1页共7页物流管理专业本科教学计划(物流管理专业代码:110210W)一、培养目标培养具有社会主义市场经济适应能力和竞争能力,具有创新精神和实践能力的应用型人才。培养适应经济全球化和信息化发展需要,熟悉运输、仓储、加工、配送、信息服务等业务运作过程与设备,具有管理学、经济学和信息技术基础知识,具备物流管理理论与方法,能熟练运用现代物流信息技术手段,能策划物流解决方案的德智体全面发展的中高级物流管理人才。培养熟悉国际业务规则、精通外文的外向型人才。二、培养规格1、具有正确的人生观念,良好的社会公德和职业道德,具备一定的文化修养。2、具有良好的学习、生活、工作习惯。3、掌握管理学、经济学、统计学、运筹学等方面的基础理论与知识;熟练掌握供应链管理、企业物流管理、仓储管理、运输管理、物流信息化、物流设备、物流营销等方面的专业理论与知识;了解我国政府的宏观经济政策、产业政策和企业政策,了解国际物流业的最新动态;了解本学科的理论前沿和动态。4、获得以下几方面能力:(1)通过实习基本能进行独立的物流企业业务管理,了解现代物流设备的用途。(2)熟练掌握物流管理信息系统(包括订单管理系统、运输与配送管理系统、仓库管理系统、客户关系管理系统)的功能、数据流程。(3)能利用现代数据挖掘技术进行物流业务分析。(4)能进行简单的物流方案设计。(5)掌握文献检索、资料查询的基本方法,具有一定的科学研究能力。(6)具有较强的语言表达能力、计划能力、沟通能力、协调能力和信息获取能力。(7)掌握一门专业外语,能进行国际物流业务会话。三、专业主干课程物流管理学、物流信息系统、供应链管理、采购与供应、国际物流学、物流运筹学、仓储管理四、其它专业课程物流中心设计与运作、物流系统工程、物流技术与装备、运输与配送、物流管理英语、物流管理专题。其中,专业特色课程有:1、双语教学课:物流信息系统、国际物流学2、软件模拟课:供应链管理、仓储管理、运输与配送3、创业训练课:物流信息系统、.采购与供应、物流系统工程、采购与供应4、互动研讨课:物流中心设计与运作、物流管理专题、物流技术与装备、物流运筹学五、对第二课堂活动的安排根据课内与课外、校内与校外、理论与实践、实验与科研相结合的原则,帮助学生组建各类协会组织,并借助于这些机构,积极推动学术研究与交流活动(从第一学年就开始),开展演讲比赛活动、市场调研活动、社会公益活动、中国传统文化学习与交流活动;利用院系的实验室和研究所,引导学生协助教师开展社会咨询服务。六、实践环节结合教学组织学生参观物流企业、暑期社会实践、专业实习、毕业实习。此外,学生还需参加读书活动,撰写学年论文和毕业论文等。七、修业年限四年.第2页共7页第1页共7页编号:时间:2021年x月x日书山有路勤为径,学海无涯苦作舟页码:第2页共7页八、授予学位学生在读期间修满规定学分方可毕业,符合条件者授予管理学学士学位。附表一:物流管理专业(本科)时间分配表附表二:物流管理专业(本科)课程结构分析表附件:教学计划进程表附表一物流管理专业(本科)时间分配表(单位:周)项目周数学年学期理论教学考试入学教育军训实习毕业论文及鉴定毕业教育机动假期合计一11323142321820828二3182042441820828三51622042461820828四71820424第3页共7页第2页共7页编号:时间:2021年x月x日书山有路勤为径,学海无涯苦作舟页码:第3页共7页808711017合计36143107124040附表二物流管理专业课程结构分析表课程类别学分数占课堂教学学分比例(%)占总学分学时数备注比例(%)通识教育课程必修课6640.036.91280选修课127.36.7204小计7847.343.61484专业教育课程必修课学科基础课3521.219.6590专业主干课1810.910.1306小计5332.129.6896选修课类别选修课127.36.7204专业选修课127.36.7204跨学科选修课106.15.6170小计3420.619.0578小计8752.748.61474必修课合计11972.166.52176选修课合计4627.925.7782必修、选修课合计16510092.22958实践教学读书活动1.5暑期社会实践1.5二年级...

1、当您付费下载文档后,您只拥有了使用权限,并不意味着购买了版权,文档只能用于自身使用,不得用于其他商业用途(如 [转卖]进行直接盈利或[编辑后售卖]进行间接盈利)。
2、本站所有内容均由合作方或网友上传,本站不对文档的完整性、权威性及其观点立场正确性做任何保证或承诺!文档内容仅供研究参考,付费前请自行鉴别。
3、如文档内容存在违规,或者侵犯商业秘密、侵犯著作权等,请点击“违规举报”。

碎片内容

财政学专业(本科)时间分配表

您可能关注的文档

确认删除?
VIP
微信客服
  • 扫码咨询
会员Q群
  • 会员专属群点击这里加入QQ群
客服邮箱
回到顶部