电脑桌面
添加小米粒文库到电脑桌面
安装后可以在桌面快捷访问

采购部考核指标VIP免费

采购部考核指标_第1页
1/5
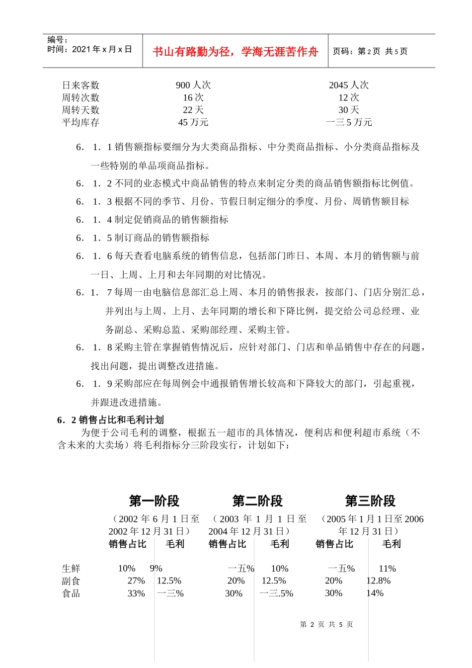
采购部考核指标_第2页
2/5
采购部考核指标_第3页
3/5
第1页共5页编号:时间:2021年x月x日书山有路勤为径,学海无涯苦作舟页码:第1页共5页文件名称文件编号———001生效日期2002年06月10日采购部考核指标版次第1版页次第1页,共5页1.0目的:为明确规定公司的采购工作重点和考核标准,特制定本管理规定。2.0适用范围:本管理手册适用于公司采购部门全体员工。3.0相关文件3.1《广汇商贸五一超市奖惩管理条例》4.0名词解释(无)5.0职责在遵循公司总体经营目标下,制订并落实本年度采购目标及采购考核标准,将商品结构的品项合理化、数量合理化、毛利合理化和库存合理化;6.0作业程序6.1销售计划为强化各部门、门店的目标责任制,应该制订相应的销售计划。根据五一超市的现状,为便于顺利调整到位,使目标制订更加切合实际,将公司销售指标计划分为两个阶段:第一阶段为2002年6月1日至2002年12月31日,计划如下:A类店(400-800平方米)B类店(1700-一八00平方米)日均销售一五000元27000元平均米效30元一五元客单价20元20元日来客数750人次一三50人次周转次数14次/年10次/年周转天数26天36天平均库存40万元98.5万元第二阶段为2003年1月1日至2004年12月31日,计划如下:A类店(400-800平方米)B类店(1700-一八00平方米)日均销售20000元45000元平均米效40元25元客单价22元22元第2页共5页第1页共5页编号:时间:2021年x月x日书山有路勤为径,学海无涯苦作舟页码:第2页共5页日来客数900人次2045人次周转次数16次12次周转天数22天30天平均库存45万元一三5万元6.1.1销售额指标要细分为大类商品指标、中分类商品指标、小分类商品指标及一些特别的单品项商品指标。6.1.2不同的业态模式中商品销售的特点来制定分类的商品销售额指标比例值。6.1.3根据不同的季节、月份、节假日制定细分的季度、月份、周销售额目标6.1.4制定促销商品的销售额指标6.1.5制订商品的销售额指标6.1.6每天查看电脑系统的销售信息,包括部门昨日、本周、本月的销售额与前一日、上周、上月和去年同期的对比情况。6.1.7每周一由电脑信息部汇总上周、本月的销售报表,按部门、门店分别汇总,并列出与上周、上月、去年同期的增长和下降比例,提交给公司总经理、业务副总、采购总监、采购部经理、采购主管。6.1.8采购主管在掌握销售情况后,应针对部门、门店和单品销售中存在的问题,找出问题,提出调整改进措施。6.1.9采购部应在每周例会中通报销售增长较高和下降较大的部门,引起重视,并跟进改进措施。6.2销售占比和毛利计划为便于公司毛利的调整,根据五一超市的具体情况,便利店和便利超市系统(不含未来的大卖场)将毛利指标分三阶段实行,计划如下:第一阶段(2002年6月1日至2002年12月31日)第二阶段(2003年1月1日至2004年12月31日)第三阶段(2005年1月1日至2006年12月31日)销售占比毛利销售占比毛利销售占比毛利生鲜10%9%一五%10%一五%11%副食27%12.5%20%12.5%20%12.8%食品33%一三%30%一三.5%30%14%第3页共5页第2页共5页编号:时间:2021年x月x日书山有路勤为径,学海无涯苦作舟页码:第3页共5页洗化16%10.5%16%11%16%12%百货14%25%14%25.6%14%28.6%综合100%一三.8%100%14%100%一五%6.2.1制订各商品类别的占比:生鲜食品、食品、百货、服装等6.2.2制订各大类商品下小分类商品的占比6.2.3同一商品类别中,不同性质商品的占比:全国性品牌、区域性品牌、自有品牌、非品牌商品6.2.4每天查看电脑系统销售占比和毛利变化,包括本部门、各门店及店内各类的情况,及与上月实际、去年同期实际及部门计划的对比。6.2.5每周一由电脑信息部汇总上周、本月的销售占比、毛利报表,按部门、门店及门店内分类分别列出,并列出与公司规定计划的对比,提交给公司总经理、业务副总、采购总监、采购部经理和采购主管。6.2.6采购主管在掌握毛利情况后,应针对部门、门店和单品毛利中存在的问题,找出问题,提出调整改进措施。6.2.7采购部应在每周例会中通报毛利增长较高和下降较大的部门,引起重视,并跟进改进措施。6.3库存周转为强化五一超市系统库存周转意识,逐步提高商品周转率,优化商品结构,合理控制库存,公司应制订严格的库存...

1、当您付费下载文档后,您只拥有了使用权限,并不意味着购买了版权,文档只能用于自身使用,不得用于其他商业用途(如 [转卖]进行直接盈利或[编辑后售卖]进行间接盈利)。
2、本站所有内容均由合作方或网友上传,本站不对文档的完整性、权威性及其观点立场正确性做任何保证或承诺!文档内容仅供研究参考,付费前请自行鉴别。
3、如文档内容存在违规,或者侵犯商业秘密、侵犯著作权等,请点击“违规举报”。

碎片内容

采购部考核指标

您可能关注的文档

确认删除?
VIP
微信客服
  • 扫码咨询
会员Q群
  • 会员专属群点击这里加入QQ群
客服邮箱
回到顶部