电脑桌面
添加小米粒文库到电脑桌面
安装后可以在桌面快捷访问

银广夏管理改进报告VIP专享VIP免费

银广夏管理改进报告_第1页
1/10
银广夏管理改进报告_第2页
2/10
银广夏管理改进报告_第3页
3/10
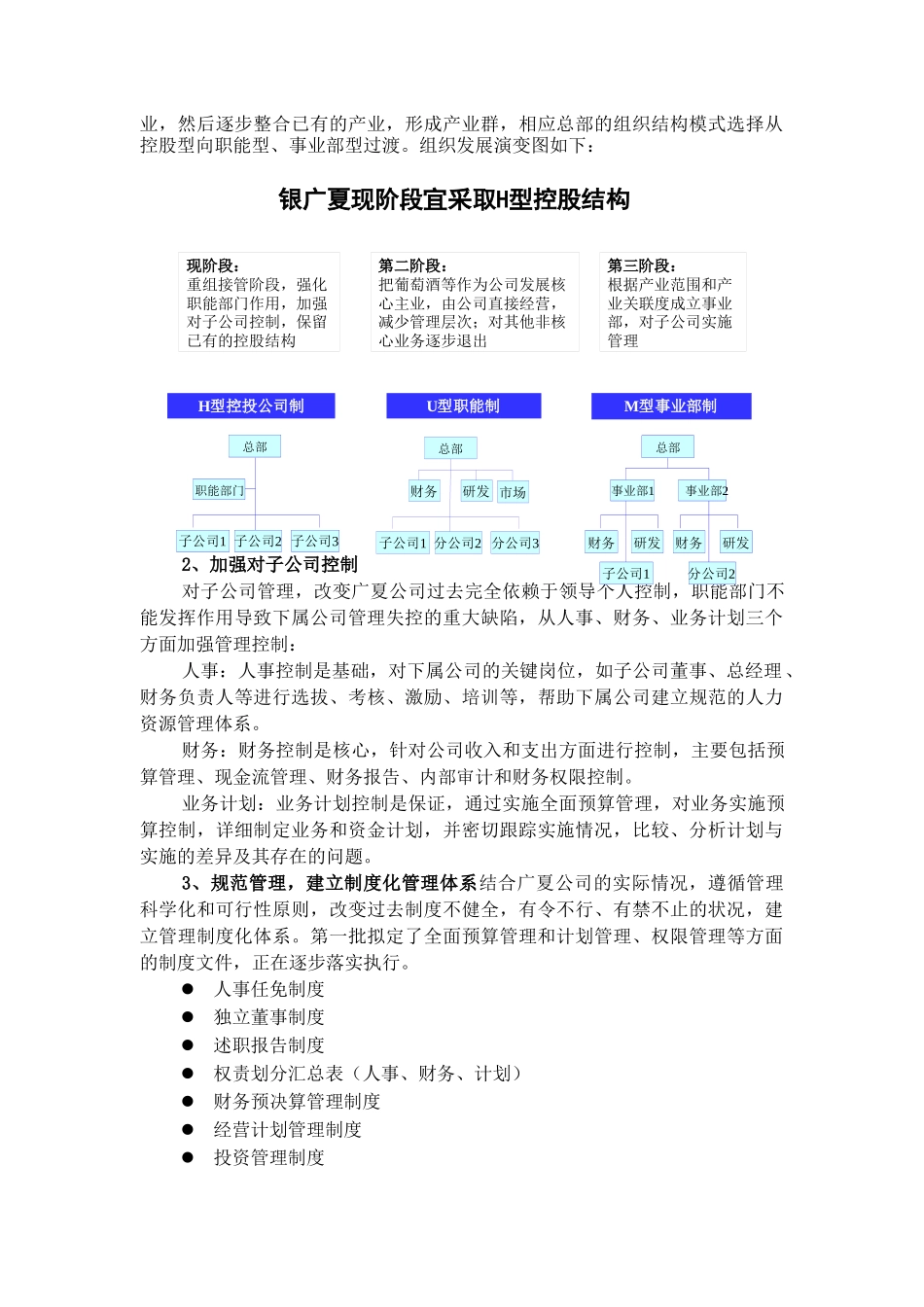
“增收节支,管理出效益”――银广夏管理改进报告北大纵横管理咨询公司摘要:银广夏公司的优质资产需要管理来激活,通过管理创新和变革来整合这些资产,使其恢复盈利能力,正是中联重组广夏的目的,也是重组的目标。中联进驻之后,从母公司到下属子公司开始进行全面的管理诊断,正在逐步实施管理变革,包括组织结构调整,管理控制模式改变,市场营销模式变化等,以达到“增收节支”效果。在我们的管理措施初步实施一个月左右的时间针对实时改革措施的子公司有明显的改善效果。1、总部管理费用相对于去年比较可以降低1050万元,降低74%;2、通过一级承包和二级承包模式的实施,葡萄酒公司的费用控制关键――基地的生产投入费用预期将降低218万元;参照同类型基地(宁夏御马葡萄酒有限公司基地)实施承包后的产量大幅度上升的效果,保守预测今年葡萄产量达到6800吨;葡萄酒也将由总部直接进行销售,充分发挥中联公司的外部资源优势,重点开拓东南沿海地区市场,以及和香港销售商商谈合作出口到东南亚事宜。2002年至2006年基地经营利润预测为-191、384、834、1334、1537万元。酿酒厂2002年到2006年利润预测为—848、317、6701、9404、12042、30397万元。3、广夏枸杞产业开发有限公司实施按照订单生产模式,实现零库存管理。在广告投入少的情况下,通过实物营销,参加2002年3月在西安举办的糖酒交易会,4天接到订单1500多万,相比去年39万的销售收入,简直是天文数字。盈利分析表明今年实现盈利663.6万。一、强化市场观念,规范母子公司管理中联公司重组银广夏公司的第一步就是抓管理,直接表现在在重组洽谈之初就请管理咨询公司来进行管理评估和管理变革方案设计,重组就是基于管理咨询公司的管理设计方案。重点就在于总部组织结构的大调整、在全公司管理实践中确立市场观念主导地位,以及母子公司管理控制模式改变等规范化措施。1、总部组织结构调整在重组初始阶段,改变以往总部职能部门难以发挥职能作用的状况,保证总部管理控制职能充分发挥,着重强调市场营销管理、人力资源管理、财务管理和业务计划控制,以及审计监督职能。同时改变以往多个副总裁兼职下属子公司,各管一摊,自立诸侯的状况,副总裁从7个缩减到2位。新旧组织结构比较见下面附图。市场观念是银广夏公司最薄弱的环节,绝大多少项目都是先作产品后找市场,这样直接导致市场销售困难,现金流不足。组织结构重整时首先突出市场营销职能,在总部专门设置市场营销部,直接负责公司重点产品的销售,保证公司销售现金流。广夏公司需要在目前的控股公司型基础上,尽快发展以葡萄酒为核心的产总工办安维珍股东大会监事会主席:杜裕监事:李水平/刘运康/杜乃文/吕平董事局主席:张吉生;副主席:杨汝臣/魏德元/钟乃雄董事:孔祥平/刘奇光/李伟/吴安琪/赵银生/宣金花/樊振戈/李有强/丁功民秘书处主任:禹万明编辑部:吴晓峰/秦文发展委员会主任:孔祥平干事:李树军顾问:全亚平法律委员会主任:杜乃文干事:傅国旺/刘法祥顾问:财务委员会空设总工程师周民川总会计师陈学晖人力资源副经理:赵莹企业管理经理:副经理:王政峰干事:闻军/徐立莉计划财务经理:陈学晖出纳:祁秀英会计:李小春会计:马俊清统计:曹莉证券事务副经理:栾凤干事:王丽莉市场信息经理:副经理:刘学功干事:绕梅久法律事务和法委一套班子常务副总裁孔祥平副总裁六名顾问杨茂林负责公司银川磁技术罗马尼亚国际实业北美国际实业副总裁李永贵芜湖生物银川萃取天津广夏副总裁姜忠莲武汉世贸/湖北宝拉/广夏北京/广夏深圳/北京科技/鸿业经贸/尼阿迈/客家食品副总裁丁金银葡萄酒固原实业副总裁王育才春之醇华东实业活性炭房地产海洋物产副总裁刘奇光海韵文化海韵广告银川广告电视传媒副总裁吴安琪天然物产广夏制药宁夏枸杞武汉枸杞天然药物审计室空设总裁办副主任:栾凤司机:5人文档:接待:李水平:伊斯兰国投刘运康:广东京中吕平:计算机研究所总部结构现状总裁魏德元总会计师审计委员会主任委员/顾问股东大会监事会主席副主席监事董事局主席副主席董事董事局秘书发展委员会主任委员/顾问人事薪酬委主任委员/顾问总裁运营副总裁营销副总裁综合办公室主任法律副主任行政管理...

1、当您付费下载文档后,您只拥有了使用权限,并不意味着购买了版权,文档只能用于自身使用,不得用于其他商业用途(如 [转卖]进行直接盈利或[编辑后售卖]进行间接盈利)。
2、本站所有内容均由合作方或网友上传,本站不对文档的完整性、权威性及其观点立场正确性做任何保证或承诺!文档内容仅供研究参考,付费前请自行鉴别。
3、如文档内容存在违规,或者侵犯商业秘密、侵犯著作权等,请点击“违规举报”。

碎片内容

银广夏管理改进报告

精品中小学文档+ 关注
实名认证
内容提供者

精品资料,值得下载

确认删除?
VIP
微信客服
  • 扫码咨询
会员Q群
  • 会员专属群点击这里加入QQ群
客服邮箱
回到顶部