电脑桌面
添加小米粒文库到电脑桌面
安装后可以在桌面快捷访问

医疗保险业务样表VIP免费

医疗保险业务样表_第1页
1/57
医疗保险业务样表_第2页
2/57
医疗保险业务样表_第3页
3/57
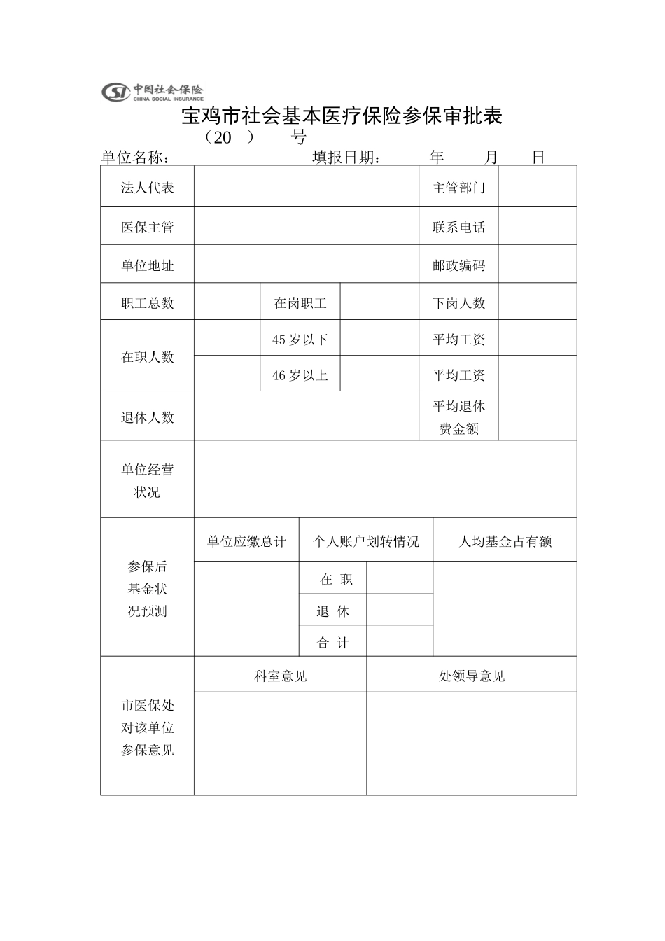
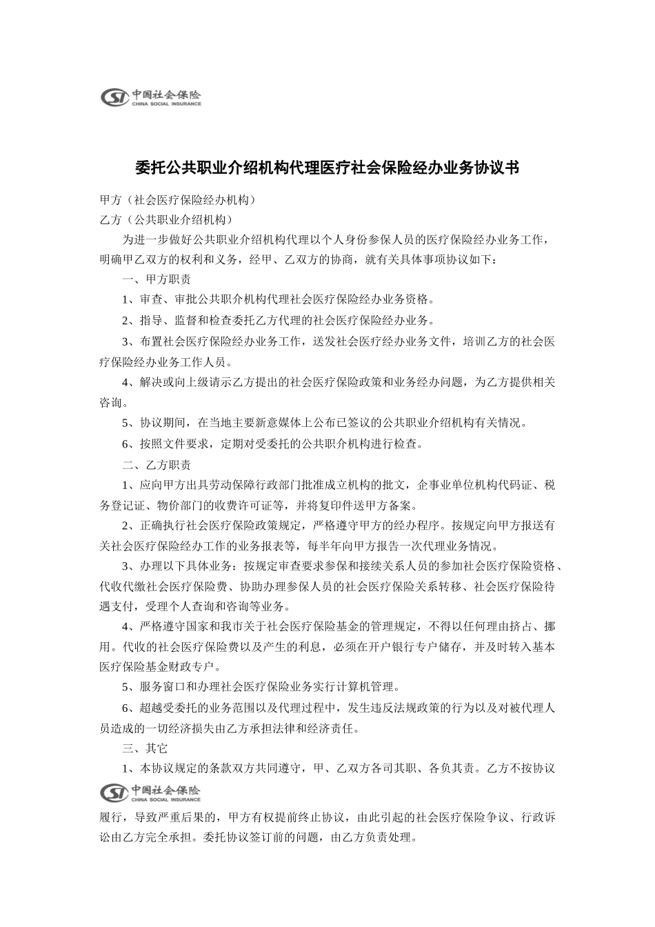
委托公共职业介绍机构代理医疗社会保险经办业务协议书甲方(社会医疗保险经办机构)乙方(公共职业介绍机构)为进一步做好公共职业介绍机构代理以个人身份参保人员的医疗保险经办业务工作,明确甲乙双方的权利和义务,经甲、乙双方的协商,就有关具体事项协议如下:一、甲方职责1、审查、审批公共职介机构代理社会医疗保险经办业务资格。2、指导、监督和检查委托乙方代理的社会医疗保险经办业务。3、布置社会医疗保险经办业务工作,送发社会医疗经办业务文件,培训乙方的社会医疗保险经办业务工作人员。4、解决或向上级请示乙方提出的社会医疗保险政策和业务经办问题,为乙方提供相关咨询。5、协议期间,在当地主要新意媒体上公布已签议的公共职业介绍机构有关情况。6、按照文件要求,定期对受委托的公共职介机构进行检查。二、乙方职责1、应向甲方出具劳动保障行政部门批准成立机构的批文,企事业单位机构代码证、税务登记证、物价部门的收费许可证等,并将复印件送甲方备案。2、正确执行社会医疗保险政策规定,严格遵守甲方的经办程序。按规定向甲方报送有关社会医疗保险经办工作的业务报表等,每半年向甲方报告一次代理业务情况。3、办理以下具体业务:按规定审查要求参保和接续关系人员的参加社会医疗保险资格、代收代缴社会医疗保险费、协助办理参保人员的社会医疗保险关系转移、社会医疗保险待遇支付,受理个人查询和咨询等业务。4、严格遵守国家和我市关于社会医疗保险基金的管理规定,不得以任何理由挤占、挪用。代收的社会医疗保险费以及产生的利息,必须在开户银行专户储存,并及时转入基本医疗保险基金财政专户。5、服务窗口和办理社会医疗保险业务实行计算机管理。6、超越受委托的业务范围以及代理过程中,发生违反法规政策的行为以及对被代理人员造成的一切经济损失由乙方承担法律和经济责任。三、其它1、本协议规定的条款双方共同遵守,甲、乙双方各司其职、各负其责。乙方不按协议履行,导致严重后果的,甲方有权提前终止协议,由此引起的社会医疗保险争议、行政诉讼由乙方完全承担。委托协议签订前的问题,由乙方负责处理。2、协议每年签订一次。如乙方不愿继续受理代理业务,应提前一个月告知甲方。3、本协议共一式四份,具有同等的法律效力。4、其它未尽事宜由甲、乙双方协商解决。甲方(单位签章)乙方(单位签章)甲方负责人(签字)乙方负责人(签字)年月日年月日宝鸡市社会基本医疗保险参保审批表(20)号单位名称:填报日期:年月日法人代表主管部门医保主管联系电话单位地址邮政编码职工总数在岗职工下岗人数在职人数45岁以下平均工资46岁以上平均工资退休人数平均退休费金额单位经营状况参保后基金状况预测单位应缴总计个人账户划转情况人均基金占有额在职退休合计市医保处对该单位参保意见科室意见处领导意见宝鸡市社会医疗保险缴费申报表申报日期:年月日缴费所属期:年月至月职工个人帐户划转情况个人帐户部分比例金额缴费单位代码地址45岁以下职工全称经办46岁以上职工开户行电话退休人员账号邮编合计缴费名称缴费人数缴费基数缴费率单位部分个人部分合计缓(欠)费金额单位部分个人部分单位个人6%大病互助金(元)2%大病互助金(元)45岁以下职工46岁以上职工退休人员合计月季年征收机关:(盖章)经办人:(盖章)缴费单位:(盖章)经办人:(盖章)备注:说明:1、凡缴纳社会医疗保险费的单位适用此报表。2、请于每月10日前送市医疗保险处审核后报主管税务机关。3、上表所列“职工”中含下岗职工;货币单位:元,列至角、分。宝鸡市城镇职工基本医疗保险个人参保花名册参保单位(盖章)单位医保编码:组织机构代码:填报时间:序号姓名性别身份证号码参加工作时间退休时间参保时间月缴费基数医疗保险参保职工变动花名册参保单位(盖章):组织机构代码:序号姓名性别出生年月参加工作年月月缴费基数身份证号码职工增加合计本月新增参保职工人,月缴费基数元职工减少合计本月减少参保职工人,月缴费基数元说明:本表一式两份,医疗保险机构和参保单位一份。医保专管员(签章):宝鸡市城镇居民、少年儿童医疗保险基金征收申报表核定机构(盖章)申报...

1、当您付费下载文档后,您只拥有了使用权限,并不意味着购买了版权,文档只能用于自身使用,不得用于其他商业用途(如 [转卖]进行直接盈利或[编辑后售卖]进行间接盈利)。
2、本站所有内容均由合作方或网友上传,本站不对文档的完整性、权威性及其观点立场正确性做任何保证或承诺!文档内容仅供研究参考,付费前请自行鉴别。
3、如文档内容存在违规,或者侵犯商业秘密、侵犯著作权等,请点击“违规举报”。

碎片内容

医疗保险业务样表

教育教学文库+ 关注
实名认证
内容提供者

本店有大量的教育教学资料,课件

确认删除?
VIP
微信客服
  • 扫码咨询
会员Q群
  • 会员专属群点击这里加入QQ群
客服邮箱
回到顶部