电脑桌面
添加小米粒文库到电脑桌面
安装后可以在桌面快捷访问

包装印刷浅析AKD碱性造纸施胶剂VIP免费

包装印刷浅析AKD碱性造纸施胶剂_第1页
1/7
包装印刷浅析AKD碱性造纸施胶剂_第2页
2/7
包装印刷浅析AKD碱性造纸施胶剂_第3页
3/7
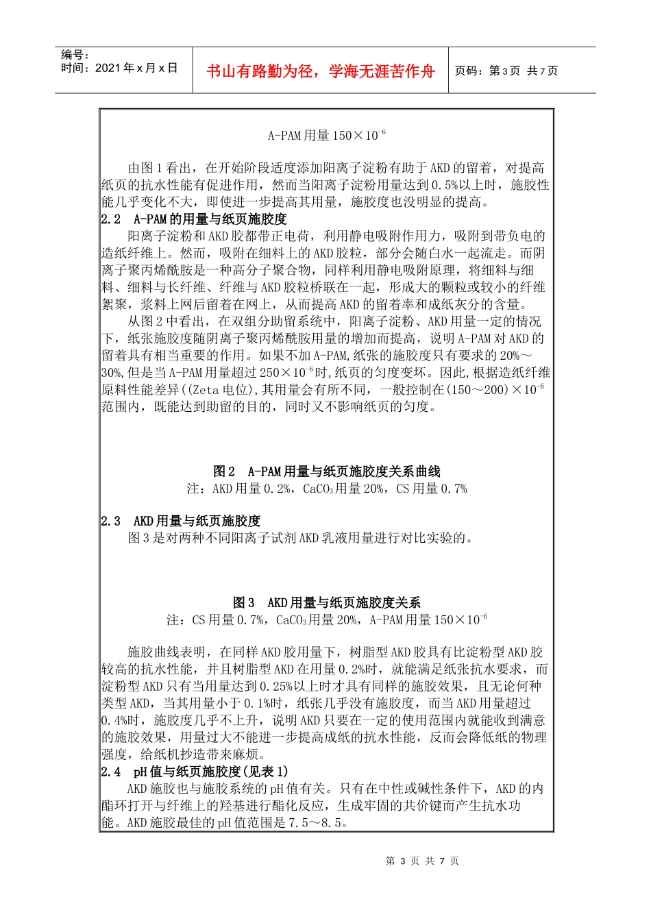
第1页共7页编号:时间:2021年x月x日书山有路勤为径,学海无涯苦作舟页码:第1页共7页更多企业学院:《中小企业管理全能版》183套讲座+89700份资料《总经理、高层管理》49套讲座+16388份资料《中层管理学院》46套讲座+6020份资料《国学智慧、易经》46套讲座《人力资源学院》56套讲座+27123份资料《各阶段员工培训学院》77套讲座+324份资料《员工管理企业学院》67套讲座+8720份资料《工厂生产管理学院》52套讲座+13920份资料《财务管理学院》53套讲座+17945份资料《销售经理学院》56套讲座+14350份资料《销售人员培训学院》72套讲座+4879份资料AKD碱性造纸施胶剂2007-12-1812:37AKD中性/碱性造纸施胶剂进行浆内施胶,其施胶效果除与AKD乳液本身的质量性能有关外,还与应用工艺条件及造纸原料种类有关[1~4]。也就是说如果使用时不根据实际生产情况,有针对性的采取相应的措施,制订合理的施胶工艺和操作使用规程,那么施胶效果可能很差,甚至丧失。AKD胶因阳离子化而使胶料表面带有正电荷,造纸纤维本身呈负电性,通过静电吸附使AKD胶粒定着到纤维上,经脱水干燥后,AKD分子的反应基团和纤维上的羟基反应生成牢固第2页共7页第1页共7页编号:时间:2021年x月x日书山有路勤为径,学海无涯苦作舟页码:第2页共7页的共价键,AKD分子的疏水端定向朝外,形成单分子膜,使纸页表现出较好的疏水功能[5~9]。由于AKD胶的施胶量为0.15%~0.30%,用量很少,加上供浆系统如泵、压力筛等高剪力设备的作用,吸附到纤维上的AKD胶粒部分会从纤维上脱落下来[2~9]。因此为保证有限的AKD胶粒尽可能留着在纤维上,发挥应有的施胶效能,对AKD的应用工艺条件进行系统的探讨分析来指导生产,具有十分重要的意义。AKD-LT中性施胶剂的应用研究,采用阳离子淀粉—阴离子聚丙烯酰胺双组分助留系统。研究探讨和分析了阳离子淀粉、阴离子聚丙烯酰胺,CaCO3填料,pH值和干燥温度等对AKD施胶的影响,并且也对麦草浆配比改变后的施胶效果进行了评价。1实验材料及方法1.1化学药品中等电荷密度阳离子淀粉,A-PAM(相对分子质量300~500万),填料为沉淀CaCO3,AKD-LT中性施胶剂(AR10)。1.2纤维原料进口商品漂白针叶木浆,打浆度30°SR;漂白阔叶木浆,打浆度30°SR。国产漂白麦草浆,打浆度28°SR(除特别说明外,所有纸样纤维材料配比:针∶阔∶草35∶35∶30,CaCO3用量20%)。1.3抄片西北轻工业学院ZQJ1200mm抄片器,纸张定量80g/m2。1.4纸的熟化方法纸片经干燥后,放入105℃烘箱,熟化15min,取出冷却至室温后进行施胶度测定。1.5施胶度测定方法采用硫氰酸铵溶液和三氯化铁试剂的滴定渗透法测定。1.6纸张灰分测定方法[10]填料为CaCO3的纸样,灼烧温度为(575±25)℃;滑石粉填料纸样,灼烧温度为(925±25)℃。2结果与讨论2.1阳离子淀粉用量与纸页施胶度在AKD施胶助留系统中,加入阳离子淀粉能吸附纸浆中的细小纤维和填料,提高细料的首程留着率和灰分,同时促进AKD胶粒的稳定性和提高AKD在长纤维上的留着率,提高纸页的强度和挺度。为保证AKD胶最大的留着率和较好的抗水性能,在AKD和A-PAM用量不变的情况下,对阳离子淀粉的用量进行研究,试验结果如图1所示。图1阳离子淀粉用量与纸页施胶度关系曲线注:AKD用量0.2%,CaCO3用量20%,第3页共7页第2页共7页编号:时间:2021年x月x日书山有路勤为径,学海无涯苦作舟页码:第3页共7页A-PAM用量150×10-6由图1看出,在开始阶段适度添加阳离子淀粉有助于AKD的留着,对提高纸页的抗水性能有促进作用,然而当阳离子淀粉用量达到0.5%以上时,施胶性能几乎变化不大,即使进一步提高其用量,施胶度也没明显的提高。2.2A-PAM的用量与纸页施胶度阳离子淀粉和AKD胶都带正电荷,利用静电吸附作用力,吸附到带负电的造纸纤维上。然而,吸附在细料上的AKD胶粒,部分会随白水一起流走。而阴离子聚丙烯酰胺是一种高分子聚合物,同样利用静电吸附原理,将细料与细料、细料与长纤维、纤维与AKD胶粒桥联在一起,形成大的颗粒或较小的纤维絮聚,浆料上网后留着在网上,从而提高AKD的留着率和成纸灰分的含量。从图2中看出,在双组分助留系统中,阳离子淀粉、AKD用量一定的情况下,纸张施胶...

1、当您付费下载文档后,您只拥有了使用权限,并不意味着购买了版权,文档只能用于自身使用,不得用于其他商业用途(如 [转卖]进行直接盈利或[编辑后售卖]进行间接盈利)。
2、本站所有内容均由合作方或网友上传,本站不对文档的完整性、权威性及其观点立场正确性做任何保证或承诺!文档内容仅供研究参考,付费前请自行鉴别。
3、如文档内容存在违规,或者侵犯商业秘密、侵犯著作权等,请点击“违规举报”。

碎片内容

包装印刷浅析AKD碱性造纸施胶剂

您可能关注的文档

教育教学文库+ 关注
实名认证
内容提供者

本店有大量的教育教学资料,课件

确认删除?
VIP
微信客服
  • 扫码咨询
会员Q群
  • 会员专属群点击这里加入QQ群
客服邮箱
回到顶部