电脑桌面
添加小米粒文库到电脑桌面
安装后可以在桌面快捷访问

高中化学 1.1.2 物质的转化 化学反应的分类教学设计(1)苏教版必修第一册-苏教版高一第一册化学教案VIP免费

高中化学 1.1.2 物质的转化 化学反应的分类教学设计(1)苏教版必修第一册-苏教版高一第一册化学教案_第1页
1/5
高中化学 1.1.2 物质的转化 化学反应的分类教学设计(1)苏教版必修第一册-苏教版高一第一册化学教案_第2页
2/5
高中化学 1.1.2 物质的转化 化学反应的分类教学设计(1)苏教版必修第一册-苏教版高一第一册化学教案_第3页
3/5
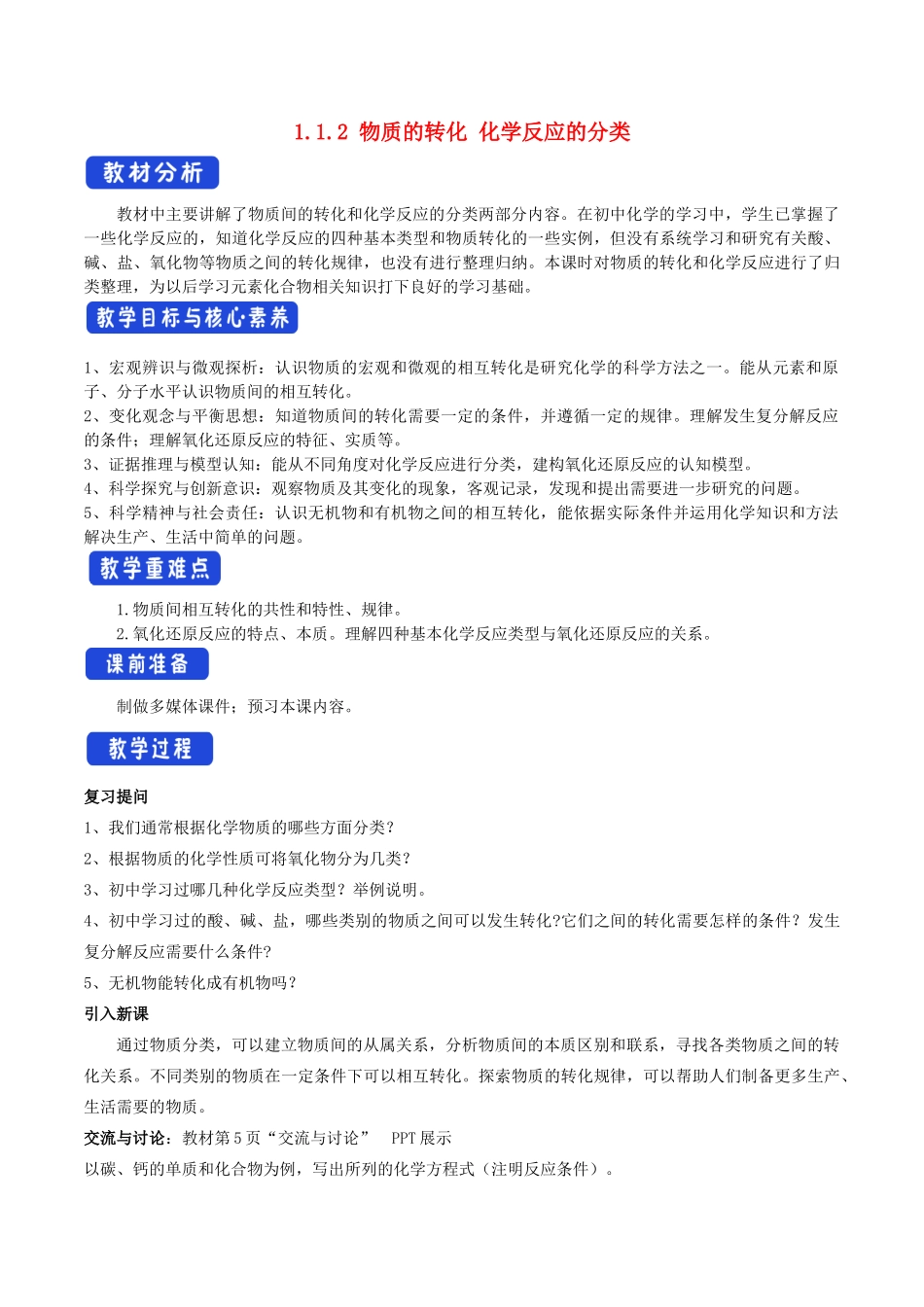
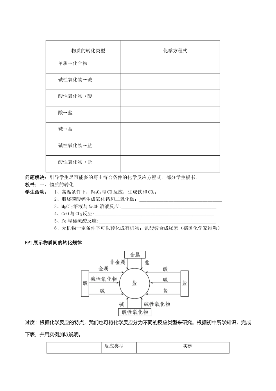
1.1.2物质的转化化学反应的分类教材中主要讲解了物质间的转化和化学反应的分类两部分内容。在初中化学的学习中,学生已掌握了一些化学反应的,知道化学反应的四种基本类型和物质转化的一些实例,但没有系统学习和研究有关酸、碱、盐、氧化物等物质之间的转化规律,也没有进行整理归纳。本课时对物质的转化和化学反应进行了归类整理,为以后学习元素化合物相关知识打下良好的学习基础。1、宏观辨识与微观探析:认识物质的宏观和微观的相互转化是研究化学的科学方法之一。能从元素和原子、分子水平认识物质间的相互转化。2、变化观念与平衡思想:知道物质间的转化需要一定的条件,并遵循一定的规律。理解发生复分解反应的条件;理解氧化还原反应的特征、实质等。3、证据推理与模型认知:能从不同角度对化学反应进行分类,建构氧化还原反应的认知模型。4、科学探究与创新意识:观察物质及其变化的现象,客观记录,发现和提出需要进一步研究的问题。5、科学精神与社会责任:认识无机物和有机物之间的相互转化,能依据实际条件并运用化学知识和方法解决生产、生活中简单的问题。1.物质间相互转化的共性和特性、规律。2.氧化还原反应的特点、本质。理解四种基本化学反应类型与氧化还原反应的关系。制做多媒体课件;预习本课内容。复习提问1、我们通常根据化学物质的哪些方面分类?2、根据物质的化学性质可将氧化物分为几类?3、初中学习过哪几种化学反应类型?举例说明。4、初中学习过的酸、碱、盐,哪些类别的物质之间可以发生转化?它们之间的转化需要怎样的条件?发生复分解反应需要什么条件?5、无机物能转化成有机物吗?引入新课通过物质分类,可以建立物质间的从属关系,分析物质间的本质区别和联系,寻找各类物质之间的转化关系。不同类别的物质在一定条件下可以相互转化。探索物质的转化规律,可以帮助人们制备更多生产、生活需要的物质。交流与讨论:教材第5页“交流与讨论”PPT展示以碳、钙的单质和化合物为例,写出所列的化学方程式(注明反应条件)。问题解决:引导学生尽可能多的写出符合条件的化学反应方程式。部分学生板书。板书:一、物质的转化学生活动:1、高温条件下,Fe2O3与CO反应,生成铁和CO2:__________________________2、煅烧碳酸钙生成氧化钙和二氧化碳:__________________________________3、MgCl2溶液与NaOH溶液反应:_______________________________________4、CaO与CO2反应:_________________________________________________5、Fe与稀硫酸反应:________________________________________________6、无机物一定条件下可以转化成有机物:氰酸铵合成尿素(德国化学家维勒)PPT展示物质间的转化规律过度:根据化学反应的特点,我们也可将化学反应分为不同的反应类型来研究。根据初中所学知识,完成下表,并用实例加以说明。反应类型实例物质的转化类型化学方程式单质→化合物碱性氧化物→碱酸性氧化物→酸酸→盐碱→盐碱性氧化物→盐酸性氧化物→盐A+B=ABAB=A+BAB+C=A+CBAB+CD=AD+CB板书:二、化学反应的分类1、四种基本反应类型:化合反应、分解反应、置换反应、复分解反应。思考:写出一氧化碳还原氧化铁的方程式,它属于那种基本反应类型呢?过度:我们发现用现有的分类方法我们无法划分,即四种基本反应类型不能包括所有反应。就像不同种物质间有多种分类方法一样,化学反应也还有其他的分类依据与分类方法。板书:2、氧化还原反应:元素化合价发生变化的反应。非氧化还原反应:元素化合价不发生变化的反应。特点:元素的化合价发生变化判断方法:看各元素的化合价是否发生变化。课堂练习:学生完成教材第7页“学以致用”思考:四种基本反应类型与氧化还原反应有什么关系呢?学生活动:学生结合本课中的化学方程式进行小组讨论。教师提问,学生回答。板书、3、四种基本反应类型与氧化还原反应的关系(PPT展示)课堂练习:1、对于下列反应的反应类型的判断,不正确的是()A.CO2+H2O====H2CO3化合反应B.Cu(OH)2===CuO+H2O分解反应C.Fe2O3+3CO===2Fe+3CO2置换反应D.NaCl+AgNO3====AgCl↓+NaNO3复分解反应2、单晶硅是制作电子集成电路的基础材料...

1、当您付费下载文档后,您只拥有了使用权限,并不意味着购买了版权,文档只能用于自身使用,不得用于其他商业用途(如 [转卖]进行直接盈利或[编辑后售卖]进行间接盈利)。
2、本站所有内容均由合作方或网友上传,本站不对文档的完整性、权威性及其观点立场正确性做任何保证或承诺!文档内容仅供研究参考,付费前请自行鉴别。
3、如文档内容存在违规,或者侵犯商业秘密、侵犯著作权等,请点击“违规举报”。

碎片内容

高中化学 1.1.2 物质的转化 化学反应的分类教学设计(1)苏教版必修第一册-苏教版高一第一册化学教案

您可能关注的文档

雨丝书吧+ 关注
实名认证
内容提供者

乐于和他人分享知识,从事历史教学,热爱教育,高度负责。

确认删除?
VIP
微信客服
  • 扫码咨询
会员Q群
  • 会员专属群点击这里加入QQ群
客服邮箱
回到顶部