电脑桌面
添加小米粒文库到电脑桌面
安装后可以在桌面快捷访问

会计核算(DOC60页)VIP免费

会计核算(DOC60页)_第1页
1/33
会计核算(DOC60页)_第2页
2/33
会计核算(DOC60页)_第3页
3/33
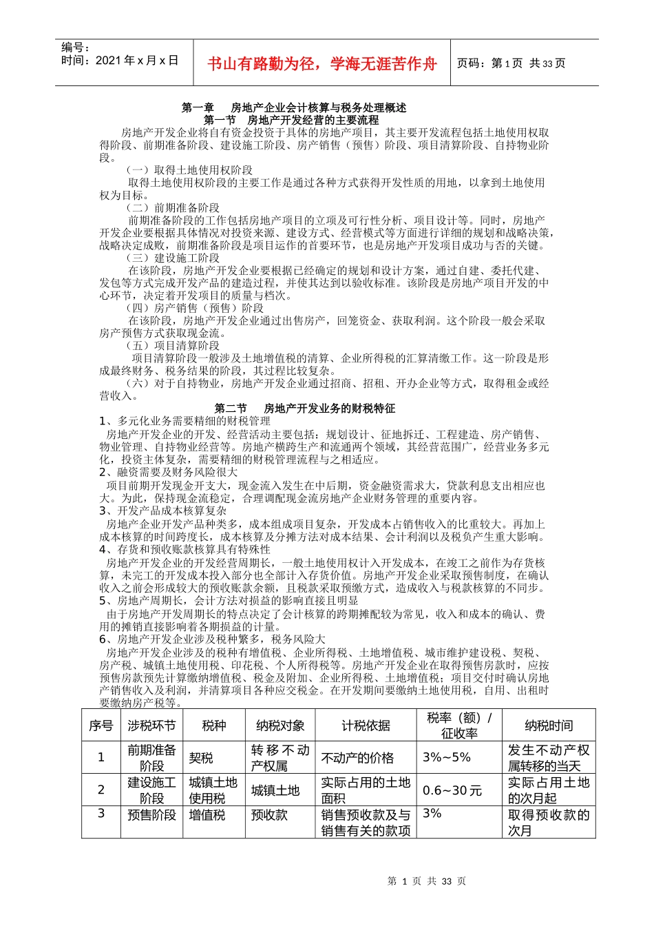
第1页共33页编号:时间:2021年x月x日书山有路勤为径,学海无涯苦作舟页码:第1页共33页第一章房地产企业会计核算与税务处理概述第一节房地产开发经营的主要流程房地产开发企业将自有资金投资于具体的房地产项目,其主要开发流程包括土地使用权取得阶段、前期准备阶段、建设施工阶段、房产销售(预售)阶段、项目清算阶段、自持物业阶段。(一)取得土地使用权阶段取得土地使用权阶段的主要工作是通过各种方式获得开发性质的用地,以拿到土地使用权为目标。(二)前期准备阶段前期准备阶段的工作包括房地产项目的立项及可行性分析、项目设计等。同时,房地产开发企业要根据具体情况对投资来源、建设方式、经营模式等方面进行详细的规划和战略决策,战略决定成败,前期准备阶段是项目运作的首要环节,也是房地产开发项目成功与否的关键。(三)建设施工阶段在该阶段,房地产开发企业要根据已经确定的规划和设计方案,通过自建、委托代建、发包等方式完成开发产品的建造过程,并使其达到以验收标准。该阶段是房地产项目开发的中心环节,决定着开发项目的质量与档次。(四)房产销售(预售)阶段在该阶段,房地产开发企业通过出售房产,回笼资金、获取利润。这个阶段一般会采取房产预售方式获取现金流。(五)项目清算阶段项目清算阶段一般涉及土地增值税的清算、企业所得税的汇算清缴工作。这一阶段是形成最终财务、税务结果的阶段,其过程比较复杂。(六)对于自持物业,房地产开发企业通过招商、招租、开办企业等方式,取得租金或经营收入。第二节房地产开发业务的财税特征1、多元化业务需要精细的财税管理房地产开发企业的开发、经营活动主要包括:规划设计、征地拆迁、工程建造、房产销售、物业管理、自持物业经营等。房地产横跨生产和流通两个领域,其经营范围广,经营业务多元化,投资主体复杂,需要精细的财税管理流程与之相适应。2、融资需要及财务风险很大项目前期开发现金开支大,现金流入发生在中后期,资金融资需求大,贷款利息支出相应也大。为此,保持现金流稳定,合理调配现金流房地产企业财务管理的重要内容。3、开发产品成本核算复杂房地产企业开发产品种类多,成本组成项目复杂,开发成本占销售收入的比重较大。再加上成本核算的时间跨度长,成本核算及分摊方法对成本结果、会计利润以及税负产生重大影响。4、存货和预收账款核算具有特殊性房地产开发企业的开发经营周期长,一般土地使用权计入开发成本,在竣工之前作为存货核算,未完工的开发成本投入部分也全部计入存货价值。房地产开发企业采取预售制度,在确认收入之前会形成较大的预收账款余额,且税款采取预缴方式,造成收入与税款核算的不同步。5、房地产周期长,会计方法对损益的影响直接且明显由于房地产开发周期长的特点决定了会计核算的跨期摊配较为常见,收入和成本的确认、费用的摊销直接影响着各期损益的计量。6、房地产开发企业涉及税种繁多,税务风险大房地产开发企业涉及的税种有增值税、企业所得税、土地增值税、城市维护建设税、契税、房产税、城镇土地使用税、印花税、个人所得税等。房地产开发企业在取得预售房款时,应按预售房款预先计算缴纳增值税、税金及附加、企业所得税、土地增值税;项目交付时确认房地产销售收入及利润,并清算项目各种应交税金。在开发期间要缴纳土地使用税,自用、出租时要缴纳房产税等。序号涉税环节税种纳税对象计税依据税率(额)/征收率纳税时间1前期准备阶段契税转移不动产权属不动产的价格3%~5%发生不动产权属转移的当天2建设施工阶段城镇土地使用税城镇土地实际占用的土地面积0.6~30元实际占用土地的次月起3预售阶段增值税预收款销售预收款及与销售有关的款项3%取得预收款的次月第2页共33页第1页共33页编号:时间:2021年x月x日书山有路勤为径,学海无涯苦作舟页码:第2页共33页(如:定金、订金、VIP卡、看房费等)4销售阶段增值税(一般计税)房产全部价款和价外费用,减去向政府部门支付的使用权价款和在取得土地使用权时向其他单位和个人支付的拆迁补偿费用的余额计算销售额11%确认销售额的次月增值税(简易计税)房产销售额5%确认销售额的次月5自持阶段...

1、当您付费下载文档后,您只拥有了使用权限,并不意味着购买了版权,文档只能用于自身使用,不得用于其他商业用途(如 [转卖]进行直接盈利或[编辑后售卖]进行间接盈利)。
2、本站所有内容均由合作方或网友上传,本站不对文档的完整性、权威性及其观点立场正确性做任何保证或承诺!文档内容仅供研究参考,付费前请自行鉴别。
3、如文档内容存在违规,或者侵犯商业秘密、侵犯著作权等,请点击“违规举报”。

碎片内容

会计核算(DOC60页)

您可能关注的文档

中小学资料+ 关注
实名认证
内容提供者

精美课件,值得下载

确认删除?
VIP
微信客服
  • 扫码咨询
会员Q群
  • 会员专属群点击这里加入QQ群
客服邮箱
回到顶部