电脑桌面
添加小米粒文库到电脑桌面
安装后可以在桌面快捷访问

营销会计职务说明书VIP免费

营销会计职务说明书_第1页
1/9
营销会计职务说明书_第2页
2/9
营销会计职务说明书_第3页
3/9
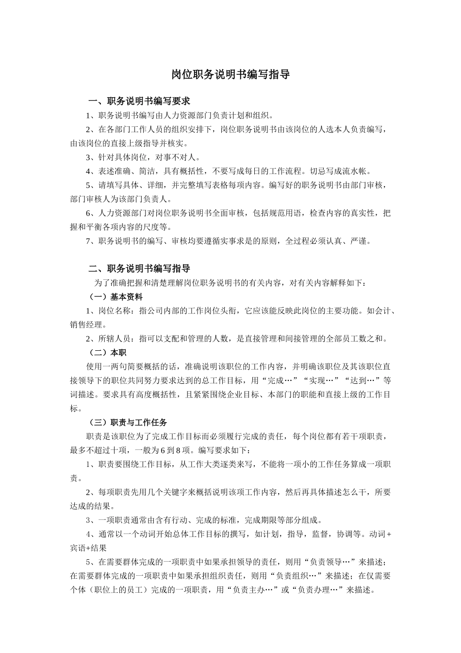
岗位职务说明书编写指导一、职务说明书编写要求1、职务说明书编写由人力资源部门负责计划和组织。2、在各部门工作人员的组织安排下,岗位职务说明书由该岗位的人选本人负责编写,由该岗位的直接上级指导并核实。3、针对具体岗位,对事不对人。4、表述准确、简洁,具有概括性,不要写成每日的工作流程。切忌写成流水帐。5、请填写具体、详细,并完整填写表格每项内容。编写好的职务说明书由部门审核,部门审核人为该部门负责人。6、人力资源部门对岗位职务说明书全面审核,包括规范用语,检查内容的真实性,把握和平衡各项内容的尺度等。7、职务说明书的编写、审核均要遵循实事求是的原则,全过程必须认真、严谨。二、职务说明书编写指导为了准确把握和清楚理解岗位职务说明书的有关内容,对有关内容解释如下:(一)基本资料1、岗位名称:指公司内部的工作岗位头衔,它应该能反映此岗位的主要功能。如会计、销售经理。2、所辖人员:指可以支配和管理的人数,是直接管理和间接管理的全部员工数之和。(二)本职使用一两句简要概括的话,准确说明该职位的工作内容,并明确该职位及其该职位直接领导下的职位共同努力要求达到的总工作目标,用“完成…”“实现…”“达到…”等词描述。要求具有高度概括性,且紧紧围绕企业目标、本部门的职能和直接上级的工作目标。(三)职责与工作任务职责是该职位为了完成工作目标而必须履行完成的责任,每个岗位都有若干项职责,最多不超过十项,一般为6到8项。编写要求如下:1、职责要围绕工作目标,从工作大类逐类来写,不能将一项小的工作任务算成一项职责。2、每项职责先用几个关键字来概括说明该项工作内容,然后再具体描述怎么干,所要达成的结果。3、一项职责通常由含有行动、完成的标准,完成期限等部分组成。4、通常以一个动词开始总体工作目标的撰写,如计划,指导,监督,协调等。动词+宾语+结果5、在需要群体完成的一项职责中如果承担领导的责任,则用“负责领导…”来描述;在需要群体完成的一项职责中如果承担组织责任,则用“负责组织…”来描述;在仅需要个体(职位上的员工)完成的一项职责,用“负责主办…”或“负责办理…”来描述。6、就每项职责应估计出大概时间比例。(四)职权职权指该职位员工应享受的权利,职权的描述要清晰,职权以能满足工作要求和适当考虑将来的发展为限。1、主要包括三方面的权力:(1)完成关键职责的权力(2项左右);(2)横向权力,即与相关部门业务关系而具有的权力,比如会签、审核等;(3)纵向权力,即对人财物的管理权限,如对下级人员管理,额度内的资金支配权,对相应物质调配权。2、各方面的职权按以下顺序来写:(1)主要工作任务上的权力;(2)计划类资料的审核权或批准权;(3)本部门的人事权、奖金分配权;(4)本部门发生费用的审核权或批准权;(5)接受直接上级的特别授权;(6)重大或相类事情知情权;(7)其他权力。(五)工作协作关系1、内部协调关系:在完成工作时,该岗位需要与公司内哪些部门、什么职位的人发生联系,也可以说是对该岗位有或受该岗位影响的单位或个体有哪些;2、外部协调关系:指因完成该岗位工作而必须发生联系的所有公司以外的机构,包括供应商、客户、上级单位、关系单位、政府机关等。(六)任职资格此部分罗列了任何任职人必须带到岗位上的,必须符合的,基本的,最低的,必须的知识、能力等的要求。请客观填写,避免出现任职资格学历及工作经历要求不符合实际或仅依据本人现有情况确定的情况。1、教育水平:本岗位所必需的受教育的程度。填写示例:大学专科及以上学历2、专业:本岗位所必需的专业要求。填写示例:通信或计算机相关专业3、培训经历:本岗位所需培训的时间和科目。填写示例:接受过质量管理以及企业管理知识培训4、经验:本岗位所需要的任职经验。填写示例:8年以上会计工作经验,2年以上管理岗位经验5、知识:为完成岗位工作,任职人所必备的专业知识,包括实用性的,功能性的和技术性的,使用词汇:精通、通晓、掌握、具备、了解。填写示例:通晓通信网络知识,了解专业外语知识6、技能技巧:即任职人所必需具备的相关技能和能力...

1、当您付费下载文档后,您只拥有了使用权限,并不意味着购买了版权,文档只能用于自身使用,不得用于其他商业用途(如 [转卖]进行直接盈利或[编辑后售卖]进行间接盈利)。
2、本站所有内容均由合作方或网友上传,本站不对文档的完整性、权威性及其观点立场正确性做任何保证或承诺!文档内容仅供研究参考,付费前请自行鉴别。
3、如文档内容存在违规,或者侵犯商业秘密、侵犯著作权等,请点击“违规举报”。

碎片内容

营销会计职务说明书

您可能关注的文档

确认删除?
VIP
微信客服
  • 扫码咨询
会员Q群
  • 会员专属群点击这里加入QQ群
客服邮箱
回到顶部