电脑桌面
添加小米粒文库到电脑桌面
安装后可以在桌面快捷访问

化学反应原理VIP专享VIP免费

化学反应原理_第1页
1/5
化学反应原理_第2页
2/5
化学反应原理_第3页
3/5
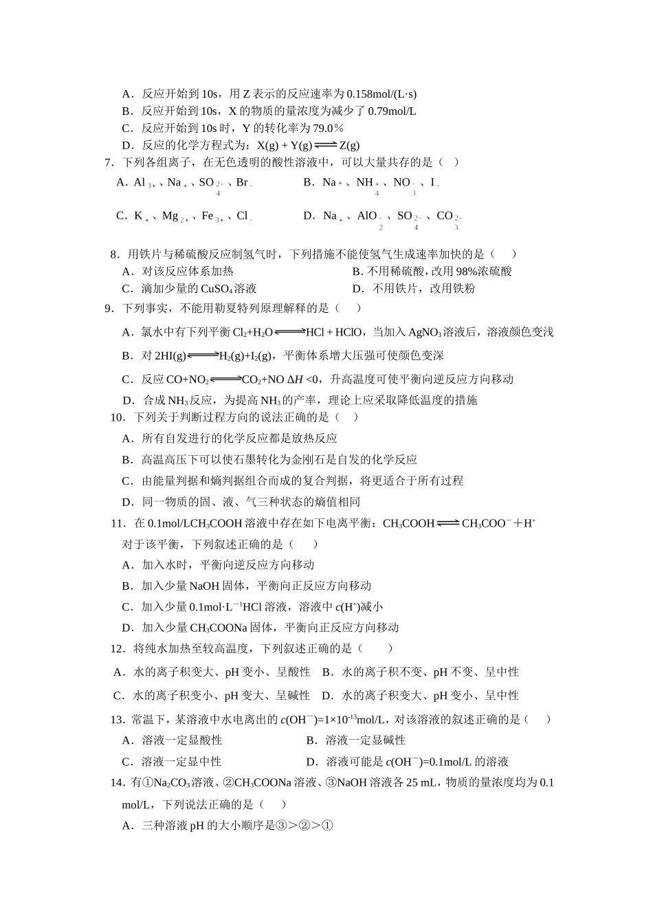
Hbycssz,hb123456《化学反应原理》测试题一、选择题(单项选择题,20小题,每小题3分,共60分)1.下列说法正确的是()A.热化学方程式的计量数只表示分子的个数B.热化学方程式中只需标明生成物的状态C.反应热指的是反应过程中放出或吸收的热量D.有能量变化的不一定是化学变化2.表示正反应是吸热反应的图像是()3.已知在1×105Pa,298K条件下,2mol氢气燃烧生成水蒸气放出484kJ热量,下列热化学方程式正确的是()A.H2O(g)=H2(g)+O2(g)ΔH=+242kJ/molB.2H2(g)+O2(g)=2H2O(l)ΔH=-484kJ/molC.H2(g)+O2(g)=H2O(g)ΔH=-242kJ/molD.2H2(g)+O2(g)=2H2O(g)ΔH=+484kJ/mol4.下列热化学方程式中的ΔH能表示物质燃烧热的是()A.2CO(g)+O2(g)=2CO2(g)ΔH=―556kJ/molB.CH4(g)+2O2(g)=CO2(g)+2H2O(l)ΔH=—890kJ/molC.2H2(g)+O2(g)=2H2O(l)ΔH=―571.6kJ/molD.H2(g)+Cl2(g)=2HCl(g)ΔH=―184.6kJ/mol5.在相同温度和压强下,将32g硫分别在纯氧中和空气中完全燃烧,令前者热效应为ΔH1,后者热效应为ΔH2,则关于ΔH1和ΔH2的相对大小正确的是()A.ΔH1=ΔH2B.ΔH1>ΔH2C.ΔH1<ΔH2D.无法判断6.一定温度下,在2L的密闭容器中,X、Y、Z三种气体的量随时间变化的曲线如下图所示:下列描述正确的是()B能量反应过程反应物生成物反应物生成物能量反应过程C反应物能量反应过程生成物D能量A反应物生成物反应过程时间/s100.2100.411.201.581.00物质的量/molXYZA.反应开始到10s,用Z表示的反应速率为0.158mol/(L·s)B.反应开始到10s,X的物质的量浓度为减少了0.79mol/LC.反应开始到10s时,Y的转化率为79.0%D.反应的化学方程式为:X(g)+Y(g)Z(g)7.下列各组离子,在无色透明的酸性溶液中,可以大量共存的是()A.Al、Na、SO、BrB.Na、NH、NO、IC.K、Mg、Fe、ClD.Na、AlO、SO、CO8.用铁片与稀硫酸反应制氢气时,下列措施不能使氢气生成速率加快的是()A.对该反应体系加热B.不用稀硫酸,改用98%浓硫酸C.滴加少量的CuSO4溶液D.不用铁片,改用铁粉9.下列事实,不能用勒夏特列原理解释的是()A.氯水中有下列平衡Cl2+H2OHCl+HClO,当加入AgNO3溶液后,溶液颜色变浅B.对2HI(g)H2(g)+I2(g),平衡体系增大压强可使颜色变深C.反应CO+NO2CO2+NOΔH<0,升高温度可使平衡向逆反应方向移动D.合成NH3反应,为提高NH3的产率,理论上应采取降低温度的措施10.下列关于判断过程方向的说法正确的是()A.所有自发进行的化学反应都是放热反应B.高温高压下可以使石墨转化为金刚石是自发的化学反应C.由能量判据和熵判据组合而成的复合判据,将更适合于所有过程D.同一物质的固、液、气三种状态的熵值相同11.在0.1mol/LCH3COOH溶液中存在如下电离平衡:CH3COOHCH3COO-+H+对于该平衡,下列叙述正确的是()A.加入水时,平衡向逆反应方向移动B.加入少量NaOH固体,平衡向正反应方向移动C.加入少量0.1mol·L-1HCl溶液,溶液中c(H+)减小D.加入少量CH3COONa固体,平衡向正反应方向移动12.将纯水加热至较高温度,下列叙述正确的是()A.水的离子积变大、pH变小、呈酸性B.水的离子积不变、pH不变、呈中性C.水的离子积变小、pH变大、呈碱性D.水的离子积变大、pH变小、呈中性13.常温下,某溶液中水电离出的c(OH-)=1×10-13mol/L,对该溶液的叙述正确的是()A.溶液一定显酸性B.溶液一定显碱性C.溶液一定显中性D.溶液可能是c(OH-)=0.1mol/L的溶液14.有①Na2CO3溶液、②CH3COONa溶液、③NaOH溶液各25mL,物质的量浓度均为0.1mol/L,下列说法正确的是()A.三种溶液pH的大小顺序是③>②>①B.若将三种溶液稀释相同倍数,pH变化最大的是②C.若分别加入25mL0.1mol/L盐酸后,pH最大的是①D.若三种溶液的pH均为9,则物质的量浓度的大小顺序是③>①>②15.将AgCl和AgI的饱和溶液相混合,在其中加入一定量AgNO3固体,将会()A.只有AgCl沉淀B.只有AgI沉淀C.AgCl、AgI都沉淀,以AgCl为主D.AgCl、AgI都沉淀,以AgI为主16.在盛有稀H2SO4的烧杯中放入用导线连接的锌片和铜片,下列叙述正确的是()A.正极附近的SO-离子浓度逐渐增大B.电子通过导线由铜...

1、当您付费下载文档后,您只拥有了使用权限,并不意味着购买了版权,文档只能用于自身使用,不得用于其他商业用途(如 [转卖]进行直接盈利或[编辑后售卖]进行间接盈利)。
2、本站所有内容均由合作方或网友上传,本站不对文档的完整性、权威性及其观点立场正确性做任何保证或承诺!文档内容仅供研究参考,付费前请自行鉴别。
3、如文档内容存在违规,或者侵犯商业秘密、侵犯著作权等,请点击“违规举报”。

碎片内容

化学反应原理

您可能关注的文档

精品文库+ 关注
实名认证
内容提供者

中小学课件教案大全

确认删除?
VIP
微信客服
  • 扫码咨询
会员Q群
  • 会员专属群点击这里加入QQ群
客服邮箱
回到顶部