电脑桌面
添加小米粒文库到电脑桌面
安装后可以在桌面快捷访问

(5年高考真题备考题库)高考数学一轮复习 第9章 第2节 古典概型 文 湘教版 VIP免费

(5年高考真题备考题库)高考数学一轮复习 第9章 第2节 古典概型 文 湘教版 _第1页
1/4
(5年高考真题备考题库)高考数学一轮复习 第9章 第2节 古典概型 文 湘教版 _第2页
2/4
(5年高考真题备考题库)高考数学一轮复习 第9章 第2节 古典概型 文 湘教版 _第3页
3/4
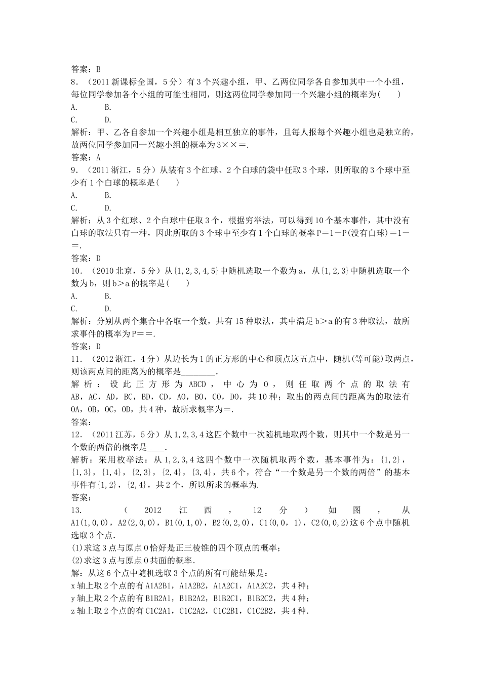
2009~2013年高考真题备选题库第9章概率第2节古典概型考点古典概型1.(2013新课标全国Ⅰ,5分)从1,2,3,4中任取2个不同的数,则取出的2个数之差的绝对值为2的概率是()A.B.C.D.解析:本题主要考查列举法解古典概型问题的基本能力,难度较小.从1,2,3,4中任取2个不同的数有以下六种情况:(1,2),(1,3),(1,4),(2,3),(2,4),(3,4),满足取出的2个数之差的绝对值为2的有(1,3),(2,4),故所求概率是=.答案:B2.(2013江西,5分)集合A={2,3},B={1,2,3},从A,B中各任意取一个数,则这两数之和等于4的概率是()A.B.C.D.解析:本题主要考查随机事件、列举法、古典概型的概率计算,考查分析、解决实际问题的能力.从A,B中各任意取一个数记为(x,y),则有(2,1),(2,2),(2,3),(3,1),(3,2),(3,3),共6个基本事件.而这两数之和为4的有(2,2),(3,1),共2个基本事件.又从A,B中各任意取一个数的可能性相同,故所求的概率为=.答案:C3.(2013新课标全国Ⅱ,5分)从1,2,3,4,5中任意取出两个不同的数,其和为5的概率是________.解析:本题主要考查古典概型,意在考查考生对基本概念的理解与基本方法的掌握.从五个数中任意取出两个数的可能结果有:(1,2),(1,3),(1,4),(1,5),(2,3),(2,4),(2,5),(3,4),(3,5),(4,5),共10个,其中“和为5”的结果有(1,4),(2,3),共2个,故所求概率为=.答案:4.(2013安徽,5分)若某公司从五位大学毕业生甲、乙、丙、丁、戊中录用三人,这五人被录用的机会均等,则甲或乙被录用的概率为()A.B.C.D.解析:本题主要考查古典概型的概率计算,意在考查考生的运算能力和对基本概念的理解.事件“甲或乙被录用”的对立事件是“甲和乙都未被录用”,从五位学生中选三人的基本事件个数为10,“甲和乙都未被录用”只有1种情况,根据古典概型和对立事件的概率公式可得,甲或乙被录用的概率P=1-=.答案:D5.(2013山东,5分)某小组共有A,B,C,D,E五位同学,他们的身高(单位:米)及体重指标(单位:千克/米2)如下表所示:ABCDE身高1.691.731.751.791.82体重指标19.225.118.523.320.9(1)从该小组身高低于1.80的同学中任选2人,求选到的2人身高都在1.78以下的概率;(2)从该小组同学中任选2人,求选到的2人的身高都在1.70以上且体重指标都在[18.5,23.9)中的概率.解:本题主要考查古典概型,考查数据处理能力和运算能力.(1)从身高低于1.80的同学中任选2人,其一切可能的结果组成的基本事件有:(A,B),(A,C),(A,D),(B,C),(B,D),(C,D),共6个.由于每个人被选到的机会均等,因此这些基本事件的出现是等可能的.选到的2人的身高都在1.78以下的事件有(A,B),(A,C),(B,C),共3个.因此选到的2人的身高都在1.78以下的概率为P==.(2)从该小组同学中任选2人,其一切可能的结果组成的基本事件有:(A,B),(A,C),(A,D),(A,E),(B,C),(B,D),(B,E),(C,D),(C,E),(D,E),共10个.由于每个人被选到的机会均等,因此这些基本事件的出现是等可能的.选到的2人的身高都在1.70以上且体重指标都在[18.5,23.9)中的事件有:(C,D),(C,E),(D,E),共3个.因此选到的2人的身高都在1.70以上且体重指标都在[18.5,23.9)中的概率为P1=.6.(2013北京,13分)如图是某市3月1日至14日的空气质量指数趋势图.空气质量指数小于100表示空气质量优良,空气质量指数大于200表示空气重度污染,某人随机选择3月1日至3月13日中的某一天到达该市,并停留2天.(1)求此人到达当日空气质量优良的概率;(2)求此人在该市停留期间只有1天空气重度污染的概率;(3)由图判断从哪天开始连续三天的空气质量指数方差最大?(结论不要求证明)解:本题主要考查考生利用古典概型处理较为热点的环境问题的能力,意在考查考生的推理论证能力、识图能力、等价转化能力.(1)在3月1日至3月13日这13天中,1日、2日、3日、7日、12日、13日共6天的空气质量优良,所以此人到达当日空气质量优良的概率是.(2)根据题意,事件“此人在该市停留期间只有1天空气重度污染”等价于“此人到达该市的日期是4日,或5日,或7日,或8日”,所以此人在该市停留期间只有1天空气重度污染的概率为.(...

1、当您付费下载文档后,您只拥有了使用权限,并不意味着购买了版权,文档只能用于自身使用,不得用于其他商业用途(如 [转卖]进行直接盈利或[编辑后售卖]进行间接盈利)。
2、本站所有内容均由合作方或网友上传,本站不对文档的完整性、权威性及其观点立场正确性做任何保证或承诺!文档内容仅供研究参考,付费前请自行鉴别。
3、如文档内容存在违规,或者侵犯商业秘密、侵犯著作权等,请点击“违规举报”。

碎片内容

(5年高考真题备考题库)高考数学一轮复习 第9章 第2节 古典概型 文 湘教版

文章天下+ 关注
实名认证
内容提供者

各种文档应有尽有

确认删除?
VIP
微信客服
  • 扫码咨询
会员Q群
  • 会员专属群点击这里加入QQ群
客服邮箱
回到顶部