电脑桌面
添加小米粒文库到电脑桌面
安装后可以在桌面快捷访问

课题长方体和正方体的表面积VIP免费

课题长方体和正方体的表面积_第1页
1/4
课题长方体和正方体的表面积_第2页
2/4
课题长方体和正方体的表面积_第3页
3/4
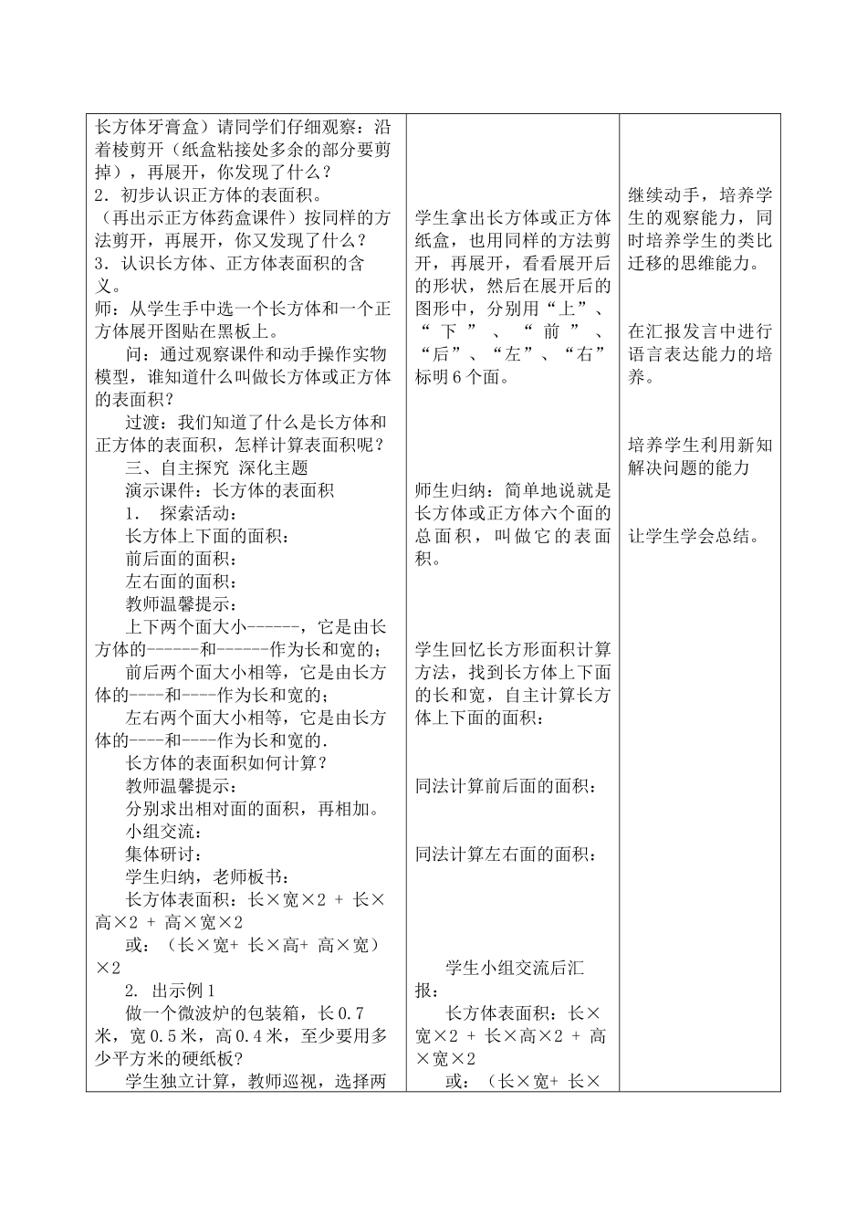
课题长方体和正方体的表面积主备人谢映莉课时安排1课时教学目标1.让学生理解长方体和正方体的表面积意义,初步学会长方体表面积的计算方法。2.通过动手操作、小组合作、观察思考等解决问题的方法,去探求、经历、感受长方体和正方体的表面积概念和长方体表面积计算方法,培养学生的动手操作、观察、抽象概括、探究问题的能力和初步的空间观念。3.使学生感受到数学与生活的密切联系,培养学生初步的数学应用意识,并在探究过程中获得积极的数学情感体验。核心素养培育培养学生观察能力,同时也培养学生的合作探究的能力。教学重、难点1.理解长方体、正方体表面积的意义和掌握长方体表面积计算方法。2.确定长方体每一个面的长和宽。教学准备多媒体课件,长方体和正方体纸盒预习题设计口答:长方体有什么特征?正方体有什么特征?教学过程第一课时累计课时第节教学时间教学环节及教师活动预设学生活动预设人格素养关注点一、创设情境,揭示课题师:(用课件出示实物图,谈话导入新课,揭示学习目标)同学们,在我们的日常生活中有许多精美的包装盒,工人师傅在制作这些纸盒时至少要用多少纸板呢?这就是我们这节课要研究的主要内容。板书课题:“长方体和正方体的表面积”,当你看了课题以后,你想知道什么?二、动手操作,建立表象1.初步认识长方体的表面积。师:我们先来探究什么是长方体、正方体的表面积。(教师利用课件出示学生观看课件,积极思考,说出自己的想法。激发学生的兴趣,将学生的注意力吸引过来。实践出真知,让学生动手,培养学生的动手能力。长方体牙膏盒)请同学们仔细观察:沿着棱剪开(纸盒粘接处多余的部分要剪掉),再展开,你发现了什么?2.初步认识正方体的表面积。(再出示正方体药盒课件)按同样的方法剪开,再展开,你又发现了什么?3.认识长方体、正方体表面积的含义。师:从学生手中选一个长方体和一个正方体展开图贴在黑板上。问:通过观察课件和动手操作实物模型,谁知道什么叫做长方体或正方体的表面积?过渡:我们知道了什么是长方体和正方体的表面积,怎样计算表面积呢?三、自主探究深化主题演示课件:长方体的表面积1.探索活动:长方体上下面的面积:前后面的面积:左右面的面积:教师温馨提示:上下两个面大小------,它是由长方体的------和------作为长和宽的;前后两个面大小相等,它是由长方体的----和----作为长和宽的;左右两个面大小相等,它是由长方体的----和----作为长和宽的.长方体的表面积如何计算?教师温馨提示:分别求出相对面的面积,再相加。小组交流:集体研讨:学生归纳,老师板书:长方体表面积:长×宽×2+长×高×2+高×宽×2或:(长×宽+长×高+高×宽)×22.出示例1做一个微波炉的包装箱,长0.7米,宽0.5米,高0.4米,至少要用多少平方米的硬纸板?学生独立计算,教师巡视,选择两学生拿出长方体或正方体纸盒,也用同样的方法剪开,再展开,看看展开后的形状,然后在展开后的图形中,分别用“上”、“下”、“前”、“后”、“左”、“右”标明6个面。师生归纳:简单地说就是长方体或正方体六个面的总面积,叫做它的表面积。学生回忆长方形面积计算方法,找到长方体上下面的长和宽,自主计算长方体上下面的面积:同法计算前后面的面积:同法计算左右面的面积:学生小组交流后汇报:长方体表面积:长×宽×2+长×高×2+高×宽×2或:(长×宽+长×继续动手,培养学生的观察能力,同时培养学生的类比迁移的思维能力。在汇报发言中进行语言表达能力的培养。培养学生利用新知解决问题的能力让学生学会总结。种算法,指定两名学生上黑板板书,并口述列式计算的依据。师:大家从长方体的特征和表面积的意义说明了这两种解法的正确性,谁还能运用学过的运算定律由一种解法导出另一种解法?比一比哪一种算法简便一些?正方体是特殊的长方体,它的表面积应该怎么计算呢?为什么?3.小结:计算长方体的表面积,关键是要正确找出3组面中每个面的长和宽。同学们真爱动脑筋,我们计算时可以选择最简便的算法。4.迁移:把高0.4米改为0.5米,怎样计算?学生讨论,交流汇报:这是一个特殊的长方体,有两个相对的面是正方形,四个...

1、当您付费下载文档后,您只拥有了使用权限,并不意味着购买了版权,文档只能用于自身使用,不得用于其他商业用途(如 [转卖]进行直接盈利或[编辑后售卖]进行间接盈利)。
2、本站所有内容均由合作方或网友上传,本站不对文档的完整性、权威性及其观点立场正确性做任何保证或承诺!文档内容仅供研究参考,付费前请自行鉴别。
3、如文档内容存在违规,或者侵犯商业秘密、侵犯著作权等,请点击“违规举报”。

碎片内容

课题长方体和正方体的表面积

您可能关注的文档

确认删除?
VIP
微信客服
  • 扫码咨询
会员Q群
  • 会员专属群点击这里加入QQ群
客服邮箱
回到顶部