电脑桌面
添加小米粒文库到电脑桌面
安装后可以在桌面快捷访问

《民族工业的曲折发展》说课稿VIP专享VIP免费

《民族工业的曲折发展》说课稿_第1页
1/3
《民族工业的曲折发展》说课稿_第2页
2/3
《民族工业的曲折发展》说课稿_第3页
3/3
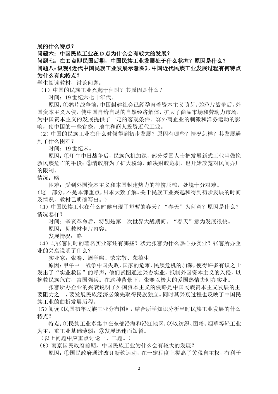
《民族工业的曲折发展》说课稿今天我说课内容是《民族工业的曲折发展》,以下我将从教材简析、教学目标定位、教学理念、教法简介、教学过程设计和优化思考六个部分分析说明。一、教材简析本课为岳麓版八年级历史上册内容,它时间跨度大,跳跃性强,内容抽象,主要从经济方面纵向概述民族工业发展历程。它既可联系、运用前面所学知识,又能为高中学习铺路搭桥,既有助于透过民族工业发展,了解当时中国经济状况,又有利于理解资产阶级革命,可见本课在中国近代史上占有重要地位和作用。二、教学目标定位知识与能力:通过一个人物(荣德生)的历史命运再现人物背后的国家大事,并学会用联系、整体方法看待历史事件。过程与方法:化抽象为具体:将近代民族工业历程转化为个人的创业经历;从感性到理性认识:通过感知个人历史去反思中国经济的命运,探索民族经济建设。情感、态度与价值观:感受近代民族工业艰难历程;感悟实业救国的精神。三方面密不可分,并在此基础上结合学情确立教学重难点。本课重点:近代民族工业曲折发展的概况。本课难点:理解近代民族工业曲折发展的原因。三、教学理念在新课程理念的指导下,转变教师的教学观念,新课程下教师不是“教教材”,而是“用教材教”。教师应通过整合教学资源,创设教学情境,提高教学效益。而本课以曲线图为线索,最终理解中国民族工业曲折发展。四、教学过程设计[导入新课]教师提问:中国近代的洋务运动何时兴起?有何历史作用?学生回答后,教师指出,洋务运动刺激了中国民族资本主义的产生和发展,启动了中国近代化的进程。19世纪六七十年代中国民族工业兴起,其发展的道路如何呢?这就是本课要学习和了解的内容。[新授]:教师展示下图,该图是《近代中国民族工业发展示意图》,它反映了近代中国民族工业的发展历程,阅读教材,思考下列问题:问题一:在A点,中国民族工业发展处于什么状态?原因是什么?问题二:在B点,中国民族工业发展处于什么状态?原因是什么?情况怎样?其发展遇到了什么困难?问题三:在C点,中国民族工业发展处于什么状态?原因是什么?情况怎样?问题四:中国民族工业发展处于C点时,当时中国有哪些著名的实业家?其中最著名的是谁?他为什么热心办实业?其所办企业的兴衰说明了什么?问题五:阅读教材《民国初年民族工业分布图》,结合所学知识分析当时民族工业发1年代规模1840186018901910193019501956BDCE近代中国民族资本主义发展示意图AF展的什么特点?问题六:中国民族工业在D点为什么会有较大的发展?问题七:在E点即民国后期,中国民族工业发展处于什么状态?原因是什么?问题八:纵观《近代中国民族工业发展示意图》,中国近代民族工业发展过程有何特点为什么有此特点?学生阅读教材,讨论问题:(1)中国的民族工业兴起于何时?其原因是什么?时间:19世纪六七十年代。原因:①鸦片战争前,中国封建社会已经孕育着资本主义萌芽。②鸦片战争后,外国资本主义入侵,使中国自给自足的自然经济解体,扩大了商品市场和劳动力市场,为中国资本主义的发展提供了一定的客观条件。③外商企业的刺激和洋务运动的影响,使中国的一些官僚、地主和商人投资近代工业。(2)中国的民族工业在什么时候得到初步发展?原因有哪些?情况怎样?其发展遇到了什么困难?时间:19世纪末。原因:①甲午中日战争后,民族危机加深,部分爱国人士把发展新式工业当做挽救民族危亡的手段;②清政府为了扩大税源,解决财政危机,也开始放宽对民间办厂的限制。情况:略困难:受到外国资本主义和本国封建势力的排挤压榨,处境十分艰难。(这一部分,不是本课重点,只求大致了解。关于民族工业兴起和得到初步发展的时间及情况,教材已明确写出。)(3)中国民族工业在什么时候出现了短暂的春天?“春天”为何意?原因是什么?情况怎样?时间:辛亥革命后,特别是第一次世界大战期间。“春天”意为发展很快。原因:见教材卡片内容。发展情况:略(4)与张謇同时的著名实业家还有哪些?状元张謇为什么热心办实业?张謇所办企业的兴衰说明了什么?实业家:张謇、周学熙、荣宗敬、荣德生原因:甲午中日战争中国失败,国家的危难、...

1、当您付费下载文档后,您只拥有了使用权限,并不意味着购买了版权,文档只能用于自身使用,不得用于其他商业用途(如 [转卖]进行直接盈利或[编辑后售卖]进行间接盈利)。
2、本站所有内容均由合作方或网友上传,本站不对文档的完整性、权威性及其观点立场正确性做任何保证或承诺!文档内容仅供研究参考,付费前请自行鉴别。
3、如文档内容存在违规,或者侵犯商业秘密、侵犯著作权等,请点击“违规举报”。

碎片内容

《民族工业的曲折发展》说课稿

您可能关注的文档

确认删除?
VIP
微信客服
  • 扫码咨询
会员Q群
  • 会员专属群点击这里加入QQ群
客服邮箱
回到顶部