电脑桌面
添加小米粒文库到电脑桌面
安装后可以在桌面快捷访问

第七课我国的民族区域自治制度和宗教政策讲练VIP免费

第七课我国的民族区域自治制度和宗教政策讲练_第1页
1/7
第七课我国的民族区域自治制度和宗教政策讲练_第2页
2/7
第七课我国的民族区域自治制度和宗教政策讲练_第3页
3/7
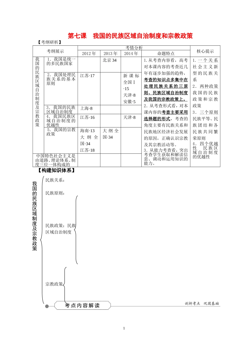
第七课我国的民族区域自治制度和宗教政策【考纲研析】考纲展示考情分析核心提示2012年2013年2014年命题特点我国的民族区域自治制度及宗教政策1.我国是统一的多民族国家北京341.从考查内容看,高考对本课内容的考查近几年有逐步加强的趋势,考查的知识点多集中在处理民族关系的三原则、民族区域自治制度及我国的宗教政策上。2.从考查形式看,对本课内容的考查主要采用选择题的形式,考查的角度主要有民族关系和民族地区经济社会发展的原因,正确认识宗教及其宗教活动等。3.从能力考查看,突出考查学生获取和解读信息、调动和运用知识的能力。1.一个关系社会主义新型的民族关系2.两种政策我国的民族政策和宗教政策3.三个原则民族平等、民族团结和各民族共同繁荣原则4.四个优越性民族区域自治制度的优越性2.我国处理民族关系的基本原则江苏·17新课标全国Ⅰ·15天津·8安徽·53.我国的民族区域自治制度上海·84.我国民族区域自治制度的优越性江苏·16天津·85.我国的宗教政策海南·13大纲全国·34江苏·18大纲全国·34中国特色社会主义是由道路、理论体系、制度三位一体构成的【构建知识体系】民族关系:民族原则:民族政策:民族区域自治制度宗教政策1我国的民族区域制度及宗教政策核心考点1我国处理民族关系的基本原则【主干梳理】完成《金版学案》P105基础梳理【重难突破】处理民族关系原则的几个注意点(《金版学案》P106深化拓展1)题组一发展社会主义民族关系1、(2014·高考新课标全国卷Ⅰ,15)财政转移支付是指一国政府为了实现各地公共服务水平的均等化而实行的一种财政资金转移或财政平衡制度。2010~2012年,中央财政对8个民族省区(即5个自治区和青海、贵州、云南3个省)的转移支付总额达26055亿元。国家对民族省区的财政转移支付是()①提高少数民族政治、经济地位的主要手段②保证民族自治地方享有更多自治权的措施③协调少数民族特殊利益与国家整体利益的表现④发展平等团结互助和谐的社会主义民族关系的重要举措A.①②B.①④C.②③D.③④2.2014年山东省民族工作要求牢牢把握共同团结奋斗共同繁荣发展的主题,大力发展少数民族各项社会事业,推动民族关系持续稳定健康全面发展。发展社会主义民族关系,维护民族团结,作为公民应该()①坚持和完善民族区域自治制度②尊重其他民族的风俗习惯③严厉制裁民族分裂分子④与各民族同胞平等相处A.①②B.①③C.②④D.③④题组二处理民族关系的基本原则3、(2014·高考安徽卷,5)“历史告诉我们,在多民族国家,只有民族团结才能实现民族解放,才能建设好国家,才能有幸福生活。”这说明,民族团结是()①社会稳定的前提②民族区域自治制度核心内容③民族平等的基础④经济发展和社会进步的保证A.①②B.①④C.②③D.③④4.中国新一轮对口援疆工作开展以来,各对口支援省市已组织实施了1627个援疆项目,投入援助资金153亿元人民币,是前13年援疆工作累计无偿援助资金物资的近4倍,资金支持力度前所未有。各省市加大对口援疆力度()A.有利于社会主义民族关系的建立B.是消除各民族之间差别的有效途径C.是促进各民族共同繁荣的必然要求D.是落实民族区域自治的根本性措施核心考点2民族区域自治制度【主干梳理】完成《金版学案》P105基础梳理【重难突破】一、正确理解我国的民族区域自治1.民族区域自治设在各少数民族聚居的地方,而不是设在各少数民族居住的地方,不是设在各民族聚居的地方,也不是设在某一少数民族聚居的地方。2.民族自治地方包括自治区、自治州和自治县(旗)三级,但不包括民族乡,民族乡是与乡、镇平级的行政单位。3.民族自治机关是指民族自治地方的权力机关和行政机关,不包括民族自治地方的司法机关(人民法院和人民检察院)。4.各民族自治地方都是中华人民共和国不可分离的部分,不是独立的行政区域,都要接受国家的统一领导。二、民族自治区与特别行政区的异同2民族自治区特别行政区不同点设立地区各少数民族聚居区港澳台地区设立目的为解决民族问题而设立为实现祖国的和平统一而设立自治程度享有一定的自治权享有高度的自治权社会制度社会主义制度资本主义制度相同点都享有自治权;都是...

1、当您付费下载文档后,您只拥有了使用权限,并不意味着购买了版权,文档只能用于自身使用,不得用于其他商业用途(如 [转卖]进行直接盈利或[编辑后售卖]进行间接盈利)。
2、本站所有内容均由合作方或网友上传,本站不对文档的完整性、权威性及其观点立场正确性做任何保证或承诺!文档内容仅供研究参考,付费前请自行鉴别。
3、如文档内容存在违规,或者侵犯商业秘密、侵犯著作权等,请点击“违规举报”。

碎片内容

第七课我国的民族区域自治制度和宗教政策讲练

您可能关注的文档

精品文档+ 关注
实名认证
内容提供者

中小学学习资料大全

确认删除?
VIP
微信客服
  • 扫码咨询
会员Q群
  • 会员专属群点击这里加入QQ群
客服邮箱
回到顶部