电脑桌面
添加小米粒文库到电脑桌面
安装后可以在桌面快捷访问

新人教版八年级数学下第18章《平行四边形》测试题含答案VIP免费

新人教版八年级数学下第18章《平行四边形》测试题含答案_第1页
1/5
新人教版八年级数学下第18章《平行四边形》测试题含答案_第2页
2/5
新人教版八年级数学下第18章《平行四边形》测试题含答案_第3页
3/5
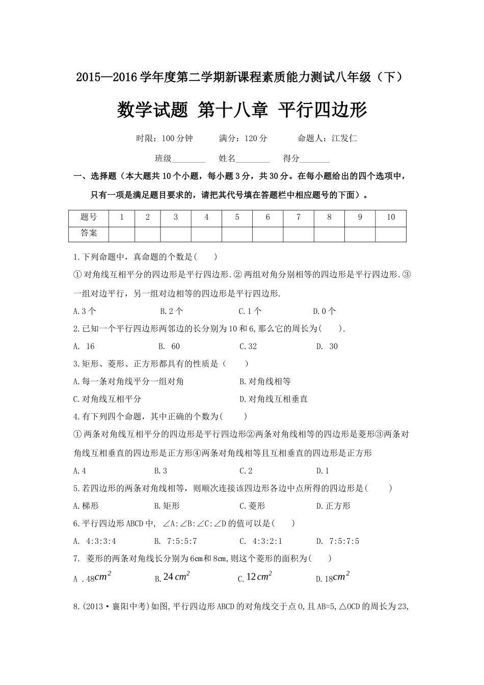
2015—2016学年度第二学期新课程素质能力测试八年级(下)数学试题第十八章平行四边形时限:100分钟满分:120分命题人:江发仁班级________姓名________得分_______一、选择题(本大题共10个小题,每小题3分,共30分。在每小题给出的四个选项中,只有一项是满足题目要求的,请把其代号填在答题栏中相应题号的下面)。1.下列命题中,真命题的个数是()①对角线互相平分的四边形是平行四边形.②两组对角分别相等的四边形是平行四边形.③一组对边平行,另一组对边相等的四边形是平行四边形.A.3个B.2个C.1个D.0个2.已知一个平行四边形两邻边的长分别为10和6,那么它的周长为().A.16B.60C.32D.303.矩形、菱形、正方形都具有的性质是()A.每一条对角线平分一组对角B.对角线相等C.对角线互相平分D.对角线互相垂直4.有下列四个命题,其中正确的个数为()①两条对角线互相平分的四边形是平行四边形②两条对角线相等的四边形是菱形③两条对角线互相垂直的四边形是正方形④两条对角线相等且互相垂直的四边形是正方形A.4B.3C.2D.15.若四边形的两条对角线相等,则顺次连接该四边形各边中点所得的四边形是()A.梯形B.矩形C.菱形D.正方形6.平行四边形ABCD中,∠A:∠B:∠C:∠D的值可以是()A.4:3:3:4B.7:5:5:7C.4:3:2:1D.7:5:7:57.菱形的两条对角线长分别为6㎝和8㎝,则这个菱形的面积为()A.48cm2B.24cm2C.12cm2D.18cm28.(2013·襄阳中考)如图,平行四边形ABCD的对角线交于点O,且AB=5,△OCD的周长为23,题号12345678910答案则平行四边形ABCD的两条对角线的和是()A.18B.28C.36D.469.如图,在平行四边形ABCD中,已知∠ODA=90°,AC=10cm,BD=6cm,则AD的长为()A.4cmB.5cmC.6cmD.8cm10.如图,在周长为20cm的▱ABCD中,AB≠AD,AC,BD相交于点O,OE⊥BD交AD于E,则△ABE的周长为()A.4cmB.6cmC.8cmD.10cm二、填空题(本大题共8个小题,11至14题每题3分,15至18题每题4分,共28分.请把答案填在题中的横线上)11.在平行四边形ABCD中,∠A=40º,则∠B=______.12.矩形的一边长是3.6㎝,两条对角线的夹角为60º,则矩形对角线长是_____.13.等腰梯形两条对角线互相垂直,一条对角线长为6㎝,则这个梯形的面积为.14.在四边形ABCD中,AB=DC,AD=BC.请再添加一个条件,使四边形ABCD是矩形.你添加的条件是.(写出一种即可)15.如图,在平行四边形ABCD中,AE⊥BC于E,AC=AD,∠CAE=56º,则∠D=.16.如图,在平行四边形ABCD中,AD=5cm,AB⊥BD,点O是两条对角线的交点,OD=2cm,则AB=______cm.17.如图所示,平行四边形ABCD中,对角线AC,BD相交于点O,过点O的直线分别交AD,BC于点M,N,若△CON的面积为2,△DOM的面积为4,则△AOB的面积为______.18.如图,在▱ABCD中,对角线AC,BD相交于点O,如果AC=14,BD=8,AB=x,那么x的取值范围是______.三、解答题(本大题共5个小题,共62分。解答应写出文字说明、证明过程或演算步骤)19.(12分)如图,正方形ABCD的两条对角线相交于点O,求∠AOB和∠BAO的度数.20.(12分)如图,菱形ABCD中,AB=AC=2㎝,求∠BCD的度数.21.(12分)如图,△ABC中,AB=AC,点P是BC上任一点,PE//AC,PF//AB,分别交AB、AC于E、F,试问线段PE、PF、AB之间有什么关系,并说明理由.22.(12分)在平行四边形ABCD中,∠BAD=150°,AB=8cm,BC=10cm,求平行四边形ABCD的面积.23.(14分)已知,如图,O为▱ABCD的对角线AC的中点,过点O作一条直线分别与AB,CD交于点M,N,点E,F在直线MN上,且OE=OF.(1)图中共有几对全等三角形?请把它们都写出来;(2)求证:∠MAE=∠NCF.第十八章平行四边形参考答案1-5.BCCCC6-10.DBCAD11.140°12.7.2cm或6√35cm13.1814.∠A=90°或∠B=90°或∠C=90°或∠D=90°或AC=BD(答案不唯一,写出一种即可)15.62°16.∵OB=OD,∴BD=2OD=4cm,∵AB⊥BD,∴AB=√AD2−BD2=√52−42=3(cm).17.∵四边形ABCD是平行四边形,∴∠CAD=∠ACB,OA=OC,而∠AOM=∠NOC,∴△CON≌△AOM,∴S△AOD=S△DOM+S△AOM=S△DOM+S△CON=4+2=6,又∵OB=OD,∴S△AOB=S△AOD=6.18.∵四边形ABCD是平行四边形,AC=14,BD=8,∴OA=12AC=7,OB=12BD=4,∴7-4

1、当您付费下载文档后,您只拥有了使用权限,并不意味着购买了版权,文档只能用于自身使用,不得用于其他商业用途(如 [转卖]进行直接盈利或[编辑后售卖]进行间接盈利)。
2、本站所有内容均由合作方或网友上传,本站不对文档的完整性、权威性及其观点立场正确性做任何保证或承诺!文档内容仅供研究参考,付费前请自行鉴别。
3、如文档内容存在违规,或者侵犯商业秘密、侵犯著作权等,请点击“违规举报”。

碎片内容

新人教版八年级数学下第18章《平行四边形》测试题含答案

您可能关注的文档

精品文库+ 关注
实名认证
内容提供者

中小学课件教案大全

相关文档

确认删除?
微信客服
  • 扫码咨询
会员Q群
  • 会员专属群点击这里加入QQ群