电脑桌面
添加小米粒文库到电脑桌面
安装后可以在桌面快捷访问

长堡中学教师课堂教学技能大赛实施方案VIP免费

长堡中学教师课堂教学技能大赛实施方案_第1页
1/3
长堡中学教师课堂教学技能大赛实施方案_第2页
2/3
长堡中学教师课堂教学技能大赛实施方案_第3页
3/3
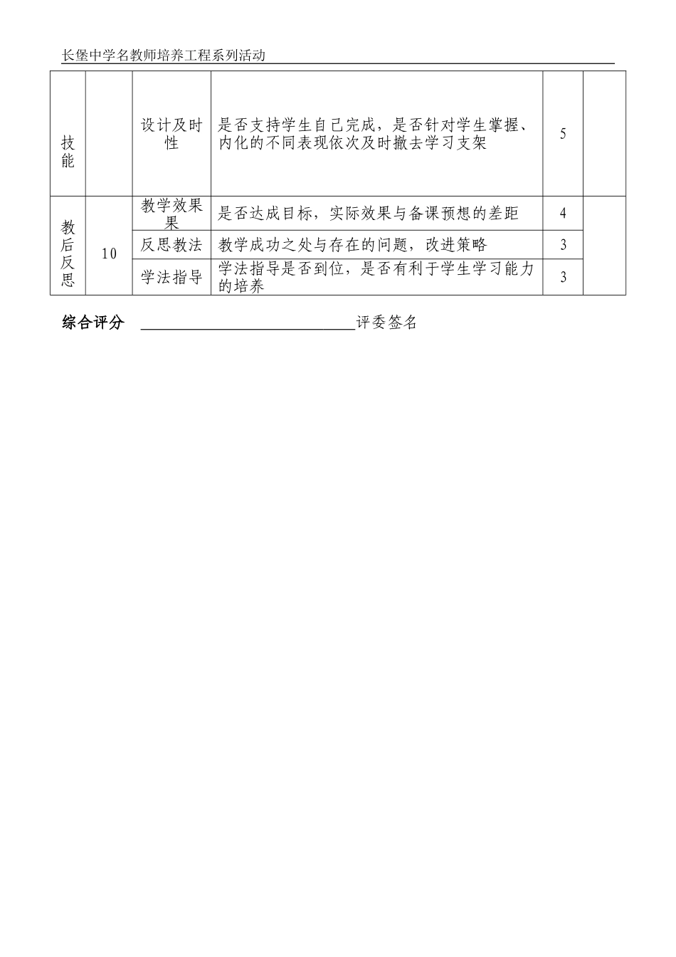
长堡中学名教师培养工程系列活动长堡中学教师课堂教学技能大赛实施方案为贯彻落实学校相关精神,提升教师的业务素质和整体水平,规范教师的教学管理和教学行为,激发全体教师开展课堂教学技能训练的积极性,进一步提高教学质量。为全校教师提供展示才华、相互切磋、共同发展的舞台,切实落实开展“名教师”的培养,经研究决定组织开展教师教学技能大赛。一、竞赛目的1.以赛促学。通过课堂教学技能大赛,促使全校教师自觉参加课堂教学技能达标培训,增强课堂教学技能,在课堂教学中全面适应课程改革,有效实施素质教育,提高教学效益和教育教学质量。2.以赛选优。通过课堂教学技能大赛,发现选拔一批善于在课堂教学中全面适应课程改革,有效实施素质教育、教学效果优异的各个层次的骨干教师,进而培养一批全校名师和学科带头人队伍。二、参赛对象及名额全校任课教师分三个批次,每次有各个学科教师(语文4人、数学4人、英语3人、物理3人、化学3人、生物3人)按抽签确定。三、竞赛内容及形式1.竞赛项目(1)教学设计(2)课堂教学展示参加大赛教师要根据自己的积累和智慧,积极主动地搜索相关资料,精心研究教材,潜心钻研教学方法,设计高水平的教学方案。准备好说课稿、写好教学设计,制作好课件。材料准备要独立研究,独立设计,体现自己优势和特色。2.实践操作:教学内容分别由张校长确定数学,袁校长确定语文,文成诗确定英语,物理确定物理,周文军确定化学,徐先涛确定生物。授课顺序由授课教师抽签决定。要求参赛选手自己设计好教学设计与说课稿,按一式五份打印上交评委组。四、评委构成为了确保本次大赛评比的公开、公平、公正性,学校成立教师课堂教学技能大赛活动领导小组,统筹协调竞赛活动的开展。大赛的评委将由学校领导与相关学科教师共同组成。张校长担任数学学科组长,袁校长担任语文学科组长,文成诗担任英语学科组长,吴云担任物理学科组长,周文军担任化学学科组长,徐先涛担任生物学科组长。五、奖项设置经过比赛根据参赛选手的成绩分学科分设一等奖、二等奖、三等奖和优秀奖,一等奖按参赛总人数的30%奖励,二等奖按参赛总人数的30%奖励,三等奖按参赛总人数的40%奖励,学校将对获奖者进行奖励。六、大赛时间本次大赛将在2016年10月27日——10月28日两天进行。七、大赛说明1.教师要充分把握好本次大赛的机会,加强自己课堂教学技能培训,做到互相学习、比学赶帮,通过这次活动促进自己课堂教学技能的提高。2.大赛获奖者将作为学校年终考核加分项的条件之一。3.大赛获奖者将作为教师专业技术职务任职资格评审优先考虑的条件之一长堡中学名教师培养工程系列活动4.大赛获奖者将作为参加外出培训优先考虑的条件之一5.以后教体局组织的县级及县级以上优质课,将从参加本次活动且符合参赛条件的教师中,按照名次先后顺序向上推荐。长堡中学教师课堂教学技能大赛决赛评分标准序号姓名科目参赛课题组别项目分值要点评分依据分值得分导入技能30引起注意引入课题自然,能引起学生注意6激发兴趣能引起学生兴趣和积极性8主题衔接新旧知识之间有内在联系、转换到新知识自然流畅6学习目的学习目的明确,能够面向全体学生5时间把握时间把握得当、紧凑、效率高、节奏感强,无效时间少3态度情感讲话情感充沛,语言清晰2提问技能40体现目标问题都能围绕教学目标进行6问题类型能根据不同教学目标设计不同类型的问题6提问时机能根据学生思维的进程和内容要求及时提出问题5问题表述问题内容表述清晰,表达连贯,有利于学生理解6停顿与速度根据问题难易,注意适当停顿和语言速度,给学生思考时间4提示与探询在学生不能正确回答问题或有错误时,能及时从多方面进行提示,探询错误原因,引导学生的思维4问题分配提问能够照顾到各类学生,使全班学生都是能通过提问参与教学活动5反馈强化对于学生的回答都给予适当的评价,通过鼓励强化学生的学习4学习支架建构20设计整体性与学习目是的是否一致,大的学习任务是否已转换为小的学习任务5设计适用性学生是否能独立完成的任务,教师提供的帮助是否适合学生,学生自己能否独立完成5设计平等性能否对学生的表现进行鼓励,学生有困难...

1、当您付费下载文档后,您只拥有了使用权限,并不意味着购买了版权,文档只能用于自身使用,不得用于其他商业用途(如 [转卖]进行直接盈利或[编辑后售卖]进行间接盈利)。
2、本站所有内容均由合作方或网友上传,本站不对文档的完整性、权威性及其观点立场正确性做任何保证或承诺!文档内容仅供研究参考,付费前请自行鉴别。
3、如文档内容存在违规,或者侵犯商业秘密、侵犯著作权等,请点击“违规举报”。

碎片内容

长堡中学教师课堂教学技能大赛实施方案

您可能关注的文档

确认删除?
VIP
微信客服
  • 扫码咨询
会员Q群
  • 会员专属群点击这里加入QQ群
客服邮箱
回到顶部