电脑桌面
添加小米粒文库到电脑桌面
安装后可以在桌面快捷访问

高三数学专题复习:选择填空VIP免费

高三数学专题复习:选择填空_第1页
1/9
高三数学专题复习:选择填空_第2页
2/9
高三数学专题复习:选择填空_第3页
3/9
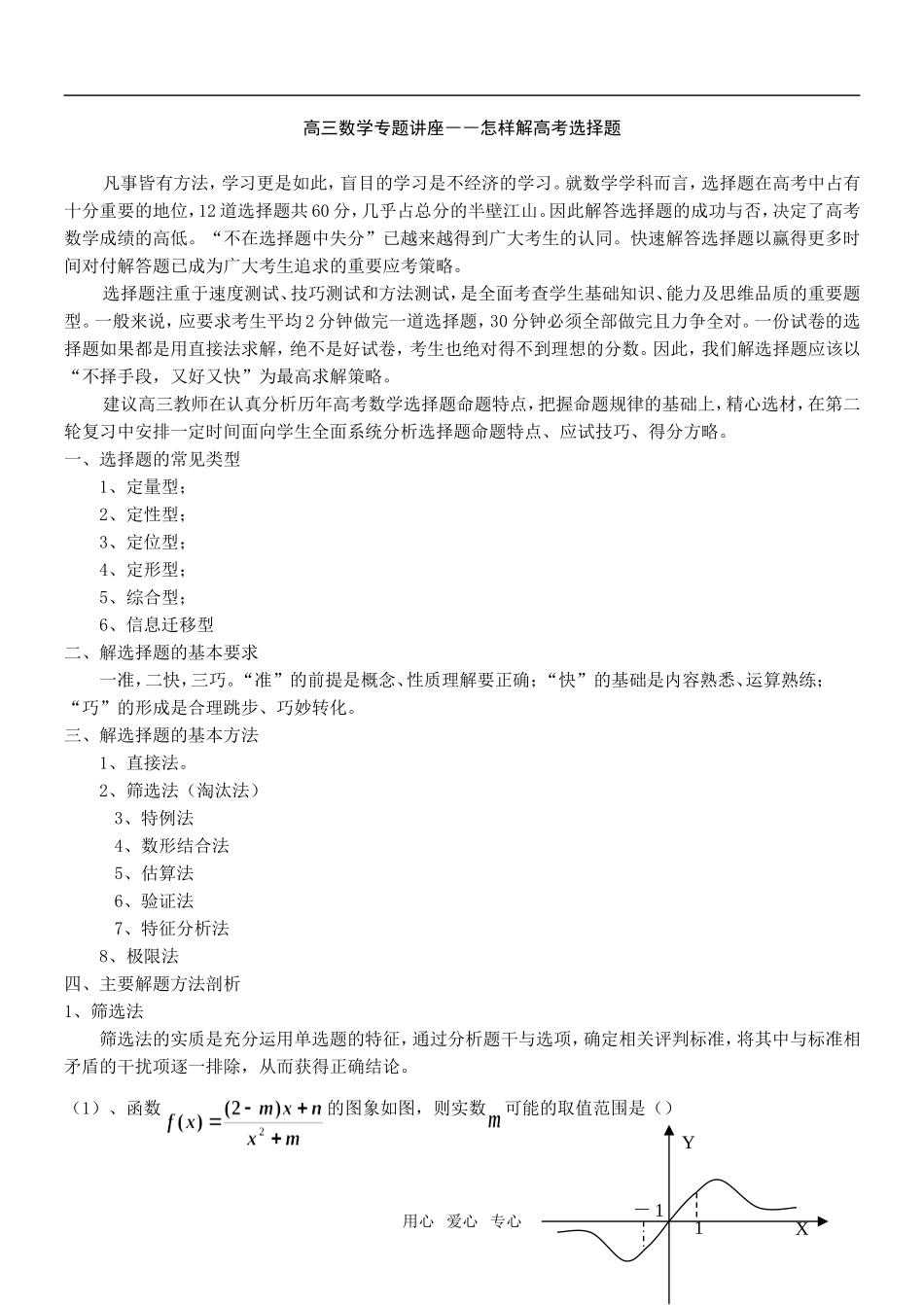
高三数学专题讲座――怎样解高考选择题凡事皆有方法,学习更是如此,盲目的学习是不经济的学习。就数学学科而言,选择题在高考中占有十分重要的地位,12道选择题共60分,几乎占总分的半壁江山。因此解答选择题的成功与否,决定了高考数学成绩的高低。“不在选择题中失分”已越来越得到广大考生的认同。快速解答选择题以赢得更多时间对付解答题已成为广大考生追求的重要应考策略。选择题注重于速度测试、技巧测试和方法测试,是全面考查学生基础知识、能力及思维品质的重要题型。一般来说,应要求考生平均2分钟做完一道选择题,30分钟必须全部做完且力争全对。一份试卷的选择题如果都是用直接法求解,绝不是好试卷,考生也绝对得不到理想的分数。因此,我们解选择题应该以“不择手段,又好又快”为最高求解策略。建议高三教师在认真分析历年高考数学选择题命题特点,把握命题规律的基础上,精心选材,在第二轮复习中安排一定时间面向学生全面系统分析选择题命题特点、应试技巧、得分方略。一、选择题的常见类型1、定量型;2、定性型;3、定位型;4、定形型;5、综合型;6、信息迁移型二、解选择题的基本要求一准,二快,三巧。“准”的前提是概念、性质理解要正确;“快”的基础是内容熟悉、运算熟练;“巧”的形成是合理跳步、巧妙转化。三、解选择题的基本方法1、直接法。2、筛选法(淘汰法)3、特例法4、数形结合法5、估算法6、验证法7、特征分析法8、极限法四、主要解题方法剖析1、筛选法筛选法的实质是充分运用单选题的特征,通过分析题干与选项,确定相关评判标准,将其中与标准相矛盾的干扰项逐一排除,从而获得正确结论。(1)、函数的图象如图,则实数可能的取值范围是()用心爱心专心-11XYA.(1,2)B.C.D.解析:由图象可知,函数的定义域为实数集R,对任意实数都成立,,排除B、C、D,故选A。(2)、已知,则的解析式可表示为()A.B.C.D.解析:令,由已知得,只有C满足,故选C。(3)、若为三角形中最小内角,则的值域是()A.B.C.D.解析:因为为三角形中最小内角,由此可推,排除错误支B、C、D,故选A(4)、已知点在第一象限,则在内的取值范围为()A.B.C.D.解析:由于点P在第一象限,故有由此可以排除A、C、D,故选B(5)、若数列的前8项的值各异,且对任意的都成立,则下列中可取遍前8项值的数列为()A.B.C.D.解析:由于对任意的都成立,可知数列以8为周期,选项A、C、D里数列均只能取到数列的奇数项,故选B。(6)、方程至少有一个负根的充要条件是()A.B.C.D.或解析:当时,故排除A、D,当时,,排除B,故选C(7)、已知两点,给出下列曲线方程①,②,③,④,在曲线上存在点P满足的所有曲线方程是()用心爱心专心A.①③B.②④C.①②③D.②③④解析:,MN的中点坐标为,则满足的方程,即,显然它与①无交点,应排除A、C,而根据B、D选项可知,与②④一定有公共点,下面只要判断与③是否有公共点即可,经判断与③有公共点,故选D。2、特例法如果在解题过程中感到“进”有困难或无路可“进”时,而且问题又是一个一般性结论,或题设条件提供的信息暗示答案是一个定值时,可以利用“问题在某一特殊情况下不真,则它在一般性情况下也不真”原理,不妨讨论问题的特殊情形的结果,即合理选择满足题设的特例,如特殊值、特殊函数、特殊数例、特殊图形、图形的特殊位置、特殊方程、特殊模型等,达到肯定一支或否定三支的目的。(1)、在中,,BC=3,则的周长为()A.B.C.D.解析:考虑特殊情况,当时,为等边三角形,则的周长为9,排除B、C,当时,为直角三角形,有,,则的周长为排除A,故选D(2)、已知,在上是的减函数,则的取值范围是A.B.C.D.解析:由单调性知,,排除A、C,取,则当时,无意义,排除D,故选B。(3)、已知函数是偶函数,则的对称轴为()A.B.C.D.解析:因为是偶函数,可作一特殊函数,则变为,即的对称轴为,选C(4)、过抛物线的焦点F作一直线交抛物线于P、Q两点,若线段PF与FQ的长分别是,则等于()A.B.C.D.用心爱心专心解析:抛物线的焦点,特别取平行于轴的弦PQ所在的直线与联立解出,...

1、当您付费下载文档后,您只拥有了使用权限,并不意味着购买了版权,文档只能用于自身使用,不得用于其他商业用途(如 [转卖]进行直接盈利或[编辑后售卖]进行间接盈利)。
2、本站所有内容均由合作方或网友上传,本站不对文档的完整性、权威性及其观点立场正确性做任何保证或承诺!文档内容仅供研究参考,付费前请自行鉴别。
3、如文档内容存在违规,或者侵犯商业秘密、侵犯著作权等,请点击“违规举报”。

碎片内容

高三数学专题复习:选择填空

您可能关注的文档

确认删除?
VIP
微信客服
  • 扫码咨询
会员Q群
  • 会员专属群点击这里加入QQ群
客服邮箱
回到顶部