电脑桌面
添加小米粒文库到电脑桌面
安装后可以在桌面快捷访问

2021届高考化学一轮复习讲义化学平衡状态的判断和化学平衡移动中相关量的变化分析VIP免费

2021届高考化学一轮复习讲义化学平衡状态的判断和化学平衡移动中相关量的变化分析_第1页
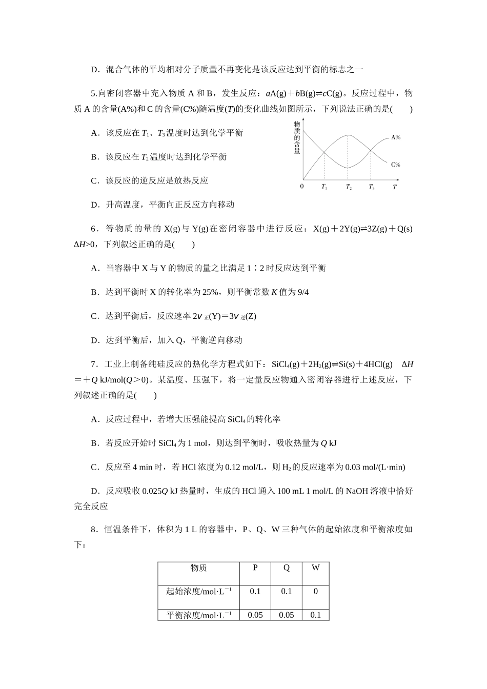
1/10
2021届高考化学一轮复习讲义化学平衡状态的判断和化学平衡移动中相关量的变化分析_第2页
2/10
2021届高考化学一轮复习讲义化学平衡状态的判断和化学平衡移动中相关量的变化分析_第3页
3/10
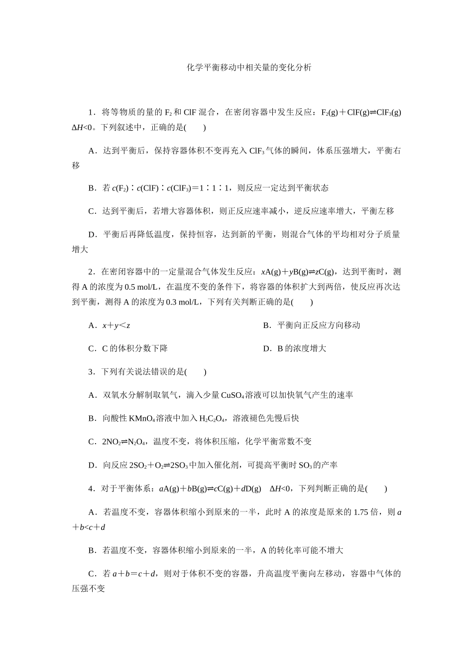
化学平衡移动中相关量的变化分析1.将等物质的量的F2和ClF混合,在密闭容器中发生反应:F2(g)+ClF(g)⇌ClF3(g)ΔH<0。下列叙述中,正确的是()A.达到平衡后,保持容器体积不变再充入ClF3气体的瞬间,体系压强增大,平衡右移B.若c(F2)∶c(ClF)∶c(ClF3)=1∶1∶1,则反应一定达到平衡状态C.达到平衡后,若增大容器体积,则正反应速率减小,逆反应速率增大,平衡左移D.平衡后再降低温度,保持恒容,达到新的平衡,则混合气体的平均相对分子质量增大2.在密闭容器中的一定量混合气体发生反应:xA(g)+yB(g)⇌zC(g),达到平衡时,测得A的浓度为0.5mol/L,在温度不变的条件下,将容器的体积扩大到两倍,使反应再次达到平衡,测得A的浓度为0.3mol/L,下列有关判断正确的是()A.x+y<zB.平衡向正反应方向移动C.C的体积分数下降D.B的浓度增大3.下列有关说法错误的是()A.双氧水分解制取氧气,滴入少量CuSO4溶液可以加快氧气产生的速率B.向酸性KMnO4溶液中加入H2C2O4,溶液褪色先慢后快C.2NO2⇌N2O4,温度不变,将体积压缩,化学平衡常数不变D.向反应2SO2+O2⇌2SO3中加入催化剂,可提高平衡时SO3的产率4.对于平衡体系:aA(g)+bB(g)⇌cC(g)+dD(g)ΔH<0,下列判断正确的是()A.若温度不变,容器体积缩小到原来的一半,此时A的浓度是原来的1.75倍,则a+b0,下列叙述正确的是()A.当容器中X与Y的物质的量之比满足1∶2时反应达到平衡B.达到平衡时X的转化率为25%,则平衡常数K值为9/4C.达到平衡后,反应速率2v正(Y)=3v逆(Z)D.达到平衡后,加入Q,平衡逆向移动7.工业上制备纯硅反应的热化学方程式如下:SiCl4(g)+2H2(g)⇌Si(s)+4HCl(g)ΔH=+QkJ/mol(Q>0)。某温度、压强下,将一定量反应物通入密闭容器进行上述反应,下列叙述正确的是()A.反应过程中,若增大压强能提高SiCl4的转化率B.若反应开始时SiCl4为1mol,则达到平衡时,吸收热量为QkJC.反应至4min时,若HCl浓度为0.12mol/L,则H2的反应速率为0.03mol/(L·min)D.反应吸收0.025QkJ热量时,生成的HCl通入100mL1mol/L的NaOH溶液中恰好完全反应8.恒温条件下,体积为1L的容器中,P、Q、W三种气体的起始浓度和平衡浓度如下:物质PQW起始浓度/mol·L-10.10.10平衡浓度/mol·L-10.050.050.1下列说法不正确的是()A.反应达到平衡时,Q的转化率为50%B.反应可表示为P(g)+Q(g)⇌2W(g),其平衡常数K=4C.达到平衡后,再加入0.1molW,达到新的化学平衡时,W的体积百分含量增加D.达到平衡后,保持其他条件不变,P、W各加入0.05mol,则化学平衡逆向移动9.A是由导热材料制成的密闭容器,B是一耐化学腐蚀且易于传热的透明气球。关闭K2,将等量且少量的NO2通过K1、K3分别充入A、B中,反应起始时,A、B的体积相同(已知:2NO2⇌N2O4ΔH<0)。下列叙述正确的是()A.达到平衡时A和B中NO2气体体积分数相同B.若在A、B中再充入与初始量相等的NO2,则平衡时A、B中NO2转化率都增大C.若气球的体积不再改变,表明B中反应已达到平衡D.室温下,若设法使A、B都保持体积不变,将A套上一个绝热层,B与外界可以进行热传递,则达到平衡时B中气体的颜色较深化学平衡移动中相关量的变化分析1.选D。选项A要特别注意本处的增大压强不是由改变容器的容积来实现的,在改变条件的瞬间,正反应速率不变,逆反应速率增大,因此平衡左移,A错;选项B所给条件不能作为平衡状态判据,B错;选项C若增大容器体积,相当于减小压强,则正、逆反应速率均减小,...

1、当您付费下载文档后,您只拥有了使用权限,并不意味着购买了版权,文档只能用于自身使用,不得用于其他商业用途(如 [转卖]进行直接盈利或[编辑后售卖]进行间接盈利)。
2、本站所有内容均由合作方或网友上传,本站不对文档的完整性、权威性及其观点立场正确性做任何保证或承诺!文档内容仅供研究参考,付费前请自行鉴别。
3、如文档内容存在违规,或者侵犯商业秘密、侵犯著作权等,请点击“违规举报”。

碎片内容

2021届高考化学一轮复习讲义化学平衡状态的判断和化学平衡移动中相关量的变化分析

您可能关注的文档

精品文库+ 关注
实名认证
内容提供者

中小学课件教案大全

相关文档

确认删除?
VIP
微信客服
  • 扫码咨询
会员Q群
  • 会员专属群点击这里加入QQ群
客服邮箱
回到顶部