电脑桌面
添加小米粒文库到电脑桌面
安装后可以在桌面快捷访问

高考历史四大类主观题必备答题术语VIP免费

高考历史四大类主观题必备答题术语_第1页
1/9
高考历史四大类主观题必备答题术语_第2页
2/9
高考历史四大类主观题必备答题术语_第3页
3/9
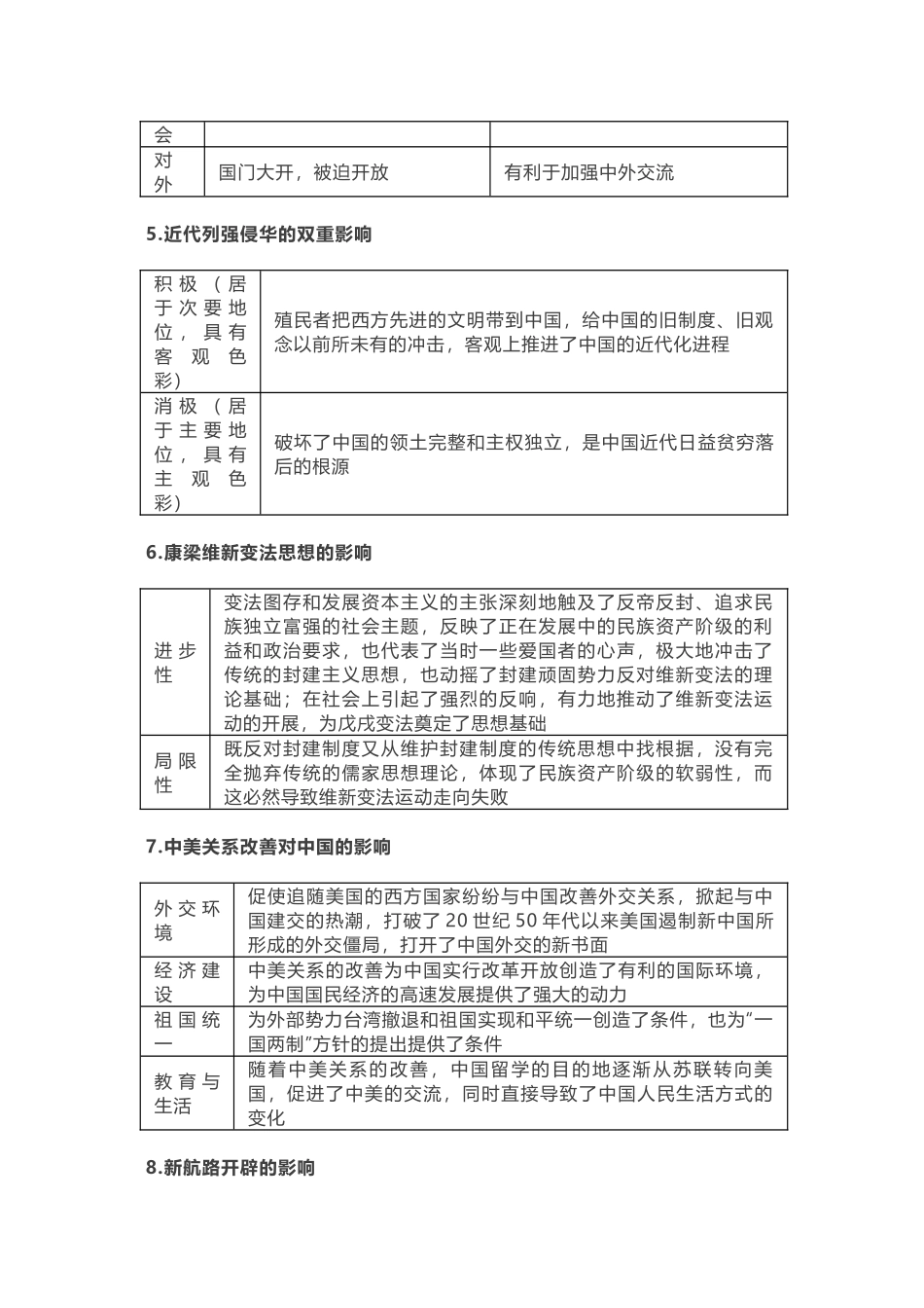
答题术语影响类试题【答题术语】1.海禁和闭关锁国政策的影响积极(次要)在一定程度上阻止了西方殖民势力对中国的侵略,在一定时期内维护了国家的安全消极(主要)使中国日益封闭,脱离了世界发展趋势,失去了利用国际贸易的优势地位开辟海外市场和推进工业化的契机,导致资本主义萌芽发展缓慢,使中国日益落后于世界潮流2.重农抑商政策的影响积极在一定时期内(封建社会前期社会生产力水平较低下的情况下)促进了农业以及社会经济的发展,有利于保障社会稳定,巩固了新兴地主阶级政权消极在封建社会后期尤其是清明时期,在商品经济迅速发展的情况下,统治阶级依然坚持重农抑商的政策,把商农发展对立起来,从长远角度看这既不利于农业发展,又阻碍了资本主义萌芽的成长,违反了经济发展规律,失去了其进步性,导致中国逐渐落后于世界工业文明的潮流3.理学对中国历史的影响积极重视主观意志的力量,对塑造中华民族性格起了积极作用,对后世政治生活、文化教育和社会教化等方面产生了深远影响;其学术思想还传及日本、朝鲜乃至欧洲消极用三纲五常维系封建专制统治,压抑、扼杀人的自然欲求,不利于社会进步4.鸦片战争对中国的影响消极(居于主要地位,具有主观色彩)积极(居于次要地位,具有客观色彩)政治社会性质发生根本性变化,开始沦为半殖民地半封建社会中华民族日益觉醒,民族、民主革命开始经济被卷入资本主义世界主场,成为列强的经济附庸自然经济逐步瓦解,开始了近代化进程思想出现了向本文学习的新思潮社呈现半殖民地色彩社会生活开始发生显著变化会对外国门大开,被迫开放有利于加强中外交流5.近代列强侵华的双重影响积极(居于次要地位,具有客观色彩)殖民者把西方先进的文明带到中国,给中国的旧制度、旧观念以前所未有的冲击,客观上推进了中国的近代化进程消极(居于主要地位,具有主观色彩)破坏了中国的领土完整和主权独立,是中国近代日益贫穷落后的根源6.康梁维新变法思想的影响进步性变法图存和发展资本主义的主张深刻地触及了反帝反封、追求民族独立富强的社会主题,反映了正在发展中的民族资产阶级的利益和政治要求,也代表了当时一些爱国者的心声,极大地冲击了传统的封建主义思想,也动摇了封建顽固势力反对维新变法的理论基础;在社会上引起了强烈的反响,有力地推动了维新变法运动的开展,为戊戌变法奠定了思想基础局限性既反对封建制度又从维护封建制度的传统思想中找根据,没有完全抛弃传统的儒家思想理论,体现了民族资产阶级的软弱性,而这必然导致维新变法运动走向失败7.中美关系改善对中国的影响外交环境促使追随美国的西方国家纷纷与中国改善外交关系,掀起与中国建交的热潮,打破了20世纪50年代以来美国遏制新中国所形成的外交僵局,打开了中国外交的新书面经济建设中美关系的改善为中国实行改革开放创造了有利的国际环境,为中国国民经济的高速发展提供了强大的动力祖国统一为外部势力台湾撤退和祖国实现和平统一创造了条件,也为“一国两制”方针的提出提供了条件教育与生活随着中美关系的改善,中国留学的目的地逐渐从苏联转向美国,促进了中美的交流,同时直接导致了中国人民生活方式的变化8.新航路开辟的影响对西欧引发了商业革命和价格革命,欧洲的主要商路和国际贸易中心从地中海沿岸转移到大西洋沿岸,促进了西欧资本原始积累的进程,加速了西欧封建制度的解体,促进了西欧资本主义的兴起对亚非拉西欧进行了早期殖民扩张,美洲传统社会遭到灭顶之灾;罪恶的黑奴贸易给非洲人民带来深重灾难;是导致亚非拉落后的历史根源对全球以欧洲为中心的世界市场开始形成;打破了人类相对隔绝的状态,人类也由此从各民族分散、孤立地发展开始走向整体世界9.欧洲启蒙运动的影响对法国对法国封建制度进行了深刻的批判,为即将到来的法国大革命作了充分的思想准备对欧美形成了强大的社会思潮,动摇了封建统治的思想基础,推动了资产阶级革命和改革对亚洲启蒙思想家的许多著作被介绍到中国和日本等许多亚洲国家,激励着那里的仁人志士为改造旧社会而斗争对资产阶级时代为资产阶级取得统治地位作了思想上和理论上的准备对世界形成了强大的思想潮流,影...

1、当您付费下载文档后,您只拥有了使用权限,并不意味着购买了版权,文档只能用于自身使用,不得用于其他商业用途(如 [转卖]进行直接盈利或[编辑后售卖]进行间接盈利)。
2、本站所有内容均由合作方或网友上传,本站不对文档的完整性、权威性及其观点立场正确性做任何保证或承诺!文档内容仅供研究参考,付费前请自行鉴别。
3、如文档内容存在违规,或者侵犯商业秘密、侵犯著作权等,请点击“违规举报”。

碎片内容

高考历史四大类主观题必备答题术语

您可能关注的文档

精品文库+ 关注
实名认证
内容提供者

中小学课件教案大全

相关文档

确认删除?
VIP
微信客服
  • 扫码咨询
会员Q群
  • 会员专属群点击这里加入QQ群
客服邮箱
回到顶部