电脑桌面
添加小米粒文库到电脑桌面
安装后可以在桌面快捷访问

套模拟题中的文化常识题VIP免费

套模拟题中的文化常识题_第1页
1/6
套模拟题中的文化常识题_第2页
2/6
套模拟题中的文化常识题_第3页
3/6
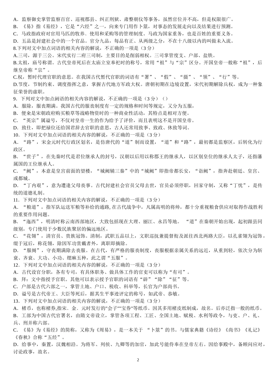
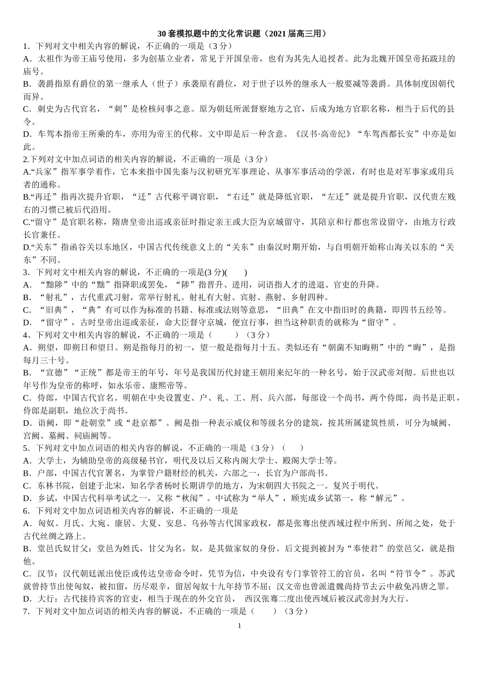
30套模拟题中的文化常识题(2021届高三用)1.下列对文中相关内容的解说,不正确的一项是(3分)A.太祖作为帝王庙号使用,多为创基立业者,常见于开国皇帝,也有为其先人追授者。此为北魏开国皇帝拓跋珪的庙号。B.袭爵指原有爵位的第一继承人(世子)承袭原有爵位,对于世子以外的继承人一般要减等袭爵。具体制度因朝代而异。C.刺史为古代官名,“刺”是检核问事之意。原为朝廷所派督察地方之官,后成为地方官职名称,相当于后代的县令。D.车驾本指帝王所乘的车,亦用为帝王的代称。文中即是后一种含意。《汉书·高帝纪》“车驾西都长安”中亦是如此。2.下列对文中加点词语的相关内容的解说,不正确的一项是(3分)A.“兵家”指军事学着作,它本来指中国先秦与汉初研究军事理论、从事军事活动的学派,有时也是对军事家或用兵者的通称。B.“再迁”指再次提升官职,“迁”古代称平调官职,“右迁”就是降低官职,“左迁”就是提升官职,汉代贵左贱右的习惯已被后代沿用。C.“留守”是官职名称,隋唐皇帝出巡或亲征时指定亲王或大臣为京城留守,其陪京和行都也常设留守,由地方行政长官兼任。D.“关东”指函谷关以东地区,中国古代传统意义上的“关东”由秦汉时期开始,与自明朝开始称山海关以东的“关东”不同。3.下列对文中相关内容的解说,不正确的一项是(3分)()A.“黜陟”中的“黜”指降职或罢免,“陟”指晋升、进用,词语指人才的进退、官吏的升降。B.“射礼”,古代重武习射,常举行射礼。射礼有大射、宾射、燕射、乡射四种。C.“旧典”,“典”有可以作为标准的书籍、标准或法则等意思,“旧典”在文中指旧时的典籍,即四书五经等。D.“留守”,古时皇帝出巡或亲征,命大臣督守京城,便宜行事,担当这种职责的就称为“留守”。4、下列对文中相关内容的解说,不正确的一项是()(3分)A.朔望,即朔日和望日。朔是指每月的初一,望一般是指每月十五。类似还有“朝菌不知晦朔”中的“晦”,是指每月三十号。B.“宣德”“正统”都是帝王的年号,年号是我国历代封建王朝用来纪年的一种名号,始于汉武帝刘彻。后世也以年号作为皇帝的称呼,如永乐帝、康熙帝等。C.侍郎,中国古代官名。明朝在中央设置吏、户、礼、工、刑、兵六部,每部设一个尚书,两个侍郎,尚书是正职,侍郎是副职,地位次于尚书。D.诣阙,即“赴朝堂”或“赴京都”。阙是指一种表示威仪和等级名分的建筑,按其所属建筑性质,可分为城阙、宫阙、墓阙、祠庙阙等。5.下列对文中加点词语的相关内容的解说,不正确的一项是(3分)()A.大学士,为辅助皇帝的高级秘书官,明代及以后又称内阁大学士、殿阁大学士等。B.户部,中国古代官署名,为掌管户籍财经的机关,六部之一,长官为户部尚书。C.东林书院,创建于北宋,知名学者杨时长期讲学的地方,为宋朝四大书院之一。复兴于明代。D.乡试,中国古代科举考试之一,又称“秋闱”。中试称为“举人”,顾宪成乡试第一,称“解元”。6.下列对文中加点词语相关内容的解说,不正确的一项是A.匈奴、月氏、大宛、康居、大夏、安息、乌孙等古代国家政权,都是张骞出使西域过程中所到、所闻之处,处于古代丝绸之路上。B.堂邑氏奴甘父:堂邑为姓氏,甘父为名,奴,是其做家奴的身份。后文提到被封为“奉使君”的堂邑父,就是指他。C.汉节:汉代朝廷派出使臣或传达皇帝命令时,凭节为信,中央设有专门掌管符工的官员,名叫“符节令”。苏武就曾持节出使匈奴,被扣留,历尽艰辛,留居匈奴十九年持节不屈;汉文帝也曾派遣魏尚持节去云中赦免冯唐之罪。D.大行:古代接待宾客的官吏,相当于现在的外交官员,西汉张骞二度出使西域后被汉武帝封为大行。7.下列对文中加点词语的相关内容的解说,不正确的一项是()(3分)1A.监察御史掌管监察百官、巡视郡县、纠正刑狱、肃整朝仪等事务,虽然官位并不高,但是权限很广。B.《易》指《易经》,它是“六经”之一,向来专门用作卜筮,对事态的发展走向以及结果进行预测。C.马政指政府对官用马匹的牧养﹑使用和采购等的管理制度。马政为国家重务,也是百姓的重要义务。D.五品是封建社会中的一个官品。官分九品,每...

1、当您付费下载文档后,您只拥有了使用权限,并不意味着购买了版权,文档只能用于自身使用,不得用于其他商业用途(如 [转卖]进行直接盈利或[编辑后售卖]进行间接盈利)。
2、本站所有内容均由合作方或网友上传,本站不对文档的完整性、权威性及其观点立场正确性做任何保证或承诺!文档内容仅供研究参考,付费前请自行鉴别。
3、如文档内容存在违规,或者侵犯商业秘密、侵犯著作权等,请点击“违规举报”。

碎片内容

套模拟题中的文化常识题

您可能关注的文档

确认删除?
VIP
微信客服
  • 扫码咨询
会员Q群
  • 会员专属群点击这里加入QQ群
客服邮箱
回到顶部