电脑桌面
添加小米粒文库到电脑桌面
安装后可以在桌面快捷访问

长征沿线地区特色文产资料——龙岩市VIP免费

长征沿线地区特色文产资料——龙岩市_第1页
1/3
长征沿线地区特色文产资料——龙岩市_第2页
2/3
长征沿线地区特色文产资料——龙岩市_第3页
3/3
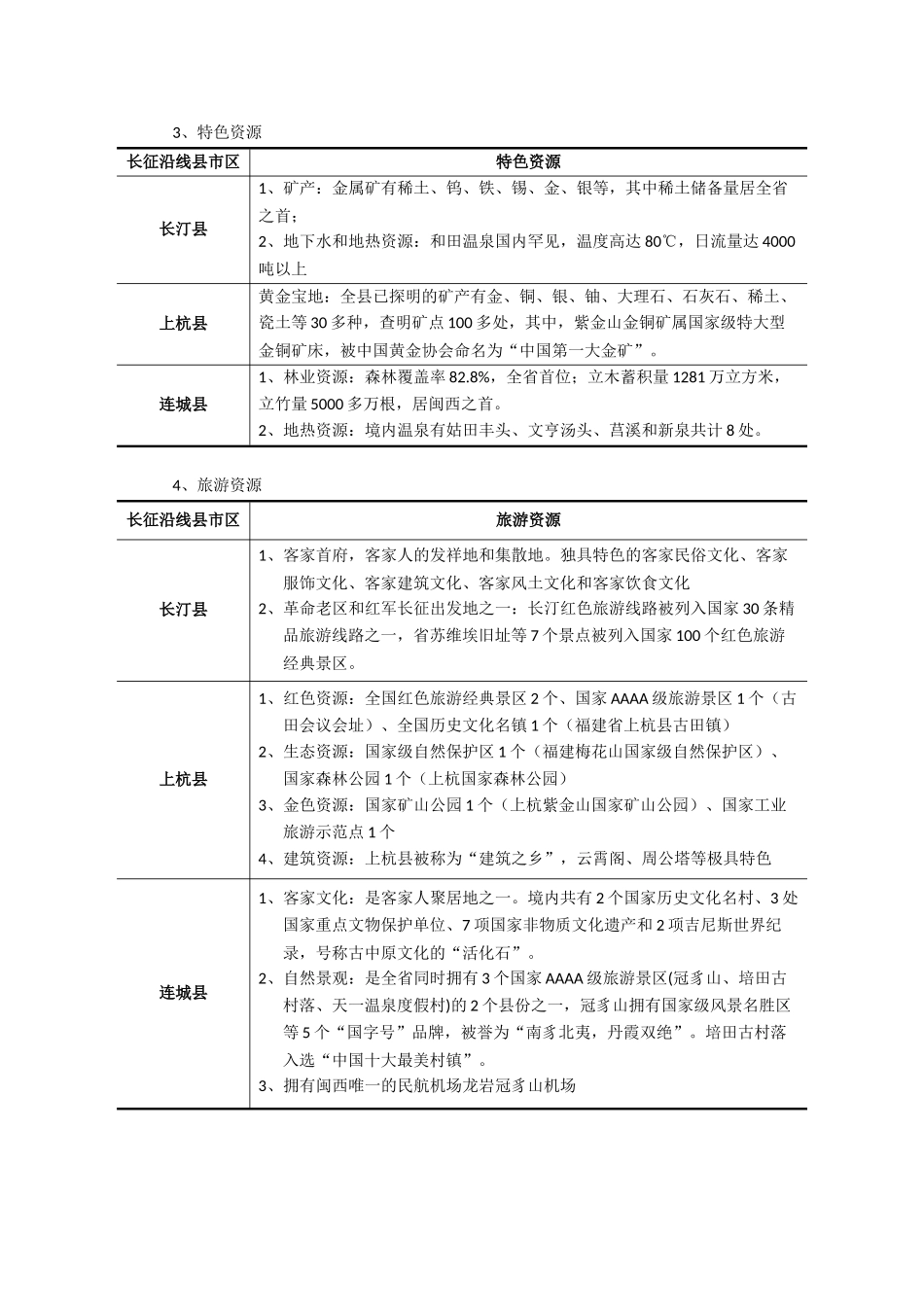
第二章福建省一、龙岩市龙岩市,又称闽西,位于福建西部,地处闽粤赣三省交界。龙岩是内陆邻海城市,是海峡西岸经济区延伸两翼、对接两洲、拓展腹地的交通枢纽与重要通道。龙岩是中国革命老区和中央苏区的组成部分,长征出发地之一,七个县(市、区)均为中央苏区县,享有“二十年红旗不倒”赞誉。当你看到令人震撼的客家围屋生长在崇山峻岭之中,便会惊叹造屋主的创新与创造能力,令今天的我们汗颜。作为客家文化三大中心之一,龙岩的资源正在变成造福人民的瑰宝。相信今天的创造不会输给下一轮的“文化遗产”。龙岩的茶、烟、土特产实在是土地老爷的奉献。1、发展概况基本情况:总面积19027平方公里,人口251万,城镇化率52.1%;2015年底辖2区4县,代管1个地级市。经济状况:2015年,全市实现地区生产总值1738.45亿元,其中,第一产业实现增加值200.62亿元,第二产业实现增加值914.82亿元,第三产业实现增加值623.02亿元。三次产业比例为11.5:52.7:35.8。2015年,全市财政总收入269.81亿元,税收248.42亿元。长征沿线市县区:红军长征经过龙岩市3个县,分别是长汀县、上杭县、连城县。名称城镇化率人口(万人)GDP(亿元)财政(亿元)税收(亿元)森林覆盖率三产概况(亿元)龙岩市52.1%2511738.45269.81248.4277.9%第一产业:200.62亿元第二产业:914.82亿元第三产业:623.02亿元三产比为11.5:52.7:35.8长汀县46.3%40160.068.6579.8%第一产业:28.34亿元第二产业:72.86亿元第三产业:58.86亿元三产比为17.7:45.5:36.8上杭县(2013)41.6%50.8202.326.877.6%第一产业:27.6亿元第二产业:114.8亿元第三产业:59.8亿元三产比为13.6:56.8:29.6连城县42.1%(2014)34(2014)1506.93(2014)82.8%(全省第一)第一产业:29.4亿元第二产业:67亿元第三产业:53.6亿元三产比为19.6:44.7:35.72、特色产业长征沿线县市区特色产业长汀县1、特色农业:河田鸡(世界五大名鸡之一)、豆腐干(“汀州八干”之首)、圆金桔等;2、食品加工:惊风化痰丸,远销东南亚上杭县1、特色农业:重点扶持上杭槐猪、通贤乌兔、上杭萝卜干、上杭乌梅等2、食品加工:烤烟出口、食用菌3、金铜产业:年产值超500亿连城县1、特色农业:红心地瓜干(“闽西八大干”之一)、黑丫头连城白鸭(全国唯一药用鸭、鸭中国粹)、兰花,拥有5个国家地理标志产品2、加工:宣纸(连史纸)、根雕等3、特色资源长征沿线县市区特色资源长汀县1、矿产:金属矿有稀土、钨、铁、锡、金、银等,其中稀土储备量居全省之首;2、地下水和地热资源:和田温泉国内罕见,温度高达80℃,日流量达4000吨以上上杭县黄金宝地:全县已探明的矿产有金、铜、银、铀、大理石、石灰石、稀土、瓷土等30多种,查明矿点100多处,其中,紫金山金铜矿属国家级特大型金铜矿床,被中国黄金协会命名为“中国第一大金矿”。连城县1、林业资源:森林覆盖率82.8%,全省首位;立木蓄积量1281万立方米,立竹量5000多万根,居闽西之首。2、地热资源:境内温泉有姑田丰头、文亨汤头、莒溪和新泉共计8处。4、旅游资源长征沿线县市区旅游资源长汀县1、客家首府,客家人的发祥地和集散地。独具特色的客家民俗文化、客家服饰文化、客家建筑文化、客家风土文化和客家饮食文化2、革命老区和红军长征出发地之一:长汀红色旅游线路被列入国家30条精品旅游线路之一,省苏维埃旧址等7个景点被列入国家100个红色旅游经典景区。上杭县1、红色资源:全国红色旅游经典景区2个、国家AAAA级旅游景区1个(古田会议会址)、全国历史文化名镇1个(福建省上杭县古田镇)2、生态资源:国家级自然保护区1个(福建梅花山国家级自然保护区)、国家森林公园1个(上杭国家森林公园)3、金色资源:国家矿山公园1个(上杭紫金山国家矿山公园)、国家工业旅游示范点1个4、建筑资源:上杭县被称为“建筑之乡”,云霄阁、周公塔等极具特色连城县1、客家文化:是客家人聚居地之一。境内共有2个国家历史文化名村、3处国家重点文物保护单位、7项国家非物质文化遗产和2项吉尼斯世界纪录,号称古中原文化的“活化石”。2、自然景观:是全省同时拥有3个国家AAAA级旅游景区(冠豸山、培田古村落、天一温泉...

1、当您付费下载文档后,您只拥有了使用权限,并不意味着购买了版权,文档只能用于自身使用,不得用于其他商业用途(如 [转卖]进行直接盈利或[编辑后售卖]进行间接盈利)。
2、本站所有内容均由合作方或网友上传,本站不对文档的完整性、权威性及其观点立场正确性做任何保证或承诺!文档内容仅供研究参考,付费前请自行鉴别。
3、如文档内容存在违规,或者侵犯商业秘密、侵犯著作权等,请点击“违规举报”。

碎片内容

长征沿线地区特色文产资料——龙岩市

确认删除?
VIP
微信客服
  • 扫码咨询
会员Q群
  • 会员专属群点击这里加入QQ群
客服邮箱
回到顶部