电脑桌面
添加小米粒文库到电脑桌面
安装后可以在桌面快捷访问

二次函数知识点总结及相关典型题目VIP免费

二次函数知识点总结及相关典型题目_第1页
1/8
二次函数知识点总结及相关典型题目_第2页
2/8
二次函数知识点总结及相关典型题目_第3页
3/8
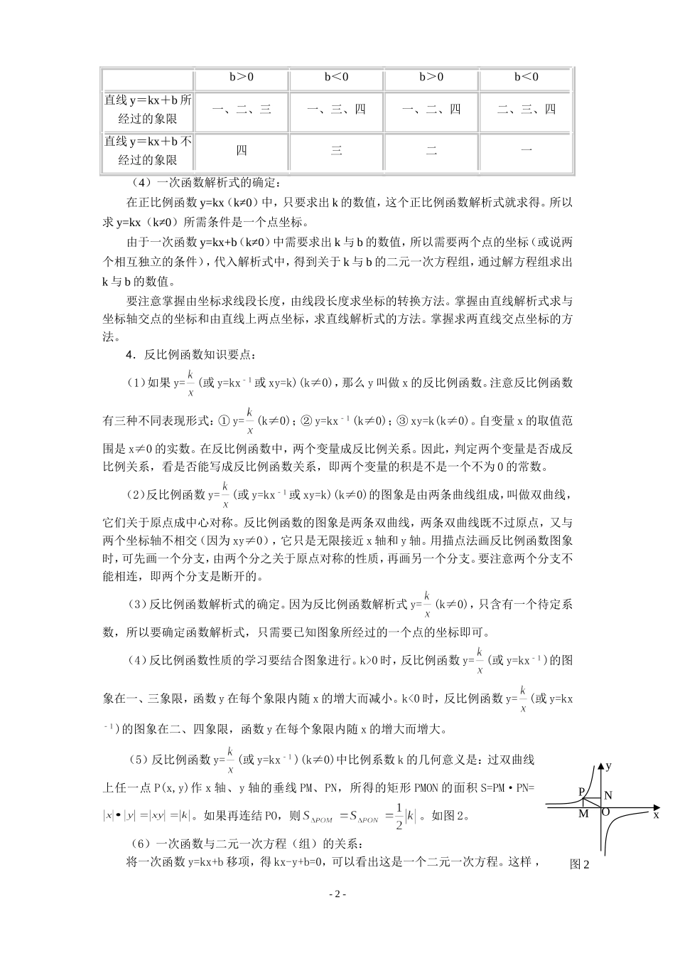
二次函数知识点总结及相关典型题目第一部分基础知识1.知识要点:(1)平面直角坐标系中,每一个点都与有序实数对一一对应;象限与坐标符号如图1。(2)特殊位置上点的坐标特点:①点P(x,y)在x轴上y=0;点P(x,y)在y轴上x=0;②点P(x,y)在第一、三象限角平分线上x=y;点P(x,y)在第二、四象限角平分线上x+y=0;③点P(x,y)关于x轴对称的点的坐标是(x,-y);点P(x,y)关于y轴对称的点的坐标是(-x,y);点P(x,y)关于原点对称的点的坐标是(-x,-y);2.一次函数知识要点:(1)一般地,如果y=kx+b(k、b是常数,k≠0),那么,y叫做x的一次函数。k、b是常数的含义是,对于一个特定的函数式,k和b的值是固定的。k≠0这个条件不能省略不写,若k=0,则y=kx+b变形为y=b,b是关于x的0次式,因此不是一次函数。特别地,当b=0时,一次函数y=kx+b就成为y=kx(k是常数,k≠0),这时y叫做x的正比例函数。正比例函数是一次函数的特例。(2)一次函数的图象是一条直线。由几何知识可得,要画一条直线只要知道两点就可以了。所以一次函数图象的方法是:只要先描出两点,再连成直线就可以了。画正比例函数y=kx的图象,通常取(0,0)和(1,k)两点连成直线。画一次函数y=kx+b(k、b是常数,k≠0)的图象,通常选取和两点连成直线。通常,我们把一次函数y=kx+b的图象叫做直线y=kx+b。直线的倾斜形态与k的关系如下:(1)k>0时,直线的倾斜形态“/”;(2)k<0时,直线的倾斜形态“\”。要树立“数形结合”的数学思想方法。由k的数值(正、负)决定出直线的倾斜形态,反之,由直线的倾斜形态能确定k的正、负。y=kx+b(k≠0)与y=kx(k≠0)的图象是两直平行线。(3)一次函数的性质:一般地,正比例函数y=kx和一次函数y=kx+b都有下列性质:(1)当k>0时,y随x的增大而增大;(2)当k<0时,y随x的增大而减小。直线所经过的象限与k、b的关系:示意图k、b的符号k>0k>0-1-xy0第一象限(+,+)第二象限(-,+)第四象限(+,-)第三象限(-,-)11-1-1图1b>0b<0b>0b<0直线y=kx+b所经过的象限一、二、三一、三、四一、二、四二、三、四直线y=kx+b不经过的象限四三二一(4)一次函数解析式的确定:在正比例函数y=kx(k≠0)中,只要求出k的数值,这个正比例函数解析式就求得。所以求y=kx(k≠0)所需条件是一个点坐标。由于一次函数y=kx+b(k≠0)中需要求出k与b的数值,所以需要两个点的坐标(或说两个相互独立的条件),代入解析式中,得到关于k与b的二元一次方程组,通过解方程组求出k与b的数值。要注意掌握由坐标求线段长度,由线段长度求坐标的转换方法。掌握由直线解析式求与坐标轴交点的坐标和由直线上两点坐标,求直线解析式的方法。掌握求两直线交点坐标的方法。4.反比例函数知识要点:(1)如果y=(或y=kx或xy=k)(k≠0),那么y叫做x的反比例函数。注意反比例函数有三种不同表现形式:①y=(k≠0);②y=kx(k≠0);③xy=k(k≠0)。自变量x的取值范围是x≠0的实数。在反比例函数中,两个变量成反比例关系。因此,判定两个变量是否成反比例关系,看是否能写成反比例函数关系,即两个变量的积是不是一个不为0的常数。(2)反比例函数y=(或y=kx或xy=k)(k≠0)的图象是由两条曲线组成,叫做双曲线,它们关于原点成中心对称。反比例函数的图象是两条双曲线,两条双曲线既不过原点,又与两个坐标轴不相交(因为xy≠0),它只是无限接近x轴和y轴。用描点法画反比例函数图象时,可先画一个分支,由两个分之关于原点对称的性质,再画另一个分支。要注意两个分支不能相连,即两个分支是断开的。(3)反比例函数解析式的确定。因为反比例函数解析式y=(k≠0),只含有一个待定系数,所以要确定函数解析式,只需要已知图象所经过的一个点的坐标即可。(4)反比例函数性质的学习要结合图象进行。k>0时,反比例函数y=(或y=kx)的图象在一、三象限,函数y在每个象限内随x的增大而减小。k<0时,反比例函数y=(或y=kx)的图象在二、四象限,函数y在每个象限内随x的增大而增大。(5)反比例函数y=(或y=kx)(k≠0)中比例系数k的几何意义是:过双曲线上任一点P(x,y)作x轴、y轴的垂线PM、PN,所得的矩形PMON...

1、当您付费下载文档后,您只拥有了使用权限,并不意味着购买了版权,文档只能用于自身使用,不得用于其他商业用途(如 [转卖]进行直接盈利或[编辑后售卖]进行间接盈利)。
2、本站所有内容均由合作方或网友上传,本站不对文档的完整性、权威性及其观点立场正确性做任何保证或承诺!文档内容仅供研究参考,付费前请自行鉴别。
3、如文档内容存在违规,或者侵犯商业秘密、侵犯著作权等,请点击“违规举报”。

碎片内容

二次函数知识点总结及相关典型题目

您可能关注的文档

确认删除?
VIP
微信客服
  • 扫码咨询
会员Q群
  • 会员专属群点击这里加入QQ群
客服邮箱
回到顶部