电脑桌面
添加小米粒文库到电脑桌面
安装后可以在桌面快捷访问

人教版历史八年级上册期中考提纲VIP免费

人教版历史八年级上册期中考提纲_第1页
1/6
人教版历史八年级上册期中考提纲_第2页
2/6
人教版历史八年级上册期中考提纲_第3页
3/6
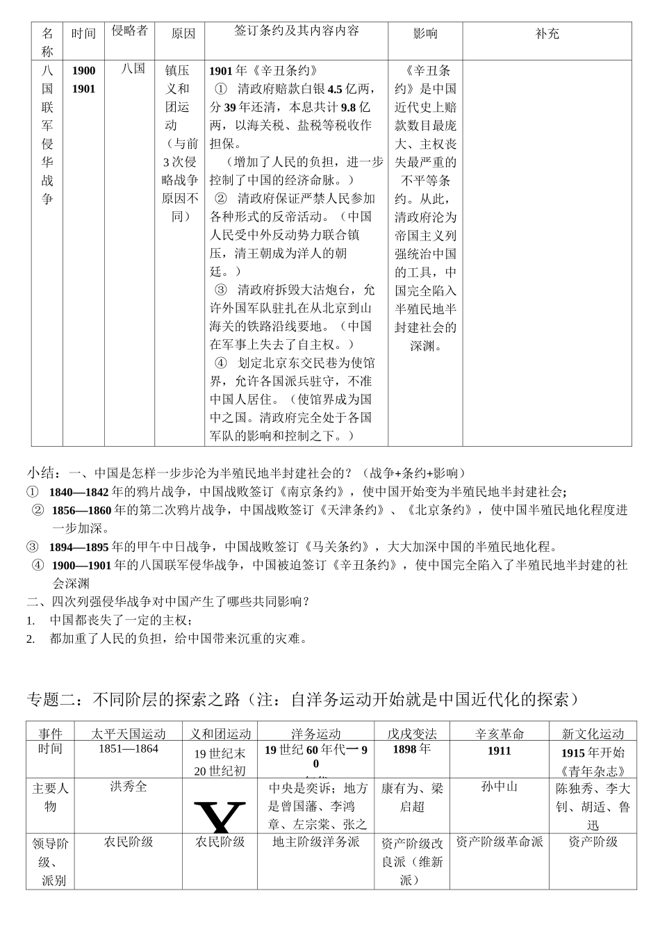
八上1-12课基础复习专题一:列强四次主要侵华战争名称时间侵略者原因签订条约及其内容内容影响补充鸦片战争18401842英国根本原因:英国为了打开中国市场。导火线(直接原因)1.1842年《南京条约》①通商:开放广州、福州、厦门、宁波、上海五处为通商口岸。②割地:割香港岛给英国③赔款:赔款2100万银兀④议税:英商进出口货物应纳税款,必须经过双方协议。2.1843年,中英签订《虎门条约》,获得了领事裁判权、片面最惠国待遇和在通商口岸租地建房的权利。3.1844年签订中美《望厦条①鸦片战争改变了中国历史发展的进程。②中国开始从封建社会变为半殖民地半封建社会。③鸦片战争是中国近代史的开端。鸦片战争中国失败的原因:根本原因:腐朽没落的封建主义不能对抗新兴的资本主义从中国来看:清政府政治腐败;从英国来看:英国资本主义经济发达,科技先进,实力雄厚。第次鸦片战争18561860主凶:英法;帮凶:美俄。西方列强企图进一步打开中市场,扩大侵略权益。《天津条约》:内容:①外国公使进驻北京。②增开汉口、南京等十处为通商口岸。③外国商船和军舰可以在长江各口岸自由航行等特权。《通商章程善后条约》:内容:清政府被迫承认了鸦片贸易的合法化《北京条约》内容:①清政府承认《天津条约》继续有效。②又增开天津为商埠。③割九龙司地方一区给英国。第二次鸦片战争使中国丧失更多主权,西方侵略势力深入到长江中下游地区,沙俄占领中国北方大片领土。中国的半殖民地化程度进一步加深。列强侵华罪行:年英法联军火烧圆明园沙俄侵占中国大片领土:第二次鸦片战争前后,沙俄强迫清政府签订一不列不平等条约,共割占了中国东北和西北多万平方千米领土。甲午中日战争18941895日本日本企图征朝鲜、侵略中国、称霸世界(打开市场)。年,朝鲜东学党起义年李鸿章签订《马关条约》①割地:割辽东半岛、台湾全岛及所有附属岛屿、澎湖列岛给日本。②赔款:赔偿日本兵费白银亿两。③通商:开放沙市、重庆、苏州、杭州为商埠。④设厂:允许日本在通商口岸开设工厂。(商品输出变为资本输出)使外国侵略势力进一步深入中国腹地,大大加深了中国的半殖民地化程度。一、主要战役:①平壤战役左宝贵②黄海大战一一邓世昌③辽东半岛战役徐邦道④威海卫战役丁汝昌(北洋舰队全军覆没)二、列强掀起瓜分中国的狂潮1.列强在中国掀起了抢夺利权、强租海港、划分“势力范围”的瓜分中国狂潮。美国于年提出门户开放政策。名称时间侵略者原因签订条约及其内容内容影响补充八国联军侵华战争19001901八国镇压义和团运动(与前3次侵略战争原因不同)1901年《辛丑条约》①清政府赔款白银4.5亿两,分39年还清,本息共计9.8亿两,以海关税、盐税等税收作担保。(增加了人民的负担,进一步控制了中国的经济命脉。)②清政府保证严禁人民参加各种形式的反帝活动。(中国人民受中外反动势力联合镇压,清王朝成为洋人的朝廷。)③清政府拆毁大沽炮台,允许外国军队驻扎在从北京到山海关的铁路沿线要地。(中国在军事上失去了自主权。)④划定北京东交民巷为使馆界,允许各国派兵驻守,不准中国人居住。(使馆界成为国中之国。清政府完全处于各国军队的影响和控制之下。)⑤改总理衙门为外务部,班列《辛丑条约》是中国近代史上赔款数目最庞大、主权丧失最严重的不平等条约。从此,清政府沦为帝国主义列强统治中国的工具,中国完全陷入半殖民地半封建社会的深渊。小结:一、中国是怎样一步步沦为半殖民地半封建社会的?(战争+条约+影响)①1840—1842年的鸦片战争,中国战败签订《南京条约》,使中国开始变为半殖民地半封建社会;②1856—1860年的第二次鸦片战争,中国战败签订《天津条约》、《北京条约》,使中国半殖民地化程度进一步加深。③1894—1895年的甲午中日战争,中国战败签订《马关条约》,大大加深中国的半殖民地化程。④1900—1901年的八国联军侵华战争,中国被迫签订《辛丑条约》,使中国完全陷入了半殖民地半封建的社会深渊二、四次列强侵华战争对中国产生了哪些共同影响?1.中国都丧失了一定的主权;2.都加重了人民的负担,给中国带来沉重的灾难。专题二:不同阶层的探索之路(注:自洋务运...

1、当您付费下载文档后,您只拥有了使用权限,并不意味着购买了版权,文档只能用于自身使用,不得用于其他商业用途(如 [转卖]进行直接盈利或[编辑后售卖]进行间接盈利)。
2、本站所有内容均由合作方或网友上传,本站不对文档的完整性、权威性及其观点立场正确性做任何保证或承诺!文档内容仅供研究参考,付费前请自行鉴别。
3、如文档内容存在违规,或者侵犯商业秘密、侵犯著作权等,请点击“违规举报”。

碎片内容

人教版历史八年级上册期中考提纲

确认删除?
VIP
微信客服
  • 扫码咨询
会员Q群
  • 会员专属群点击这里加入QQ群
客服邮箱
回到顶部