电脑桌面
添加小米粒文库到电脑桌面
安装后可以在桌面快捷访问

小学汉语拼音教学VIP免费

小学汉语拼音教学_第1页
1/4
小学汉语拼音教学_第2页
2/4
小学汉语拼音教学_第3页
3/4
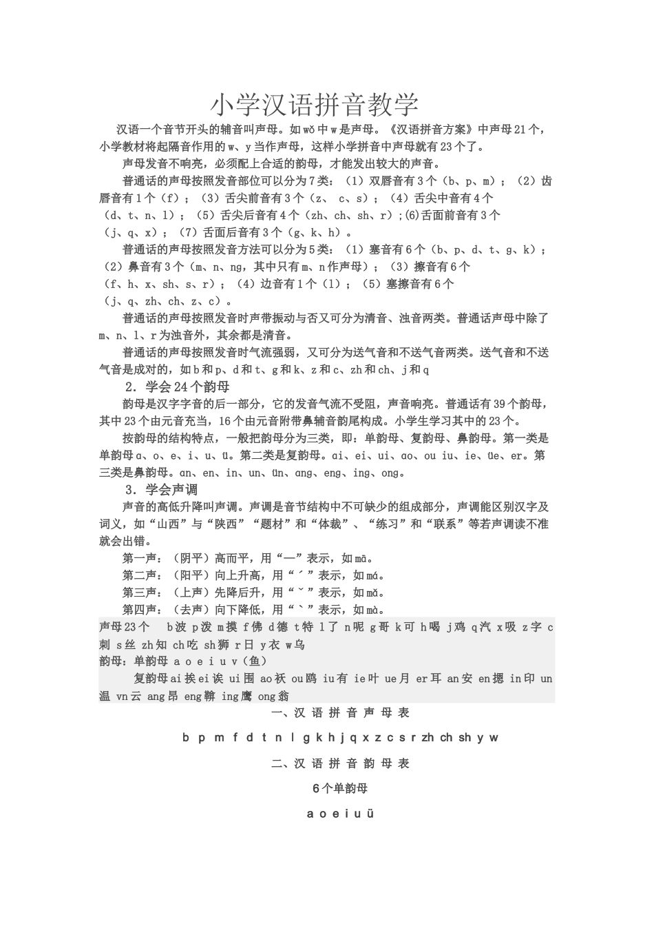
小学汉语拼音教学汉语一个音节开头的辅音叫声母。如wǒ中w是声母。《汉语拼音方案》中声母21个,小学教材将起隔音作用的w、y当作声母,这样小学拼音中声母就有23个了。声母发音不响亮,必须配上合适的韵母,才能发出较大的声音。普通话的声母按照发音部位可以分为7类:(1)双唇音有3个(b、p、m);(2)齿唇音有1个(f);(3)舌尖前音有3个(z、c、s);(4)舌尖中音有4个(d、t、n、l);(5)舌尖后音有4个(zh、ch、sh、r);(6)舌面前音有3个(j、q、x);(7)舌面后音有3个(g、k、h)。普通话的声母按照发音方法可以分为5类:(1)塞音有6个(b、p、d、t、ɡ、k);(2)鼻音有3个(m、n、nɡ,其中只有m、n作声母);(3)擦音有6个(f、h、x、sh、s、r);(4)边音有1个(l);(5)塞擦音有6个(j、q、zh、ch、z、c)。普通话的声母按照发音时声带振动与否又可分为清音、浊音两类。普通话声母中除了m、n、l、r为浊音外,其余都是清音。普通话的声母按照发音时气流强弱,又可分为送气音和不送气音两类。送气音和不送气音是成对的,如b和p、d和t、g和k、z和c、zh和ch、j和q2.学会24个韵母韵母是汉字字音的后一部分,它的发音气流不受阻,声音响亮。普通话有39个韵母,其中23个由元音充当,16个由元音附带鼻辅音韵尾构成。小学生学习其中的23个。按韵母的结构特点,一般把韵母分为三类,即:单韵母、复韵母、鼻韵母。第一类是单韵母ɑ、o、e、i、u、ü。第二类是复韵母。ɑi、ei、ui、ɑo、ouiu、ie、üe、er。第三类是鼻韵母。ɑn、en、in、un、ün、ɑnɡ、enɡ、inɡ、onɡ。3.学会声调声音的高低升降叫声调。声调是音节结构中不可缺少的组成部分,声调能区别汉字及词义,如“山西”与“陕西”“题材”和“体裁”、“练习”和“联系”等若声调读不准就会出错。第一声:(阴平)高而平,用“—”表示,如mā。第二声:(阳平)向上升高,用“ˊ”表示,如má。第三声:(上声)先降后升,用“ˇ”表示,如mǎ。第四声:(去声)向下降低,用“ˋ”表示,如mà。声母23个b波p泼m摸f佛d德t特l了n呢g哥k可h喝j鸡q汽x吸z字c刺s丝zh知ch吃sh狮r日y衣w乌韵母:单韵母aoeiuv(鱼)复韵母ai挨ei诶ui围ao袄ou鸥iu有ie叶ue月er耳an安en摁in印un温vn云ang昂eng鞥ing鹰ong翁一、汉语拼音声母表bpmfdtnlgkhjqxzcsrzhchshyw二、汉语拼音韵母表6个单韵母aoeiuü9个复韵母aieiaoouieüeuiiuer5个前鼻韵母aneninunün4个后鼻韵母angengingong三、整体认读音节zhichishirizicisiyiwuyuyeyueyinyunyuanying读法:声母表b(玻)p(坡)m(摸)f(佛)d(得)t(特)n(讷)l(勒)g(哥)k(科)h(喝)x(希)j(基)q(欺)W(屋)zh(知)ch(吃)sh(诗)r(日)z(资)c(雌)s(思)韵母表i(衣)u(乌)ü(迂)a(啊)ia(呀)ua(蛙)o(喔)uo(窝)e(鹅)ie(耶)üe(约)ai(爱)uai(歪)ei(诶)uei(威)ao(熬)iao(腰)ou(欧)iou(忧)an(安)ian(烟)uan(弯)üan(冤)en(恩)in(因)uen(温)ün(晕)ang(昂)iang(央)uang(汪)eng(亨)ing(英)ueng(翁)ong(轰)iong(雍)语拼音方案在拼写汉字时还有一些特别的规定:(1)“知,吃,诗,日,知,雌,思“等字的韵母是i.拼音分别为zhi,chi,shi,ri,zi,ci,si.(2)i行的韵母前面没有声母时,i改用y.写成yi(衣),ya(呀),ye(耶),yao(腰),you(忧),yan(烟),yin(因),yang(央),ying(英),yong(雍).(3)u行的韵母,前面没有声母时,u改用w.写成wu(乌),wa(蛙),wo(窝),wai(歪),wei(威),wan(弯),wen(温),wang(汪),weng(翁).(4)ü行的韵母,前面没有声母时,写成yu(迂),yue(约),yuan(冤),yun(晕).(5)ü行的韵母跟声母j,q,x,拼的时候,ü写成u,如ju(居),qu(区),xu(虚).(6)ü行的韵母跟声母n,l拼的时候,仍写成nv(女),lv(吕).(7)iou,uei,uen,前面加声母时,改为iu,ui,un,例如niu(牛),gui(归),lun(论).教师必备的教育新理念1、教育,要有理想;教育,要有思想;教育,要有信念;教育,要有追求。2、知识教育靠“灌输”,人文教育靠熏陶。3、不称职的教师在教学中让学生适应自己,带着知识走向学生;而优秀的教师在教学中则是让自己去适应学生,带着学生走向知识。前者是授人以鱼,后者是授人以渔。4、这几种比喻很值得我们教师欣赏:教师是...

1、当您付费下载文档后,您只拥有了使用权限,并不意味着购买了版权,文档只能用于自身使用,不得用于其他商业用途(如 [转卖]进行直接盈利或[编辑后售卖]进行间接盈利)。
2、本站所有内容均由合作方或网友上传,本站不对文档的完整性、权威性及其观点立场正确性做任何保证或承诺!文档内容仅供研究参考,付费前请自行鉴别。
3、如文档内容存在违规,或者侵犯商业秘密、侵犯著作权等,请点击“违规举报”。

碎片内容

小学汉语拼音教学

您可能关注的文档

确认删除?
VIP
微信客服
  • 扫码咨询
会员Q群
  • 会员专属群点击这里加入QQ群
客服邮箱
回到顶部