电脑桌面
添加小米粒文库到电脑桌面
安装后可以在桌面快捷访问

人体内废物的排出VIP免费

人体内废物的排出_第1页
1/5
人体内废物的排出_第2页
2/5
人体内废物的排出_第3页
3/5
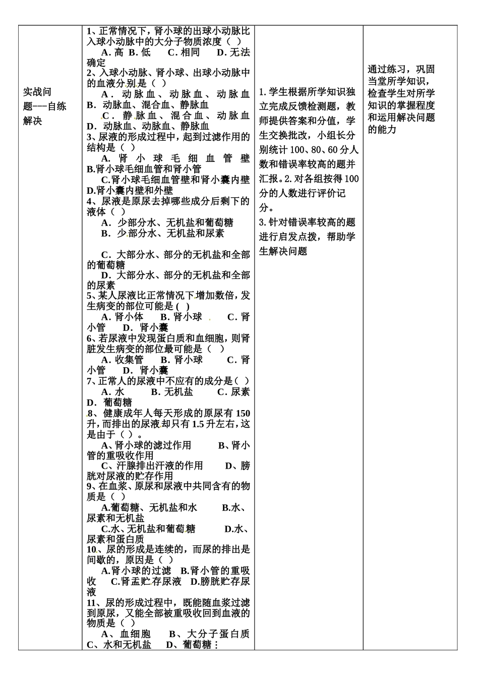
《人体内废物的排出》教学设计总第_______课时东安县塘复中学邓玉芳教学目标1.描述尿液的形成过程和排出过程。2.通过资料分析活动,培养学生根据实验数据进行科学推测的能力。3.培养学生自主学习的能力,主动搜集、分析资料的能力,获取新知识的能力。教学重点描述肾的滤过作用和重吸收作用。教学难点肾的结构与肾的滤过作用和重吸收作用的关系。教学方法小组合作探究教具准备多媒体教学环节教师活动学生活动设计意图一.导入新课---展示问题人体每天必须排出一定量的尿液。喝水多时,尿量会增加;喝水少时,尿量会减少。据科学测定,成年人一昼夜产生的原尿约为150L,而每天的尿液量仅为1—1.5L,这是什么原因呢?学生思考,准备参与激发学生学习兴趣二.自主学习---认识问题展示学案:尿液形成的过程:血液流经肾小球时除外,血浆中的部分水、无机盐、葡萄糖和尿素等物质都可以过滤到肾小囊中,称为;原尿流经时,全部、大部分和部分等都被重吸收,形成了尿液。1.以5分钟时间阅读课本并完成学案中的相关习题。2.展示并分组(轮答)评价记分锻炼学生自主学习的能力及提出问题和解决问题的能力三.合作探究---解决问题1、人体每天必须排出一定量的尿液。喝水多时,尿量会增加;喝水少时,尿量会减少。据科学测定,成年人一昼夜产生的原尿约为150L,而每天的尿液量仅为1—1.5L,请同学们推测一下,原尿与尿液的区别大的可能原因是什么?2、[资料分析]:请同学们阅读书P72的短文和“蛙的血浆、原尿、尿液成分比较表”,看一看表中的数据发生了什么变化?[思考]:(1)什么是原尿?(2)比较尿液和血浆的成分发生了什么变化?你认为排尿主要排出哪些物质?(3)血浆和原尿成分的变化,说明肾小球和肾小囊壁的作用有什么特点?(4)在原尿中出现葡萄糖而在尿液中并没有,这说明肾小管有什么作用?3、肾小球的滤过作用:肾小球和肾小囊壁过滤血液除了_______和大分子的_______以外的血浆成分都可以过滤,在肾小囊中形成______。4、肾小管的重吸收作用对人体有用的物质,包括大部分_____、全部_______和部分____________被重吸收进入包绕在肾小管外面的毛细血管中,剩下的形成______。.通过组内交流讨论,完成合作探究题以小组为单位带着思考题进行阅读、讨论,分析数据。通过短文阅读,认识到原尿是肾小囊内的液体。通过分析血浆、原尿、尿液中各种成分的含量,分析出尿液排出的主要物质,并推测出肾小球和肾小囊壁的透过作用,以及肾小管的重吸收功能。学生展示并分组(抢答)评价记分培养学生合作探究能力及分析问题的能力。实战问题---自练解决1、正常情况下,肾小球的出球小动脉比入球小动脉中的大分子物质浓度()A.高B.低C.相同D.无法确定2、入球小动脉、肾小球、出球小动脉中的血液分别是()A.动脉血、动脉血、动脉血B.动脉血、混合血、静脉血C.静脉血、混合血、动脉血D.动脉血、动脉血、静脉血3、尿液的形成过程中,起到过滤作用的结构是()A.肾小球毛细血管壁B.肾小球毛细血管和肾小管C.肾小球毛细血管壁和肾小囊内壁D.肾小囊内壁和外壁4、尿液是原尿去掉哪些成分后剩下的液体()A.少部分水、无机盐和葡萄糖B.少部分水、无机盐和尿素[来源:学§科§网Z§X§X§K]C.大部分水、部分的无机盐和全部的葡萄糖D.大部分水、部分的无机盐和全部的尿素5、某人尿液比正常情况下增加数倍,发生病变的部位可能是()A.肾小体B.肾小球C.肾小管D.肾小囊6、若尿液中发现蛋白质和血细胞,则肾脏发生病变的部位最可能是()A.收集管B.肾小球C.肾小管D.肾小囊7、正常人的尿液中不应有的成分是()A.水B.无机盐C.尿素D.葡萄糖8、健康成年人每天形成的原尿有150升,而排出的尿液却只有1.5升左右,这是由于()。A、肾小球的滤过作用B、肾小管的重吸收作用C、汗腺排出汗液的作用D、膀胱对尿液的贮存作用9、在血浆、原尿和尿液中共同含有的物质是()A.葡萄糖、无机盐和水B.水、尿素和无机盐C.水、无机盐和葡萄糖D.水、尿素和蛋白质10、尿的形成是连续的,而尿的排出是间歇的,原因是()[来源:Zxxk.Com]A.肾小球的过滤B.肾小管的重吸收C.肾盂贮存尿液D.膀胱贮存尿液[来源...

1、当您付费下载文档后,您只拥有了使用权限,并不意味着购买了版权,文档只能用于自身使用,不得用于其他商业用途(如 [转卖]进行直接盈利或[编辑后售卖]进行间接盈利)。
2、本站所有内容均由合作方或网友上传,本站不对文档的完整性、权威性及其观点立场正确性做任何保证或承诺!文档内容仅供研究参考,付费前请自行鉴别。
3、如文档内容存在违规,或者侵犯商业秘密、侵犯著作权等,请点击“违规举报”。

碎片内容

人体内废物的排出

您可能关注的文档

精品文库+ 关注
实名认证
内容提供者

中小学课件教案大全

确认删除?
VIP
微信客服
  • 扫码咨询
会员Q群
  • 会员专属群点击这里加入QQ群
客服邮箱
回到顶部