电脑桌面
添加小米粒文库到电脑桌面
安装后可以在桌面快捷访问

带状疱疹后神经痛诊疗中国专家共识(2016版)VIP免费

带状疱疹后神经痛诊疗中国专家共识(2016版)_第1页
1/6
带状疱疹后神经痛诊疗中国专家共识(2016版)_第2页
2/6
带状疱疹后神经痛诊疗中国专家共识(2016版)_第3页
3/6
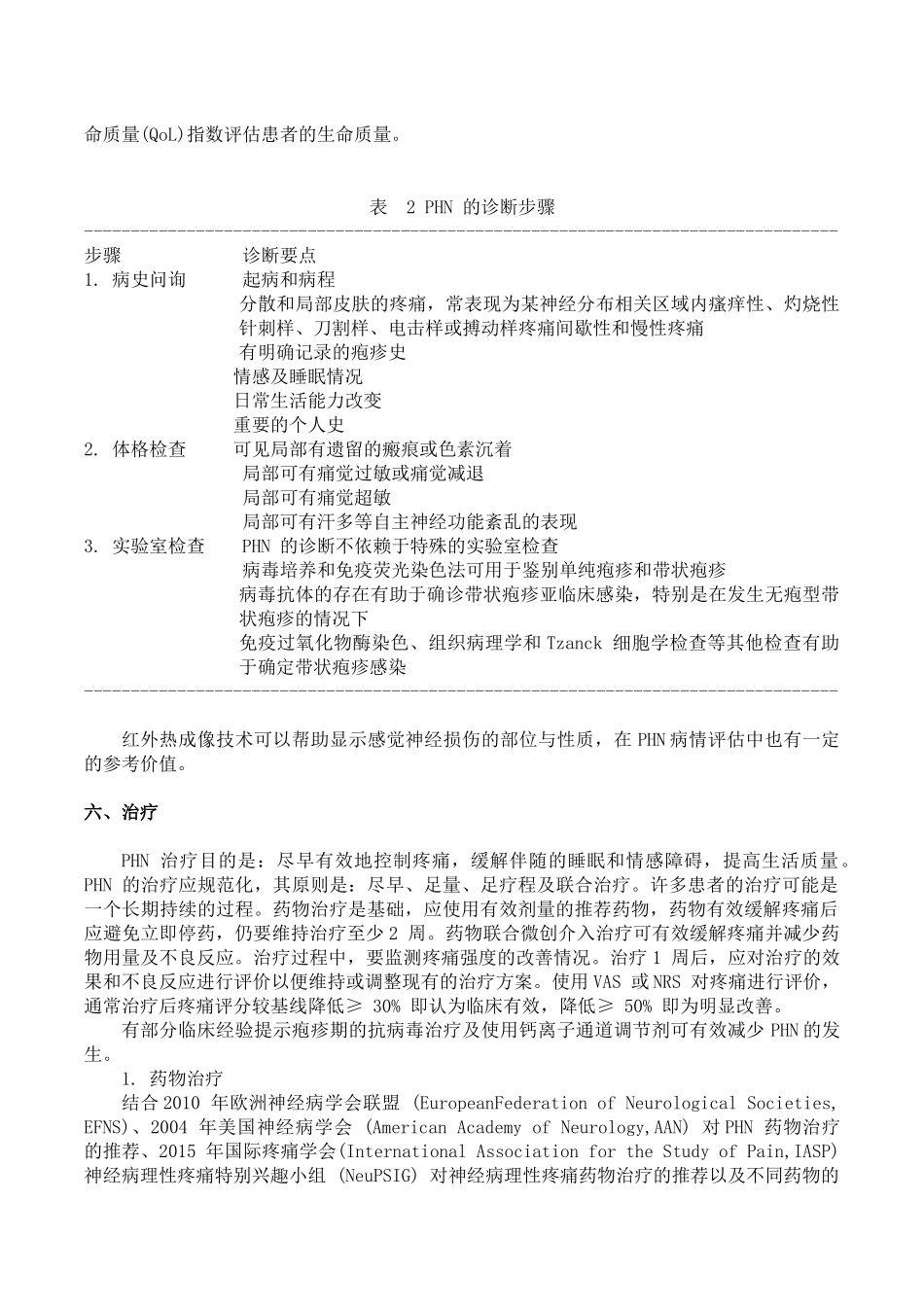
带状疱疹后神经痛诊疗中国专家共识带状疱疹后神经痛诊疗共识编写专家组一、定义带状疱疹后神经痛(postherpeticneuralgia,PHN)定义为带状疱疹(HerpesZoster,HZ)皮疹愈合后持续1个月及以上的疼痛,是带状疱疹最常见的并发症。PHN是最常见的一种神经病理性疼痛,可表现为持续性疼痛,也可缓解一段时间后再次出现。二、流行病学PHN的发病率及患病率因疼痛持续时间和强度的定义不同而异,荟萃分析数据显示PHN人群每年发病率为3.9~42.0/10万。带状疱疹的年发病率约为3~5‰。约9%~34%的带状疱疹患者会发生PHN。带状疱疹和PHN的发病率及患病率均有随年龄增加而逐渐升高的趋势,60岁及以上的带状疱疹患者约65%会发生PHN,70岁及以上者中则可达75%。我国尚缺乏相关研究数据,据以上资料估计我国约有400万的PHN患者。PHN的危险因素(见表1)。三、发病机制带状疱疹的病原体是水痘-带状疱疹病毒(Varicella-ZosterVirus,VZV),病毒经上呼吸道或睑结膜侵入人体引起全身感染,初次感染在幼儿表现为水痘,在成人可为隐性感染。病毒沿感觉神经侵入脊神经节或脑神经感觉神经节内并潜伏,当机体免疫功能低下时,潜伏的病毒再活化,大量复制并沿感觉神经纤维向所支配的皮节扩散,发生带状疱疹。受累神经元发生炎症、出血,甚至坏死,临床表现为神经元功能紊乱、异位放电、外周及中枢敏化,导致疼痛。PHN的发生机制目前不完全明了,神经可塑性是PHN产生的基础,其机制可能涉及:①外周敏化:感觉神经损伤诱导初级感觉神经元发生神经化学、生理学和解剖学的变化,引起外周伤害性感受器敏化,放大其传入的神经信号,并可影响未损伤的邻近神经元;②中枢敏化:中枢敏化是指脊髓及脊髓以上痛觉相关神经元的兴奋性异常升高或突触传递增强,从而放大疼痛信号的传递,包括神经元的自发性放电活动增多、感受域扩大、对外界刺激阈值降低、对阈上刺激的反应增强等病理生理过程。脊髓及脊髓以上水平神经结构和功能的改变,包括电压门控钙离子通道α2-δ亚基及钠离子通道表达上调、抑制性神经元的功能下降、支持细胞的坏死等,这些病理生理改变引起中枢敏化。相应的临床表现有自发性疼痛(spontaneouspain)、痛觉过敏(hyperalgesia)、痛觉超敏(allodynia)等。痛觉超敏即为正常的非伤害性刺激通过Aδ及Aβ低阈值机械受体引起脊髓背角疼痛信号的产生。PHN持续疼痛的主要机制在于中枢敏化。③炎性反应:水痘-带状疱疹病毒的表达通过继发的炎性反应导致周围神经兴奋性及敏感性增加。④去传入(differentiation):初级传入纤维广泛变性坏死,中枢神经元发生去传入现象,引起继发性中枢神经元兴奋性升高,另外,还涉及交感神经功能异常。四、临床表现1.疼痛的临床表现带状疱疹后神经痛临床表现复杂多样,可呈间断,也可为持续性,特点如下:疼痛部位:常见于单侧胸部、三叉神经(主要是眼支)或颈部,其中胸部占50%,头面部、颈部及腰部分别各占10%~20%,骶尾部占2%~8%,其他部位<1%。PHN的疼痛部位通常比疱疹区域有所扩大,极少数患者会发生双侧疱疹。疼痛性质:疼痛性质多样,可为烧灼样、电击样、刀割样、针刺样或撕裂样。可以一种疼痛为主,也可以多样疼痛并存。疼痛特征:①自发痛:在没有任何刺激情况下,在皮疹分布区及附近区域出现的疼痛。②痛觉过敏:对伤害性刺激的反应增强或延长。③痛觉超敏:非伤害性刺激引起的疼痛,如接触衣服或床单等轻微触碰或温度的微小变化而诱发疼痛。④感觉异常:疼痛部位常伴有一些感觉异常,如紧束样感觉、麻木、蚁行感或瘙痒感,也可出现客观感觉异常,如温度觉和振动觉异常,感觉迟钝或减退。病程:30%~50%患者的疼痛持续超过1年,部分病程可达10年或更长。2.其他临床表现PHN患者常伴情感、睡眠及生命质量的损害。45%患者的情感受到中重度干扰,表现为焦虑、抑郁、注意力不集中等。有研究报道,60%的患者曾经或经常有自杀想法。超过40%的患者伴有中-重度睡眠障碍及日常生活的中-重度干扰。患者还常出现多种全身症状,如慢性疲乏、厌食、体重下降、缺乏活动等。患者疼痛程度越重,活力、睡眠和总体生命质量所受影响越严重。值得注意的是,患者的家属也易出现疲乏、应激、失...

1、当您付费下载文档后,您只拥有了使用权限,并不意味着购买了版权,文档只能用于自身使用,不得用于其他商业用途(如 [转卖]进行直接盈利或[编辑后售卖]进行间接盈利)。
2、本站所有内容均由合作方或网友上传,本站不对文档的完整性、权威性及其观点立场正确性做任何保证或承诺!文档内容仅供研究参考,付费前请自行鉴别。
3、如文档内容存在违规,或者侵犯商业秘密、侵犯著作权等,请点击“违规举报”。

碎片内容

带状疱疹后神经痛诊疗中国专家共识(2016版)

书海行舟+ 关注
实名认证
内容提供者

热爱教学事业,对互联网知识分享很感兴趣

相关文档

确认删除?
VIP
微信客服
  • 扫码咨询
会员Q群
  • 会员专属群点击这里加入QQ群
客服邮箱
回到顶部