电脑桌面
添加小米粒文库到电脑桌面
安装后可以在桌面快捷访问

新苑高中2014-2015学年高三二练模拟 文综历史部分 试卷(一)【附答案】VIP免费

新苑高中2014-2015学年高三二练模拟 文综历史部分 试卷(一)【附答案】_第1页
1/6
新苑高中2014-2015学年高三二练模拟 文综历史部分 试卷(一)【附答案】_第2页
2/6
新苑高中2014-2015学年高三二练模拟 文综历史部分 试卷(一)【附答案】_第3页
3/6
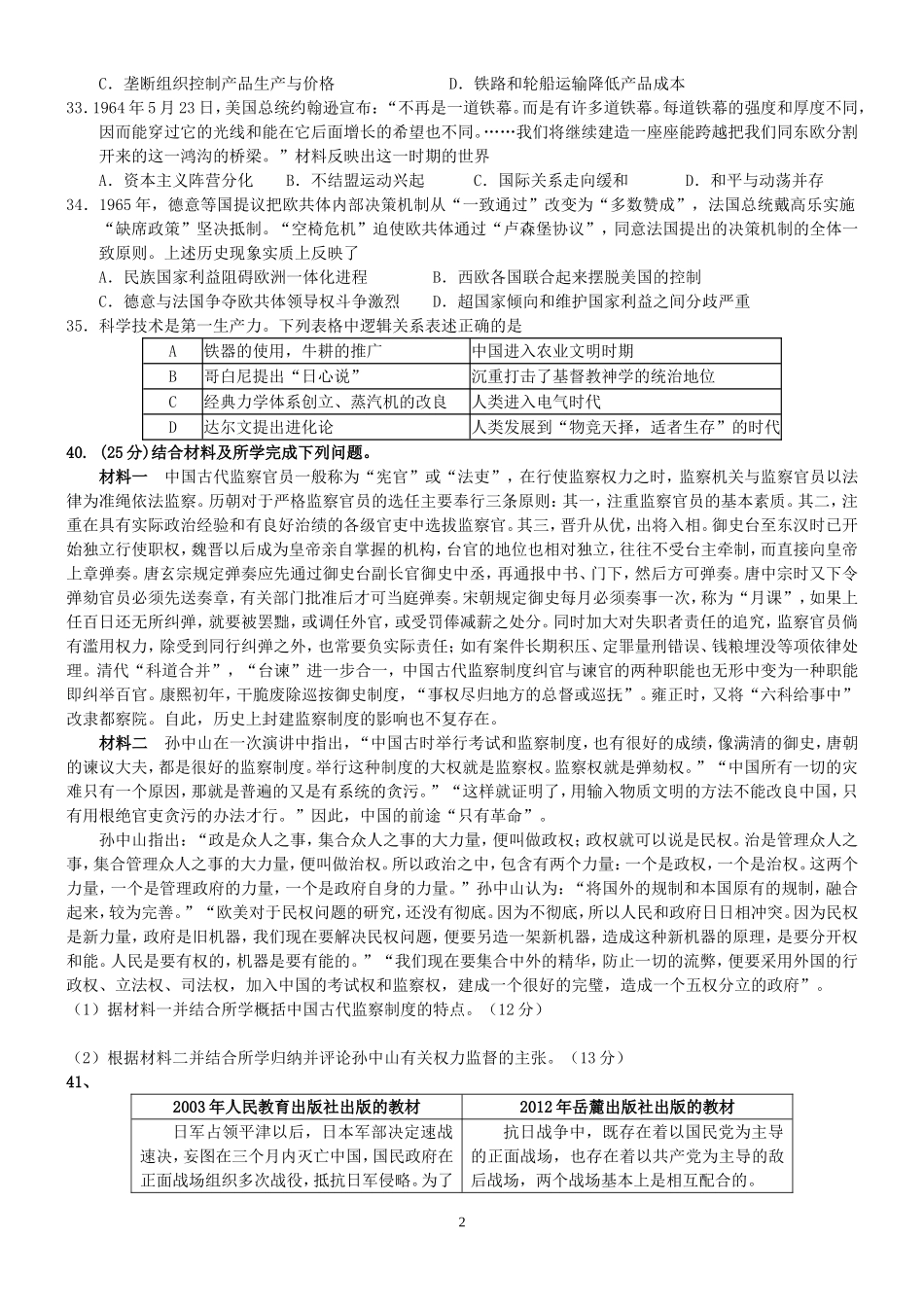
新苑高中2014-2015学年高三二练模拟试卷(一)文综历史部分24.《中国古代都城制度史研究》写到:皇帝祭天是每年的大典礼,东汉以后规定祭天大典在国都南郊举行,都城布局逐渐由东西向改为南北向。隋唐以后的中央官署逐步集中在宫城附近。对上述变化理解正确的是A.都城布局由东向西适应了分封制的需要B.出于都城整齐美观的需要C.为更好地适应皇权统治的需要D.根源于儒家思想内容的不断丰富25.贾谊说:“古者,天子地方千里,中之而为都,输将繇使(辗转运送),其远在五百里而至;……秦不能分尺寸之地,.…一输将起海上而来,一钱之赋,数十钱之费,弗轻能至也。”作者在此主要强调的是A.分封制下赋税的运输成本相对较低B.中央集权下租税征收成本大幅增加C.秦朝的苛政导致民众赋役负担沉重D.汉初的郡国并行严重威胁中央财政26.唐后期的韩愈把经学家们一直不太重视的《礼记》中的《大学》《中庸》专门抽出来,作为载道的重要经典详加注释,大力宣扬其中的修身、齐家、治国、平天下的内容。到宋代更把修齐治平放到了极为重要的位置上,并且把《大学》《中庸》与《论语》《孟子》并列为“四书”,成为儒家原始经典中的经典。上述材料典型地表明唐宋时期的儒家学者A.认为“心”在理学体系中具有重要地位B.将纲常伦理注入到社会生活的各个层面C.积极应对佛道之学对儒学带来的挑战D.面临着如何创立儒学新体系的时代课题27.孙中山的新三民主义中,民权主义要求主权在民,建立法制国家,人民拥有政权,政府只拥有治权,实行立法、司法、行政、考试、监察五权分立。据此判断国民革命运动时期的下列活动中,属于典型的民权主义措施的是A.改组国民党B.建立广东国民政府C.建立黄埔军校D.组织北伐战争28.为了制定1954年宪法,毛泽东要求各位中央政治局委员及在京各中央委员阅看一些主要参考文件:国别宪法苏俄(联)1918年宪法;1936年宪法中华民国1913年天坛宪法;1923年曹锟宪法;1946年中华民国宪法法国1946年宪法其它罗马尼亚、波兰、德国、捷克等国宪法材料表明,中华人民共和国第一部宪法草案起草工作的特点是A.民主政治建设趋于制度化B.具有世界眼光与历史视野C.与资本主义宪法区别明显D.深受“一边倒”外交的影响29.某一时期的中国,“从乡村到城市,从欢天喜地分得土地的贫农到沦为白丁的地主,从一度对新政权充满希冀的民族资本家到刚过上安稳日子的贩夫走卒,一夜之间全被绑在了集体的车轮上,滚滚向前。”材料描述的现象使中国A.奠定了工业化的初步基础B.为人民当家作主提供了保障C.分散经营取代了集体经营D.社会主义制度基本建立起来30.柏拉图认为,让哲学家的智慧受缚于法律僵硬的形式和教条,就等于让真知识服从于“意见”,让大智慧屈从于习俗与偏见。法律是因为一般人固有的缺陷而设立的,而哲学家却没有这样的缺陷。柏拉图的上述观点A.提倡哲学家主导法律的制定B.强调人的尊严和权威C.表达对现实不良政治的不满D.开创理性主义的传统31.“亚洲的贸易须在公司自己的武器的保护和威力之下.始得以驱动和维持,而购置武器的费用又须以贸易利润支付;故贸易不可无作战,作战亦不可无贸易。”上述荷属东印度公司的言论反映了A.垄断性的贸易公司参与殖民争夺B.荷兰与中国贸易冲突加剧C.西欧为中心的世界市场开始出现D.荷兰是去了海尚霸主地位32.美国“钢铁大王”卡内基创立的卡内基钢铁公司垄断了美国钢铁市场,钢铁价格从1870年的每吨100美元跌到1900年的每吨12美元。从实质上看,钢铁价格下降反映了A.电气时代改变人类生产生活B.社会化大生产推动经济发展1C.垄断组织控制产品生产与价格D.铁路和轮船运输降低产品成本33.1964年5月23日,美国总统约翰逊宣布:“不再是一道铁幕。而是有许多道铁幕。每道铁幕的强度和厚度不同,因而能穿过它的光线和能在它后面增长的希望也不同。……我们将继续建造一座座能跨越把我们同东欧分割开来的这一鸿沟的桥梁。”材料反映出这一时期的世界A.资本主义阵营分化B.不结盟运动兴起C.国际关系走向缓和D.和平与动荡并存34.1965年,德意等国提议把欧共体内部决策机制从“一致通过”改变为“多数赞成...

1、当您付费下载文档后,您只拥有了使用权限,并不意味着购买了版权,文档只能用于自身使用,不得用于其他商业用途(如 [转卖]进行直接盈利或[编辑后售卖]进行间接盈利)。
2、本站所有内容均由合作方或网友上传,本站不对文档的完整性、权威性及其观点立场正确性做任何保证或承诺!文档内容仅供研究参考,付费前请自行鉴别。
3、如文档内容存在违规,或者侵犯商业秘密、侵犯著作权等,请点击“违规举报”。

碎片内容

新苑高中2014-2015学年高三二练模拟 文综历史部分 试卷(一)【附答案】

起跑线书城+ 关注
实名认证
内容提供者

热爱教学事业,对互联网知识分享很感兴趣

确认删除?
VIP
微信客服
  • 扫码咨询
会员Q群
  • 会员专属群点击这里加入QQ群
客服邮箱
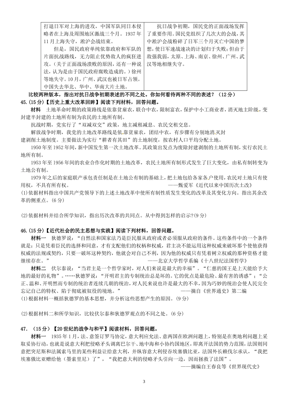
回到顶部