电脑桌面
添加小米粒文库到电脑桌面
安装后可以在桌面快捷访问

专家系统复习VIP免费

专家系统复习_第1页
1/11
专家系统复习_第2页
2/11
专家系统复习_第3页
3/11
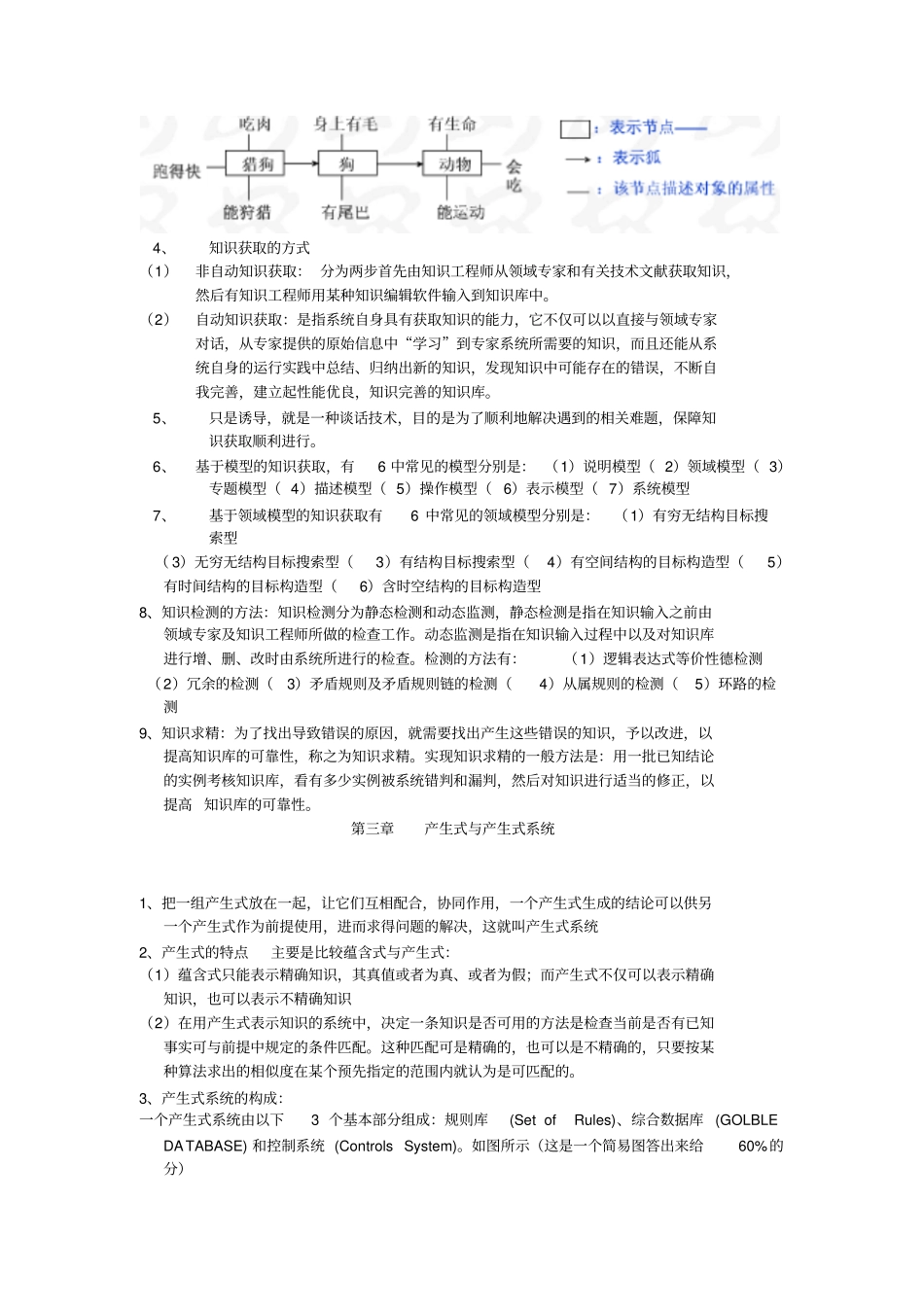
第一章专家系统概述1、专家系统(ES):是一个智能程序系统,有大量的、高水平领域专家的知识;有领域专家解决问题的思维方法。ES所处理的问题是依据已积累的知识来求得问题解答,一般没有准确的数学公式来表达,这就是ES与“一般问题求解”方法的不同之处,数据+算法=传统程序,知识+推理=专家系统。ES的关键是知识获取、知识表达与推理的过程。2、专家系统的组成:知识库、推理机、数据基、人机界面、知识获取、解释机构。3、专家系统的分类:(1)诊断类专家系统(2)预测类专家系统(3)解释类专家系统(4)数学专家系统(5)设计与规划专家系统(6)咨询与决策专家系统(7)教学类专家系统(8)知识自动获取系统4、专家系统的特征:(1)专家系统具有显示表达的大量领域专门知识(2)能进行呼号处理(3)具有智能(4)对推理过程的理解5、与多媒体技术结合(了解)6、图灵奖:专门奖励那些对计算机事业作出重要贡献的个人,是计算机界最负盛名、最崇高的一个奖项,有“计算机界的诺贝尔奖”之称。明基斯第一个图灵奖获得者。7、麦卡锡则提出表处理语言Lisp:卡普提出分支界限法;费根鲍姆提出知识蕴藏着力量:第一个专家系统是MYCIN;第二章专家系统知识1、产生式规则表示法:格式:if(前提1)&(前提2)&⋯⋯then(结论1)&(结论2)&⋯⋯2、框架表示法:框架:是用于描述具有固定的静态对象的通用数据结构;该对象用:“对象——属性——属性值“表示,框架由若干个槽组成,槽用于描述属性。槽有两种形式a.槽名+槽值;b.槽名+侧面策略3、语义网络表示法:语义网络是基于网络结构表示人类知识结构的一种形式,语义主要是指语言结构及其意义上的联系。一个简单的语义网是如下三元组:(节点1,狐,节点2)例:4、知识获取的方式(1)非自动知识获取:分为两步首先由知识工程师从领域专家和有关技术文献获取知识,然后有知识工程师用某种知识编辑软件输入到知识库中。(2)自动知识获取:是指系统自身具有获取知识的能力,它不仅可以以直接与领域专家对话,从专家提供的原始信息中“学习”到专家系统所需要的知识,而且还能从系统自身的运行实践中总结、归纳出新的知识,发现知识中可能存在的错误,不断自我完善,建立起性能优良,知识完善的知识库。5、只是诱导,就是一种谈话技术,目的是为了顺利地解决遇到的相关难题,保障知识获取顺利进行。6、基于模型的知识获取,有6中常见的模型分别是:(1)说明模型(2)领域模型(3)专题模型(4)描述模型(5)操作模型(6)表示模型(7)系统模型7、基于领域模型的知识获取有6中常见的领域模型分别是:(1)有穷无结构目标搜索型(3)无穷无结构目标搜索型(3)有结构目标搜索型(4)有空间结构的目标构造型(5)有时间结构的目标构造型(6)含时空结构的目标构造型8、知识检测的方法:知识检测分为静态检测和动态监测,静态检测是指在知识输入之前由领域专家及知识工程师所做的检查工作。动态监测是指在知识输入过程中以及对知识库进行增、删、改时由系统所进行的检查。检测的方法有:(1)逻辑表达式等价性德检测(2)冗余的检测(3)矛盾规则及矛盾规则链的检测(4)从属规则的检测(5)环路的检测9、知识求精:为了找出导致错误的原因,就需要找出产生这些错误的知识,予以改进,以提高知识库的可靠性,称之为知识求精。实现知识求精的一般方法是:用一批已知结论的实例考核知识库,看有多少实例被系统错判和漏判,然后对知识进行适当的修正,以提高知识库的可靠性。第三章产生式与产生式系统1、把一组产生式放在一起,让它们互相配合,协同作用,一个产生式生成的结论可以供另一个产生式作为前提使用,进而求得问题的解决,这就叫产生式系统2、产生式的特点主要是比较蕴含式与产生式:(1)蕴含式只能表示精确知识,其真值或者为真、或者为假;而产生式不仅可以表示精确知识,也可以表示不精确知识(2)在用产生式表示知识的系统中,决定一条知识是否可用的方法是检查当前是否有已知事实可与前提中规定的条件匹配。这种匹配可是精确的,也可以是不精确的,只要按某种算法求出的相似度在某个预先指定的范围内就认为是可匹配...

1、当您付费下载文档后,您只拥有了使用权限,并不意味着购买了版权,文档只能用于自身使用,不得用于其他商业用途(如 [转卖]进行直接盈利或[编辑后售卖]进行间接盈利)。
2、本站所有内容均由合作方或网友上传,本站不对文档的完整性、权威性及其观点立场正确性做任何保证或承诺!文档内容仅供研究参考,付费前请自行鉴别。
3、如文档内容存在违规,或者侵犯商业秘密、侵犯著作权等,请点击“违规举报”。

碎片内容

专家系统复习

确认删除?
VIP
微信客服
  • 扫码咨询
会员Q群
  • 会员专属群点击这里加入QQ群
客服邮箱
回到顶部