电脑桌面
添加小米粒文库到电脑桌面
安装后可以在桌面快捷访问

中学物理教学概论VIP免费

中学物理教学概论_第1页
1/4
中学物理教学概论_第2页
2/4
中学物理教学概论_第3页
3/4
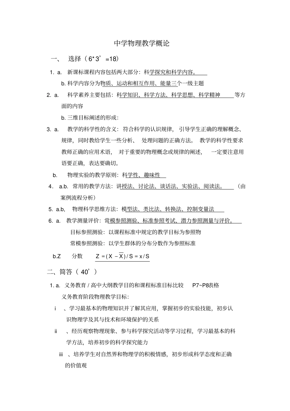
中学物理教学概论一、选择(6*3’=18)1.a.新课标课程内容包括两大部分:科学探究和科学内容。b.科学内容分为物质、运动和相互作用、能量三个一级主题2.a.科学素养主要包括:科学知识、科学方法、科学思想、科学精神等方面的内容b.三维目标阐述的形成:3.a.教学的科学性的含义:符合科学的认识规律,引导学生正确的理解概念、规律,同时教给学生一些分析、处理问题的正确方法。教学的科学性要求教师正确的应用术语,对于重要的物理概念或规律的阐述,一定要注意用语要正确,表达要确切。b.物理实验的教学原则:科学性、趣味性4.a.b.常用的教学方法:讲授法、讨论法、谈话法、实验法、阅读法。(由案例流程分析)5.a.b,物理科学思维方法:模型法、类比法、转换法、控制变量法6.a.教学测量评价:常模参照测验、标准参照考试、潜力参照测量与评价。目标参照测验:以课程标准中规定的教学目标为参照物常模参照测验:以学生群体的分布分数作为参照标准b.Z分数SxSXXZ//)(二、简答(40’)1.a.义务教育/高中大纲教学目的和课程标准目标比较P7~P8表格义务教育阶段物理教学目标:i、学习最基本的物理知识并了解其应用,掌握初步的实验技能,初步认识物理学及其与技术和环境保护的关系ii、经历观察物理现象、参与科学探究活动等学习过程,学习最基本的科学方法,培养初步的科学探究能力iii、培养学生对自然界和物理学的积极情感,初步形成科学态度和正确的价值观高中物理教学目标i、学习物理学的基础知识、掌握实验基本技能,发展对物理学自身及其与其他学科和经济、社会关系的认识ii、经历科学探究过程,学习物理学的研究方法,参加实践活动,培养科学探究能力iii、深化认识和探索自然地积极情感体验,形成敢于坚持真理、勇于创新和实事求是的科学态度和正确的价值观2.a.科学探究的基本要素P20表格提出问题、猜想与假设、制定计划与设计实验、进行实验与收集证据、分析与论证、评估、交流与合作b.物理教材分析依据教育目的与教学要求、学科体系,即物理学的知识结构、学生的认知结构特点和认识规律3.a.中学物理教学原则(1)科学性、教育性、艺术性相结合的原则(2)激发学习兴趣和探究欲望的原则(3)创设物理环境,突出观察、实验、探究的原则(4)启发思考、交给方法的原则(5)联系生活、技术、社会实际的原则b.中学物理常用的教学模式启发——引导模式;自学——讨论模式;探究模式;课题研究模式;合作学习模式4.a.什么叫物理规律?举例子。答:物理规律反映物质结构及物质运动中诸多要素之间内在的必然联系,表现为某物理状态下或某物理过程中相关要素之间在一定条件下所遵从的关系,通常有定律、定理、原理、法则、方程等。b.什么是物理概念?物理概念是在客观事物的物理共同属性和本质特征在人们头脑中的反映,是物理事物的抽象,是观察、实验和思维相结合的产物。物理概念的教学要求:(1)、明确建立概念的事实依据和研究方法A、物理概念是科学抽象的结果抽象方法:分析概念一类事物的共同本质特征、隔离法、用理想化的方法进行科学抽象B、物理学中的概念组成一个体系方法:推导法、类比法、比值法(2)、理解物理概念的内涵(3)、了解物理概念的外延(4)、了解概念与有关概念的联系与区别(5)、学会运用概念5.a.简述上课和说课的区别(目的,对象,内容,评价)答:差异说课上课目的不同反映和提高教师业务水平与教学能力。提高每一个学生的科学素养。对象不同对象是教师,其过程是面对教师的一项教研活动。对象是学生,其过程是面对学生的一种双边活动。内容不同如何确定教学目标、分析教材和学生、选择教法等。教学内容的实施。评价不同以教师的科学素质为评价标准。以学生的学习效果为评价标准。b.什么叫说课?说课包含哪些?答:i说课是在教师备课的基础上,由授课教师对同行、领导系统地阐述自己的教学设计记起理论依据,然后由听者评说,达到相互交流、共同提高的目的。ii说课包含以下内容:说教材,说学生,说教法,说教材,说过程,说实验。三、综合分析(20’)1、高考实验设计A,自由落体类:用打点计时器研究物体的自由落体运动,得到如图所示的一段纸带。测得A...

1、当您付费下载文档后,您只拥有了使用权限,并不意味着购买了版权,文档只能用于自身使用,不得用于其他商业用途(如 [转卖]进行直接盈利或[编辑后售卖]进行间接盈利)。
2、本站所有内容均由合作方或网友上传,本站不对文档的完整性、权威性及其观点立场正确性做任何保证或承诺!文档内容仅供研究参考,付费前请自行鉴别。
3、如文档内容存在违规,或者侵犯商业秘密、侵犯著作权等,请点击“违规举报”。

碎片内容

中学物理教学概论

确认删除?
VIP
微信客服
  • 扫码咨询
会员Q群
  • 会员专属群点击这里加入QQ群
客服邮箱
回到顶部