电脑桌面
添加小米粒文库到电脑桌面
安装后可以在桌面快捷访问

水泥混凝土路面小型机具施工VIP免费

水泥混凝土路面小型机具施工_第1页
1/10
水泥混凝土路面小型机具施工_第2页
2/10
水泥混凝土路面小型机具施工_第3页
3/10
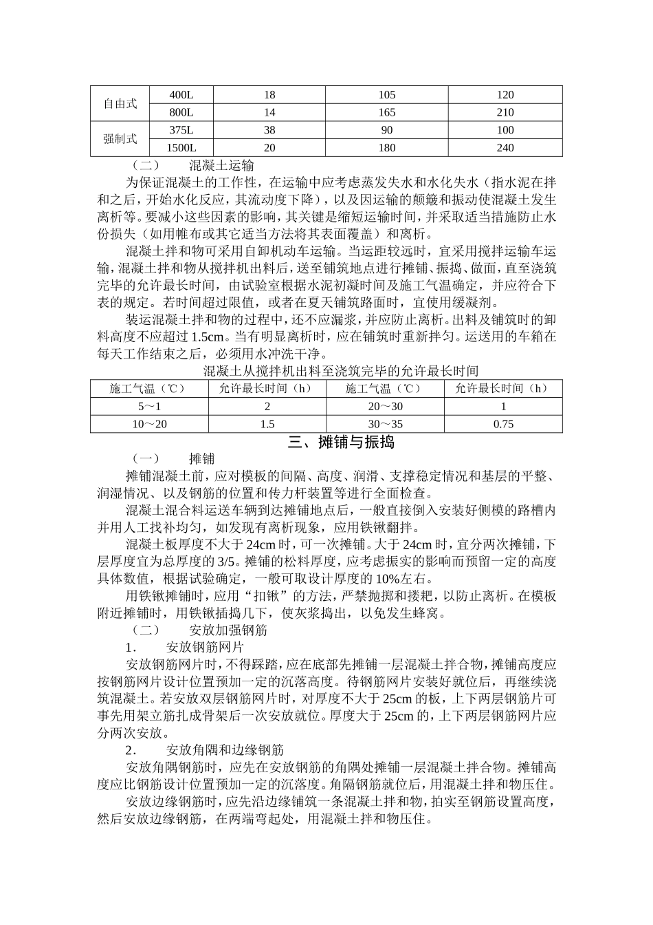
水泥混凝土路面小型机具施工水泥混凝土路面小型机具施工工序为:(1)选择拌和场地;(2)备料和混合料配比调整;(3)测量放样;(4)基层检验和整修;(5)支立模板和安设钢筋(拉杆和传力杆);(6)拌和混凝土;(7)运输混凝土;(8)摊铺混凝土;(9)振捣混凝土;(10)提浆、刮平;(11)铺放过滤布与气垫薄膜吸垫;(12)真空处理;(13)机械抹平;(14)机械抹光;(15)表面制毛;(16)机械锯缝;(17)拆模;(18)填缝;(19)养护;(20)开放交通。一、施工准备工作施工前的准备工作包括选择混凝土拌和场地,材料准备及质量检查,混合料配合比检验与调整,基层的检验与整修等项工作。(一)选择混凝土拌和场地根据施工路线的长短和所采用的运输运工具,混凝土可集中在一个场地拌制也可以在沿线选择几个场地,随工程进展情况迁移。拌和场地的选择首先要考虑使运送混合料的运距最短。同时拌和场还要接近水源和电源。此外,拌和场应有足够的面积,以供堆放砂石材料和搭建水泥库房之用。(二)材料准备及其性能检验根据施工进度计划,在施工前分批备好所需要的各种材料(包括水泥、砂、石料及必要的外加剂),并在实际使用时核对调整对已选备的砂和石料抽样检测含泥量、级配、有害物质含量、坚固性;对石子还应抽检其强度、针片状颗粒含量和磨耗等。如含泥量超过允许值,应提前1~2d冲洗或过筛至符合规定为止,若其它项不符合规定时,应另先料或采取有效的补救措施。已备水泥除应查验其出厂质量报告单外,还应逐批抽验其细度、凝结时间、安定性及3d、7d和28d的强度等是否符合要求。为节省时间,可采用2h压蒸快速测定方法测定推算。受潮结块的水泥禁止使用,另外,新出厂的水泥至少要存放一周后可使用。外加剂按其性能指标检验,并须通过试验判定是否适用。(三)混合料配合比检验与调整混凝土施工前必须检验其设计配合比是否合适,如不合适,应及时调整。(1)和易性(工作性)检验与调整。按设计配合比取样试拌,测定其工作性(或坍落度),必要时还应通过试铺实地检验。(2)强度的检验。按工作性符合要求的配合比,成型混凝土抗弯拉及抗压试件,养生28d后测定强度,或压蒸4h快速测定强度后推算28d强度。强度较低时,可采用提高水泥标号、降低水灰比改善集料级配等措施。除进行上述检验外,还可以选择不同用水量、不同水灰比、不同砂率或不同集料级配等配制混合料,通过比较,从中选出经济合理的方案。施工现场砂和石子的含水量经常变化,必须逐班测定,并调整其实际用量。(四)基层检验与整修1.基层检验基层的宽度、路拱与标高、表面平整度、厚度和压实度等,均须检查其是否符合规范要求。如有不符之处,应予整修。在工程实践中,要求基层完成后,应加强养护,控制行车,使其不出现车槽。如有损坏应在浇筑混凝土板前采用相同材料修补压实,严禁用松散粒料填补。对半刚性基层。要注意把握整修时间,过迟难以整修且很费工。对加宽的部分,新旧部分的强度应一致。若在旧砂石路或沥青路面上铺筑混凝土路面时,所有旧路面的坑洞、松散等损坏,以及路拱横坡或宽度不符合要求之处,均应事先翻修、调整、压实。2.测理放样测理放样是水泥混凝土路面施工的一项重要工作。首先应根据设计图纸放出中心线及边线,设置胀缝、缩缝、曲线起迄占和纵坡转折点等桩位,同时根据放好的中心线及边线,在现场核对施工图纸的混凝土分块线。要求分块线距窨井盖及其它公用事业检查井盖的边线保持至少1cm的距离,否则应移动分块线的位置。放样时为了保证曲线地段中线内外侧车道混凝土块有较合理的划分,必须保持横向分块线与路中心线垂直。对测量放样必须经常进行复核。包括在浇捣混凝土过程中,要做到勤测、勤核、勤纠偏。3.安设模板基层检验合格后,即可安设模板。模板宜采作钢模,长度3~4m,接头处应有牢固拼装配件,装拆应简易。模板高度应与混凝土面层板厚度相同。模板两侧铁钎打入基层固定。模板的顶面与混凝土板顶面齐平,并应与设计高程一致,模板底面应与基层顶面紧贴,局部低洼处(空隙)要事先用水泥浆铺平并充分夯实。无钢模时,也可采用木模,但厚度宜在5cm以上。模板安装完毕后,宜再检查一次模板相接处的高差和模板...

1、当您付费下载文档后,您只拥有了使用权限,并不意味着购买了版权,文档只能用于自身使用,不得用于其他商业用途(如 [转卖]进行直接盈利或[编辑后售卖]进行间接盈利)。
2、本站所有内容均由合作方或网友上传,本站不对文档的完整性、权威性及其观点立场正确性做任何保证或承诺!文档内容仅供研究参考,付费前请自行鉴别。
3、如文档内容存在违规,或者侵犯商业秘密、侵犯著作权等,请点击“违规举报”。

碎片内容

水泥混凝土路面小型机具施工

您可能关注的文档

确认删除?
VIP
微信客服
  • 扫码咨询
会员Q群
  • 会员专属群点击这里加入QQ群
客服邮箱
回到顶部