电脑桌面
添加小米粒文库到电脑桌面
安装后可以在桌面快捷访问

托电一期工程钢煤斗制作施工作业指导书VIP免费

托电一期工程钢煤斗制作施工作业指导书_第1页
1/7
托电一期工程钢煤斗制作施工作业指导书_第2页
2/7
托电一期工程钢煤斗制作施工作业指导书_第3页
3/7
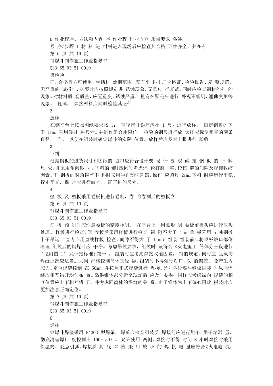
托电一期工程钢煤斗制作施工作业指导书.txt当你以为自己一无所有时,你至少还有时间,时间能抚平一切创伤,所以请不要流泪。能满足的期待,才值得期待;能实现的期望,才有价值。保持青春的秘诀,是有一颗不安分的心。不是生活决定何种品位,而是品位决定何种生活。本文由魔法建造师贡献doc文档可能在WAP端浏览体验不佳。建议您优先选择TXT,或下载源文件到本机查看。内蒙古托电工程项目部天津电力建设公司托电项目部作业指导书文件编码:QS3-65.03-51-0019名称:钢煤斗制作施工作业指导书编制单位:建筑管理组编审制:董克忠核:王连海曾宪江批版日准:杨和俊次:A期:2001-03-12张强任福起钢煤斗制作施工作业指导书QS3-65.03-51-0019目录1、工程概况与工程量2、编制依据3、作业前必须具备的条件和应作的准备4、参加作业人员的资格和要求5、所需工器具和仪器、仪表的规格和准确度6、作业的程序、方法和内容7、作业过程中对控制点的设置8、作业过程中的职责分工和权限9、作业结束的检查验收和应达到的质量标准10、作业环境应达到的条件11、作业的安全要求和措施12、附录(包括记录表样、附表、附图)共19页第1页共19页钢煤斗制作施工作业指导书QS3-65.03-51-00191.工程概况及工程量1.1.工程概况托电一期工程煤仓间钢煤斗共12个,1#机6个,2#机6个,本指导书只说明1#机6个煤斗的制作施工。钢煤斗位于CD列之间,分布于②--⑧轴之间。其中支座节为30mm钢板,筒体及锥体采用12mm钢板制作。煤斗支座底面标高为33.3m,煤斗上口直径8.5米,下口直径1.05米,锥体高度8.5米,总高度19.45米。在标高41.1米位置设置水平支撑4个,同钢柱连接。煤斗钢材全部采用Q235B,焊条采用E4303。钢煤斗外表面采用喷砂除锈处理,刷红丹油性防锈漆两道,醇酸磁漆三道。锥体内衬4mm不锈钢板。煤斗顶部直接同平台相接不设顶盖,直接同平台相接。根据合同要求,锥体部分由岛方供货,筒体部分在现场制作。施工应注意界限的划分。本指导书只考虑现场制作部分的施工。考虑煤仓间钢结构5月份开始吊装,因此钢煤斗应在5月份前具备吊装条件。钢煤斗制造的同时应考虑现场部分的喷砂除锈防腐的施工条件。工程量一个钢煤斗的重量见下表:序号123部位名称锥体支座节钢板筒体钢板δ=36mmδ=12mm第2页共19页材料名称钢板钢板规格δ=12mmδ=30mm重量(t)15.511.0367.92229.174钢煤斗制作施工作业指导书QS3-65.03-51-0019角钢2.编制依据序号资料名称∠100*120.52国标版本出版单位备注1《电力安全工作规DL5009。程》1-9223《建筑施工手册》《钢结构施工及验GB50205收规范》9519951995中国计划出版社电力部建设协调司4《火电施工质量检验及评定标准》土建工程篇56图纸T0217建筑工程施工及验收规范汇编1999西北院中国计划出版社3.作业前应具备的条件和应作的准备3.1.作业前必须具备的条件序号1234必须具备的条件施工制作场地具备条件施工人员已入厂,手续齐全图纸会审完成,存在的问题已解决材料检验合格,允许使用第3页共19页备注钢煤斗制作施工作业指导书QS3-65.03-51-001956789开工报告审批完成各种组织体系健全安全交底及技术交底完成施工作业指导书审批完成施工人员了解现场情况,熟悉施工图纸,掌握当地气象资料10施工人员清楚施工界限,明确施工任务3.2.作业前应作的准备工作序号12作业前的准备工作各种手用工具准备齐全,并检查合格电动工具及控制柜等经相关部门检查合格3各种索具及起重用具按作业指导书准备全,并检查合格4电焊机、卷板机、自动切割机、等经过专业维修检查,并试运行,具备使用条件56789现场运输道路完善,具备运输条件现场施工用通讯设备具备条件施工现场消防器材准备齐全作业现场氧气、乙炔站规范布置作业人员安全防护用品准备齐全,符合第4页共19页责任单位/人备注钢煤斗制作施工作业指导书QS3-65.03-51-0019安全要求4.参加作业人员的资格和要求序号123456作业人员工种焊工起重工电工机械操作工运输司机铁工资格要求持焊工合格证件上岗持合格证件上岗持合格证件上岗持合格证件上岗持合格证件上岗具备基本技能人数15323220备注5.所需工机具和仪器仪表及精度序号工机具/仪器仪表名称规格型号123456水准仪电焊...

1、当您付费下载文档后,您只拥有了使用权限,并不意味着购买了版权,文档只能用于自身使用,不得用于其他商业用途(如 [转卖]进行直接盈利或[编辑后售卖]进行间接盈利)。
2、本站所有内容均由合作方或网友上传,本站不对文档的完整性、权威性及其观点立场正确性做任何保证或承诺!文档内容仅供研究参考,付费前请自行鉴别。
3、如文档内容存在违规,或者侵犯商业秘密、侵犯著作权等,请点击“违规举报”。

碎片内容

托电一期工程钢煤斗制作施工作业指导书

您可能关注的文档

确认删除?
VIP
微信客服
  • 扫码咨询
会员Q群
  • 会员专属群点击这里加入QQ群
客服邮箱
回到顶部