电脑桌面
添加小米粒文库到电脑桌面
安装后可以在桌面快捷访问

缩图和放大图,比例尺教学活动设计VIP免费

缩图和放大图,比例尺教学活动设计_第1页
1/9
缩图和放大图,比例尺教学活动设计_第2页
2/9
缩图和放大图,比例尺教学活动设计_第3页
3/9
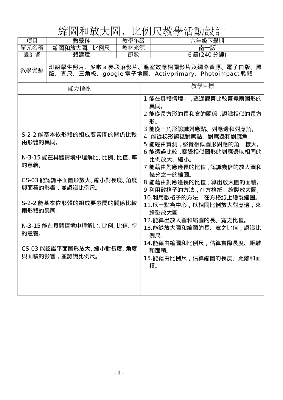
縮圖和放大圖、比例尺教學活動設計-1-項目數學科教學年級六年級下學期單元名稱縮圖和放大圖、比例尺教材來源南一版設計者賴建璋節數6節(240分鐘)教學資源班級學生照片、多啦a夢段落影片、溫室效應相關影片及網路資源、電子白版、黑版、直尺、三角板、google電子地圖、Activprimary、Photoimpact軟體能力指標教學目標S-2-2能基本依形體的組成要素間的關係比較兩形體的異同。N-3-15能在具體情境中理解比、比例、比值、率的意義。CS-03能認識平面圖形放大、縮小對長度、角度與面積的影響,並認識比例尺。S-2-2能基本依形體的組成要素間的關係比較兩形體的異同。N-3-15能在具體情境中理解比、比例、比值、率的意義。CS-03能認識平面圖形放大、縮小對長度、角度與面積的影響,並認識比例尺。1.能在具體情境中,透過觀察比較察覺兩圖形的異同。2.能從長方形的長和寬的關係,認識相似的長方形。3.能從三角形認識對應點、對應邊和對應角。4.能從梯形認識對應點、對應邊和對應角。5.能經由實測,察覺相似圖形對應的角一樣大。6.能透過比較,察覺相似圖形的對應邊以相同的比例放大、縮小。7.能藉由對應邊長的比值,認識幾倍的放大圖和幾分之一的縮圖。8.能藉由對應邊長的比值,算出放大圖的面積。9.利用數格子的方法,在方格紙上繪製放大圖。10.利用數格子的方法,在方格紙上繪製縮圖。11.以一點為中心,以相同比例放大對應邊,來繪製放大圖。12.能算出放大圖和縮圖的長、寬之比值。13.能從放大圖和縮圖的長、寬之比值,認識比例尺。14.能藉由縮圖和比例尺,估算實際長度、距離和面積。15.能藉由比例尺,估算縮圖的長度、距離和面積。教學研究一、教材分析1.認識縮圖和放大圖的意義2.知道縮圖或放大圖的對應角、對應邊、對應點的關係3.能畫出簡單圖形的縮圖和放大圖4.瞭解比例尺的意義及表示方法5.能計算比例尺相關應用問題二、教學重點1.透過觀察與討論,經驗圖像的放大與縮小2.知道縮圖與放大圖、比例尺的意義3.找出原圖與縮圖、放大圖的對應點、對應邊和對應角4.畫出簡單圖形的縮圖、放大圖5.經由查詢地圖與網路上電子地圖,體會比例尺的意義6.根據比例尺,瞭解縮圖上的長度和實際長度的換算方法7.運用網路蒐集比例尺生活中應用實例8.介紹溫室效應相關影片及網路資料三、資訊融入的方式1.使用卡通影片引起動機帶入教學主題2.使用Activprimary軟體製作上課教材3.使用網際網路搜尋資料及比例尺應用實例4.使用友立PhotoImpact製作縮圖與放大圖5.使用溫室效應相關影片及資料四、參考資料1.Google電子地圖2.上課教材、書商教學光碟3.網路相關縮圖、比例尺資料五、教學活動內容1.活動一:認識縮圖和放大圖2.活動二:繪製縮圖和放大圖3.活動三:認識比例尺4.活動四:比例尺的計算5.活動五:縮圖和放大圖、比例尺生活上的應用6.活動六:縮圖和放大圖、比例尺綜合紙筆測驗活動一:認識縮圖和放大圖-2-節數教學流程時間教學資源運用評量方式第一堂課課前準備★教師準備:一、研讀國民小學南一版第十二冊第五單元縮圖及比例尺。二、事先準備學生照片放大與縮小圖、相關卡通影片、電子白版、電腦。三、製作Activprimary上課教材。引起動機-------------第一節開始----------------※播放哆啦A夢的影片,說明縮小及放大基本原則。5電子白版VCD卡通段落影片學生專心收看導入活動※播放我猜我猜我猜猜猜檔案(配合分組分配Activote投票器),展示長、寬之不同比例放大、縮小變形學生圖片,由學生分組討論來猜選,導入放大、縮小需依等比例之觀念。5電子白版Activprimary軟體友立PhotoImpact班級學生照片檔Activote投票器教師引導等比例意義學生能分組討論作答發展活動1.教師提出全等圖形及相似圖形之定義,並舉例說明。※相似圖形(縮圖和放大圖):把一個圖的長、寬依相同倍數擴大或縮小,我們說這二個圖形為相似圖形。2.配合課本44頁圖案,加強相似圖形。(甲圖長、寬均放大2倍成丁圖,所以它們是相似圖形)3.教師再以學生班級活動之圖片,按44頁圖製作4張生活圖片,再次加強舉例說明相似圖形。4.配合課本45頁圖案,計算甲圖和乙圖面積之倍數關係,及放大圖、縮圖之差異。5.配合課本46頁圖案,介紹「對應點、...

1、当您付费下载文档后,您只拥有了使用权限,并不意味着购买了版权,文档只能用于自身使用,不得用于其他商业用途(如 [转卖]进行直接盈利或[编辑后售卖]进行间接盈利)。
2、本站所有内容均由合作方或网友上传,本站不对文档的完整性、权威性及其观点立场正确性做任何保证或承诺!文档内容仅供研究参考,付费前请自行鉴别。
3、如文档内容存在违规,或者侵犯商业秘密、侵犯著作权等,请点击“违规举报”。

碎片内容

缩图和放大图,比例尺教学活动设计

您可能关注的文档

确认删除?
VIP
微信客服
  • 扫码咨询
会员Q群
  • 会员专属群点击这里加入QQ群
客服邮箱
回到顶部