电脑桌面
添加小米粒文库到电脑桌面
安装后可以在桌面快捷访问

各章需要掌握的计算题型VIP免费

各章需要掌握的计算题型_第1页
1/24
各章需要掌握的计算题型_第2页
2/24
各章需要掌握的计算题型_第3页
3/24
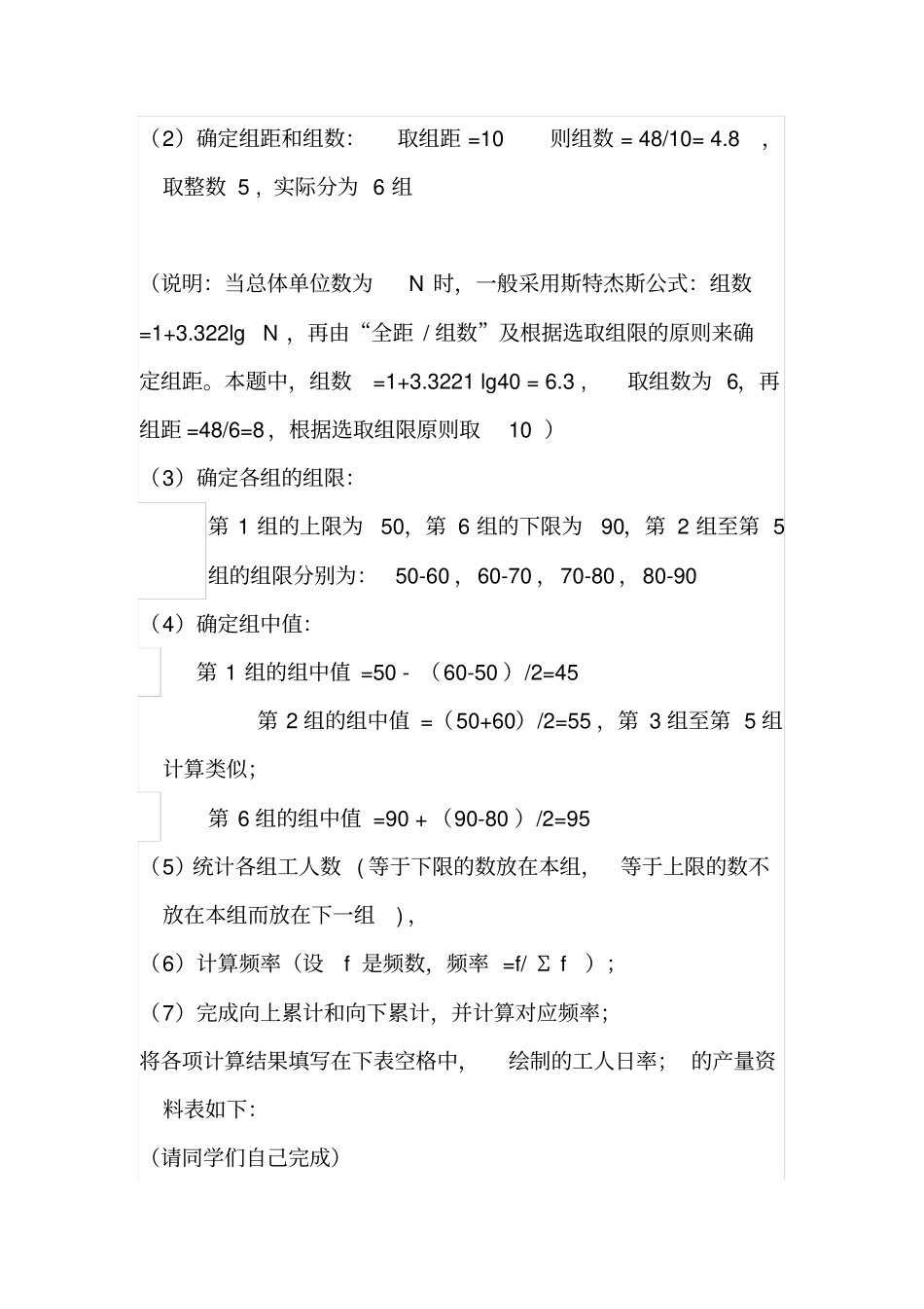
各章需要掌握的计算题型第一个任务:看懂书上各章所有计算的例题;第二个任务:重点掌握下面题型第2章、统计资料的收集与整理1、某工厂企业40名工人生产某产品的日产量(件)资料如下:5789498486877573726875829781678l547987957671609065767270868589896457838l78877261请编制变量数列次数分配表并进行累计,表名为““工人日产量资料表”,表的形式如下所示,要求第1组和第末组是开口组,完成下表中各个项目的计算,把结果填写在下表的空白处,要求写出步骤。解:(1)将原始数据按照升序排列,得到数列:49,54,57,57,60,61,64,65,67,68,70,⋯⋯⋯89,90,97最大变量值=97,最小变量值=49,则全距R=97-49=48(件)(2)确定组距和组数:取组距=10则组数=48/10=4.8,取整数5,实际分为6组(说明:当总体单位数为N时,一般采用斯特杰斯公式:组数=1+3.322lgN,再由“全距/组数”及根据选取组限的原则来确定组距。本题中,组数=1+3.3221lg40=6.3,取组数为6,再组距=48/6=8,根据选取组限原则取10)(3)确定各组的组限:第1组的上限为50,第6组的下限为90,第2组至第5组的组限分别为:50-60,60-70,70-80,80-90(4)确定组中值:第1组的组中值=50-(60-50)/2=45第2组的组中值=(50+60)/2=55,第3组至第5组计算类似;第6组的组中值=90+(90-80)/2=95(5)统计各组工人数(等于下限的数放在本组,等于上限的数不放在本组而放在下一组),(6)计算频率(设f是频数,频率=f/Σf);(7)完成向上累计和向下累计,并计算对应频率;将各项计算结果填写在下表空格中,绘制的工人日率;的产量资料表如下:(请同学们自己完成)工人日产量资料表按日产量分组(件)组中值(件)工人数(人)频率(%)向上累计向下累计工人数(人)频率(%)工人数(人)频率(%)50以下50-6060-7070-8080-9090以上合计40上表的部分答案如下,其余的请同学们自己完成工人日产量资料表按日产量分组(件)组中值(件)工人数(人)频率(%)向上累计向下累计工人数(人)频率(%)工人数(人)频率(%)50以下114050-60343960-706103670-8012223080-9015371890以上3403合计40第3章统计数据的描述与显示1、已知三种蔬菜的单价分别为0.6元/公斤,0.5元/公斤,0.4元/公斤,(1)现购买这三种蔬菜的金额分别为30元、20元和10元,试计算平均单价?解:采用加权调和平均数计算,平均单价=Σm/Σ(m/x)=(30+20+10)/(30/0.6+20/0.5+10/0.4)=60/115=0.52元/公斤(2)如已知三种蔬菜分别购买了50公斤、40公斤和25公斤,试改用另一种方法计算平均单价?解:采用加权算术平均数计算,平均单价=(Σxf)/Σf=(0.6*50+0.5*40+0.4*25)/(50+40+25)=60/115=0.52元/公斤(3)根据(1)(2)中计算及结果,说明算术平均数与调和平均数的关系?并说明它们分别在什么情况下使用.。答:(1)与(2)的计算结果相同,说明算术平均数X与调和平均数H实质上是一种互相的变形关系,因为X=(Σxf)/Σf=Σm/Σ(m/x)=H以上面购买三种蔬菜为例,它们的单价分别为0.6元/公斤、0.5元/公斤和0.4元/公斤,如已知各组标志值总量mi,即已知购买金额分别为30元、20元、10元(分子资料)时,采用加权调和平均数公式计算平均单价;如已知各组的权数fi,即已知购买数量分别为50公斤、40公斤和25公斤(分母资料)时,则采用加权算术平均值公式计算平均单价。2、填空:已知下表中部分数据,请计算并填写其他的数据2008年实际2009年2009年实际是2008年实际的%计划实际计划完成%绝对数相对数(%)工业总产值(亿元)43112轻工业产值15113115(亿元)重工业产值(亿元)25解:答案如下表2008年实际2009年2009年实际是2008年实际的%计划实际计划完成%绝对数相对数(%)工业总产值(亿元)①38.39⑦40.2743⑤100106.78112轻工业产值(亿元)15⑥15.27②17.25⑨40.12113115重工业产值(亿元)④23.3925③25.7559.88103110.09①43/1.12=38.39②15*1.15=17.25③43-17.25=25.75④38.39-15=23.39⑤100⑥17.25/1.13=15.27⑦15.27+25=40.27⑧43/40.27=1.0678⑨17.25/43=0.4012说明:(1)计算顺序:开始几个数要这样来算,后面的数不一定按照这样的顺序;(2)其余的请同...

1、当您付费下载文档后,您只拥有了使用权限,并不意味着购买了版权,文档只能用于自身使用,不得用于其他商业用途(如 [转卖]进行直接盈利或[编辑后售卖]进行间接盈利)。
2、本站所有内容均由合作方或网友上传,本站不对文档的完整性、权威性及其观点立场正确性做任何保证或承诺!文档内容仅供研究参考,付费前请自行鉴别。
3、如文档内容存在违规,或者侵犯商业秘密、侵犯著作权等,请点击“违规举报”。

碎片内容

各章需要掌握的计算题型

您可能关注的文档

爱的疯狂+ 关注
实名认证
内容提供者

该用户很懒,什么也没介绍

确认删除?
VIP
微信客服
  • 扫码咨询
会员Q群
  • 会员专属群点击这里加入QQ群
客服邮箱
回到顶部