电脑桌面
添加小米粒文库到电脑桌面
安装后可以在桌面快捷访问

小学数学三年级下册复习巩固重难点VIP专享VIP免费

小学数学三年级下册复习巩固重难点_第1页
1/11
小学数学三年级下册复习巩固重难点_第2页
2/11
小学数学三年级下册复习巩固重难点_第3页
3/11
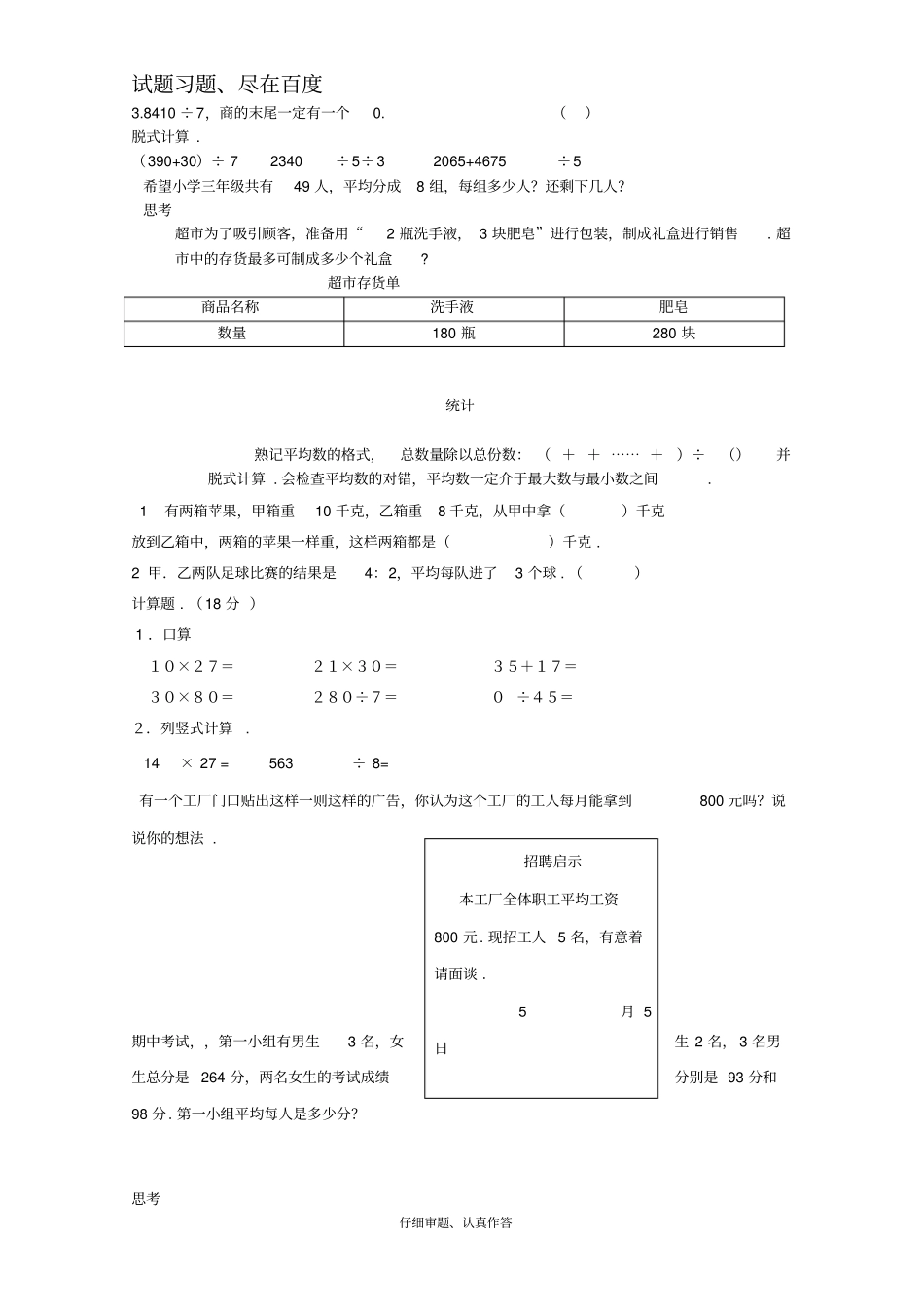
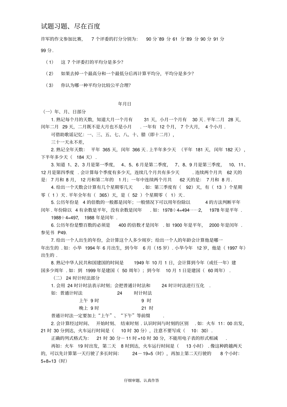
试题习题、尽在百度仔细审题、认真作答三年级数学下册巩固与提高位置与方向早晨同学们面向太阳举行升旗仪式,此时同学们面向()面,背对着()面,左侧是()面.送信.(每小格20米)1.鸽子要向飞米,再向飞米就把信送给了小松鼠.2.鸽子从松鼠家出来,向飞米就到了兔子家,把信送给兔子后再向飞米找到大象,最后再接着向飞米,又向飞米把信交给小猫.3.从鸽子开始出发,到把信全部送完,在路上共飞了米.星期天,我们去动物园游玩,走进动物园大门,正北面有狮子馆和河马馆,熊猫馆在狮子馆的西北面,飞禽馆在狮子馆的东北面,经过熊猫馆向南走,可到达猴山和大象馆,经过猴山向东走到达狮子馆和金鱼馆,经过金鱼馆向南走到达骆驼馆,你能填出它们的位置吗?除数是一位数的除法请你填一填.1.63是()的9倍,()的4倍是128.3.从245里连续减去8,最多能减()几次.4一个数的6倍是78,这个数的8倍是().5.一个数除以9,商是17,余数最大是(),当余数最大时,被除数是().8.16□÷7=23⋯⋯6.这道算式中,□里应填().对错我判断.(对的打“√”,错的打“×”)1.0×8=0÷8()2.一个三位数除以一个一位数,商不一定是三位数.()试题习题、尽在百度仔细审题、认真作答3.8410÷7,商的末尾一定有一个0.()脱式计算.(390+30)÷72340÷5÷32065+4675÷5希望小学三年级共有49人,平均分成8组,每组多少人?还剩下几人?思考超市为了吸引顾客,准备用“2瓶洗手液,3块肥皂”进行包装,制成礼盒进行销售.超市中的存货最多可制成多少个礼盒?超市存货单商品名称洗手液肥皂数量180瓶280块统计熟记平均数的格式,总数量除以总份数:(++⋯⋯+)÷()并脱式计算.会检查平均数的对错,平均数一定介于最大数与最小数之间.1有两箱苹果,甲箱重10千克,乙箱重8千克,从甲中拿()千克放到乙箱中,两箱的苹果一样重,这样两箱都是()千克.2甲.乙两队足球比赛的结果是4:2,平均每队进了3个球.()计算题.(18分)1.口算10×27=21×30=35+17=30×80=280÷7=0÷45=2.列竖式计算.14×27=563÷8=有一个工厂门口贴出这样一则这样的广告,你认为这个工厂的工人每月能拿到800元吗?说说你的想法.期中考试,,第一小组有男生3名,女生2名,3名男生总分是264分,两名女生的考试成绩分别是93分和98分.第一小组平均每人是多少分?思考招聘启示本工厂全体职工平均工资800元.现招工人5名,有意着请面谈.5月5日试题习题、尽在百度仔细审题、认真作答许军的作文参加比赛,7个评委的打分分别为:90分`89分61分`89分90分91分99分.(1)这7个评委打的平均分是多少?(2)如果去掉一个最高分和一个最低分后再计算平均分,平均分是多少?(3)你认为哪一种平均分比较公平合理?年月日(一)年、月、日部分1.熟记每个月的天数,知道大月一个月有31天,小月一个月有30天.平年二月28天,闰年二月29天,二月既不是大月也不是小月.一年有12个月,7个大月,4个小月.可借助歌谣记忆:一、三、五、七、八、十、腊(即十二月),三十一天永不差,2.熟记全年天数:平年365天,闰年366天.上半年多少天(平年181天,闰年182天),下半年多少天(184天).3.知道1、2、3月是第一季度,4、5、6月是第二季度,7、8、9月是第三季度,10、11、12月是第四季度.会计算每个季度有多少天,连续几个月共有多少天.连续两个月共62天的是:7月和8月,12月和第二年的1月;一年中连续两个月共62天的是:7月和8月.4.给出一个天数会计算有几个星期零几天.如:第三季度有(92)天,有(13)个星期零(1)天.平年全年有(365)天,是(52)个星期零(1)天.5.公历年份是4的倍数的一般都是闰年;一般情况下可以用年份除以4的方法判断平年闰年.年份除以4有余数是平年,没有余数是闰年.如:1978÷4=494⋯⋯2,1978年是平年.1988÷4=497,1988年是闰年.6.公历年份是整百数的必须是400的倍数才是闰年.如1900年是平年,2000年是闰年.参见书P49.7.给出一个人出生的年份,会计算这个人多少周岁;给出一个人的年龄会计算他是哪一年出生的.如:小华1994年6月出生,到今年6月(15岁).小华今年12岁,他是(1997年)出生...

1、当您付费下载文档后,您只拥有了使用权限,并不意味着购买了版权,文档只能用于自身使用,不得用于其他商业用途(如 [转卖]进行直接盈利或[编辑后售卖]进行间接盈利)。
2、本站所有内容均由合作方或网友上传,本站不对文档的完整性、权威性及其观点立场正确性做任何保证或承诺!文档内容仅供研究参考,付费前请自行鉴别。
3、如文档内容存在违规,或者侵犯商业秘密、侵犯著作权等,请点击“违规举报”。

碎片内容

小学数学三年级下册复习巩固重难点

确认删除?
VIP
微信客服
  • 扫码咨询
会员Q群
  • 会员专属群点击这里加入QQ群
客服邮箱
回到顶部